• 文献检索
  • 文档翻译
  • 深度研究
  • 学术资讯
  • Suppr Zotero 插件Zotero 插件
  • 邀请有礼
  • 套餐&价格
  • 历史记录
应用&插件
Suppr Zotero 插件Zotero 插件浏览器插件Mac 客户端Windows 客户端微信小程序
定价
高级版会员购买积分包购买API积分包
服务
文献检索文档翻译深度研究API 文档MCP 服务
关于我们
关于 Suppr公司介绍联系我们用户协议隐私条款
关注我们

Suppr 超能文献

核心技术专利:CN118964589B侵权必究
粤ICP备2023148730 号-1Suppr @ 2026

文献检索

告别复杂PubMed语法,用中文像聊天一样搜索,搜遍4000万医学文献。AI智能推荐,让科研检索更轻松。

立即免费搜索

文件翻译

保留排版,准确专业,支持PDF/Word/PPT等文件格式,支持 12+语言互译。

免费翻译文档

深度研究

AI帮你快速写综述,25分钟生成高质量综述,智能提取关键信息,辅助科研写作。

立即免费体验

一种基于CRISPR驱动的发光纳米酶的新型氨苄青霉素和耐药基因三模式检测平台。

A novel tri-mode detection platform for ampicillin and drug resistance genes by CRISPR-driven luminescent nanozymes.

作者信息

Zhang Tao, Liu Guiling, Sun Siwei, Meng Zongwu, Qiu Yuzhe, Ding Ping

机构信息

Xiangya School of Public Health, Central South University, Changsha, Hunan, 410078, China.

Hunan Provincial Key Laboratory of Clinical Epidemiology, Changsha, Hunan, 410078, PR China.

出版信息

J Nanobiotechnology. 2025 May 14;23(1):346. doi: 10.1186/s12951-025-03454-3.

DOI:10.1186/s12951-025-03454-3
PMID:40369543
原文链接:https://pmc.ncbi.nlm.nih.gov/articles/PMC12076998/
Abstract

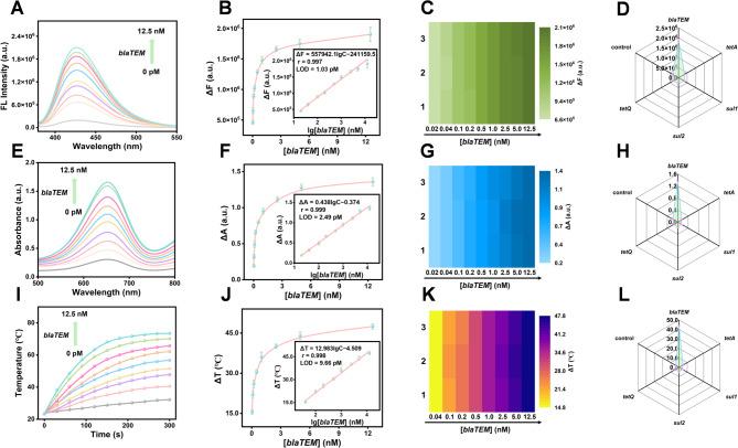
The antibiotic residues pose significant risks for bacterial resistance. To address the practical requirements for rapid, accurate, and on-site detection of antibiotic residues and monitoring the abundance of associated resistance genes, we report a smartphone-integrated multi-mode platform. The platform is aimed to simultaneous, accurate, and visual quantitative detection of ampicillin (AMP) and β-lactam antibiotic resistance genes (blaTEM). Specifically, we developed a magnetically controlled fluorescence, colorimetric, and photothermal biosensor based on a magnetic separation unit (aminated modified complementary DNA chain (NH-cDNA) loading on the surface of Ferrosoferric Oxide@polydopamine (FeO@PDA, FP), FP@cDNA) and a signal unit (the aptamer nucleic acid chain modified by phosphate group linked to Prussian blue@UiO-66@manganese dioxide (PB@UiO-66@MnO, PUM) through Zr-O-P bond, PUM@Apt), for the integrated detection of AMP and blaTEM. By utilizing complementary base pairing between FP@cDNA and PUM@Apt, along with precise aptamer recognition the AMP, we achieved the fluorescence quantitative detection of AMP by measuring the signal unit in the supernatant. Subsequently, the difference of signal units in colorimetric process leads to a varying conversion rate of oxidized 3,3',5,5'-Tetramethylbenzidine (oxTMB), enabling the output of colorimetric and photothermal signals. The competitive binding of aptamers permitting the determination of AMP in the range of 0-160 pM with a low detection limit (0.34 pM). Additionally, in the presence of blaTEM, the activated CRISPR/Cas12a indiscriminately cleaves the single-stranded portion of the FP@DNA@PUM complex obtained by magnetic separation. A PUM-based three-signal detection scheme was established for the sensitive determination of blaTEM with the limit of detection (LOD) of 1.03 pM. The integration of smartphone-assisted analysis broadens the potential of the platform for visual detection. Notably, the innovative platform, with its excellent stability, exhibits great potential as a simple yet robust approach for the simultaneously visually monitoring antibiotics and drug resistance genes, and holds promise in the field of kit development.

摘要

抗生素残留对细菌耐药性构成重大风险。为满足对抗生素残留进行快速、准确和现场检测以及监测相关耐药基因丰度的实际需求,我们报告了一种集成智能手机的多模式平台。该平台旨在同时、准确且可视化地定量检测氨苄青霉素(AMP)和β-内酰胺抗生素耐药基因(blaTEM)。具体而言,我们基于磁分离单元(负载在四氧化三铁@聚多巴胺(FeO@PDA,FP)表面的氨基化修饰互补DNA链(NH-cDNA),FP@cDNA)和信号单元(通过Zr-O-P键与普鲁士蓝@UiO-66@二氧化锰(PB@UiO-66@MnO,PUM)连接的磷酸基团修饰的适体核酸链,PUM@Apt)开发了一种磁控荧光、比色和光热生物传感器,用于AMP和blaTEM的集成检测。通过利用FP@cDNA与PUM@Apt之间的互补碱基配对,以及适体对AMP的精确识别,我们通过测量上清液中的信号单元实现了AMP的荧光定量检测。随后,比色过程中信号单元的差异导致氧化3,3',5,5'-四甲基联苯胺(oxTMB)的转化率变化,从而实现比色和光热信号的输出。适体的竞争性结合使得能够在0 - 160 pM范围内测定AMP,检测限低至0.34 pM。此外,在存在blaTEM的情况下,活化的CRISPR/Cas12a会无差别地切割通过磁分离获得的FP@DNA@PUM复合物的单链部分。建立了基于PUM的三信号检测方案,用于灵敏测定blaTEM,检测限(LOD)为1.03 pM。智能手机辅助分析的集成拓宽了该平台用于可视化检测的潜力。值得注意的是,这个创新平台具有出色的稳定性,作为一种简单而强大的同时可视化监测抗生素和耐药基因的方法具有巨大潜力,并在试剂盒开发领域有广阔前景。

https://cdn.ncbi.nlm.nih.gov/pmc/blobs/7168/12076998/6c594b99058f/12951_2025_3454_Fig5_HTML.jpg
https://cdn.ncbi.nlm.nih.gov/pmc/blobs/7168/12076998/c1341964113a/12951_2025_3454_Sch1_HTML.jpg
https://cdn.ncbi.nlm.nih.gov/pmc/blobs/7168/12076998/d6cb71f93f4a/12951_2025_3454_Fig1_HTML.jpg
https://cdn.ncbi.nlm.nih.gov/pmc/blobs/7168/12076998/e1e59eff71a3/12951_2025_3454_Fig2_HTML.jpg
https://cdn.ncbi.nlm.nih.gov/pmc/blobs/7168/12076998/01109981cdd5/12951_2025_3454_Fig3_HTML.jpg
https://cdn.ncbi.nlm.nih.gov/pmc/blobs/7168/12076998/9c7cf3f0a1a0/12951_2025_3454_Fig4_HTML.jpg
https://cdn.ncbi.nlm.nih.gov/pmc/blobs/7168/12076998/6c594b99058f/12951_2025_3454_Fig5_HTML.jpg
https://cdn.ncbi.nlm.nih.gov/pmc/blobs/7168/12076998/c1341964113a/12951_2025_3454_Sch1_HTML.jpg
https://cdn.ncbi.nlm.nih.gov/pmc/blobs/7168/12076998/d6cb71f93f4a/12951_2025_3454_Fig1_HTML.jpg
https://cdn.ncbi.nlm.nih.gov/pmc/blobs/7168/12076998/e1e59eff71a3/12951_2025_3454_Fig2_HTML.jpg
https://cdn.ncbi.nlm.nih.gov/pmc/blobs/7168/12076998/01109981cdd5/12951_2025_3454_Fig3_HTML.jpg
https://cdn.ncbi.nlm.nih.gov/pmc/blobs/7168/12076998/9c7cf3f0a1a0/12951_2025_3454_Fig4_HTML.jpg
https://cdn.ncbi.nlm.nih.gov/pmc/blobs/7168/12076998/6c594b99058f/12951_2025_3454_Fig5_HTML.jpg

相似文献

1
A novel tri-mode detection platform for ampicillin and drug resistance genes by CRISPR-driven luminescent nanozymes.一种基于CRISPR驱动的发光纳米酶的新型氨苄青霉素和耐药基因三模式检测平台。
J Nanobiotechnology. 2025 May 14;23(1):346. doi: 10.1186/s12951-025-03454-3.
2
Phosphorothioate-modified G-quadruplex as a signal-on dual-mode reporter for CRISPR/Cas12a-based portable detection of environmental pollutants.基于硫代磷酸酯修饰的 G-四链体作为信号开启的双通道报告分子,用于基于 CRISPR/Cas12a 的便携式环境污染物检测。
Anal Chim Acta. 2024 Jun 15;1308:342649. doi: 10.1016/j.aca.2024.342649. Epub 2024 Apr 25.
3
Ultrasensitive detection platform for Staphylococcus aureus based on DNAzyme tandem blocking CRISPR/Cas12a system.基于 DNAzyme 串联阻断 CRISPR/Cas12a 系统的金黄色葡萄球菌超敏检测平台。
Biosens Bioelectron. 2024 Nov 15;264:116671. doi: 10.1016/j.bios.2024.116671. Epub 2024 Aug 17.
4
Magnetically controlled all-in-one sensing platform for triple-mode detection of organophosphorus pesticides using DNA tetrahedrons-polydopamine reporters.基于DNA四面体-聚多巴胺报告分子的磁控一体化传感平台用于有机磷农药的三模式检测
Biosens Bioelectron. 2025 May 15;276:117258. doi: 10.1016/j.bios.2025.117258. Epub 2025 Feb 12.
5
Smartphone-integrated ratiometric colorimetric aptasensor for visual detection of ampicillin residue in animal-derived food samples.用于视觉检测动物源性食品样本中氨苄西林残留的智能手机集成比率比色适配体传感器。
Talanta. 2025 Oct 1;293:128057. doi: 10.1016/j.talanta.2025.128057. Epub 2025 Apr 2.
6
A CRISPR/Cas12a-based fluorescence aptasensor for the rapid and sensitive detection of ampicillin.基于 CRISPR/Cas12a 的荧光适体传感器用于快速灵敏检测氨苄西林。
Int J Biol Macromol. 2023 Jul 1;242(Pt 4):125211. doi: 10.1016/j.ijbiomac.2023.125211. Epub 2023 Jun 2.
7
A CRISPR-Cas12a-mediated dual-mode luminescence and colorimetric nucleic acid biosensing platform based on upconversion nanozyme.一种基于上转换纳米酶的CRISPR-Cas12a介导的双模式发光和比色核酸生物传感平台。
Biosens Bioelectron. 2025 Feb 15;270:116963. doi: 10.1016/j.bios.2024.116963. Epub 2024 Nov 19.
8
Signal-off nanozyme-based colorimetric aptasensor for sensitive detection of ampicillin using MnO nanoflowers and gold nanoparticles.基于信号关闭的纳米酶比色适体传感器,利用 MnO 纳米花和金纳米粒子灵敏检测氨苄西林。
Anal Biochem. 2024 Apr;687:115459. doi: 10.1016/j.ab.2024.115459. Epub 2024 Jan 4.
9
Acetylcholinesterase-free colorimetric sensing platform for carbosulfan detection based on hollow PDA/MnO nanozyme.基于中空聚多巴胺/二氧化锰纳米酶的乙酰胆碱酯酶-free 比色传感平台用于丁硫克百威检测
Food Chem. 2025 Feb 15;465(Pt 2):142075. doi: 10.1016/j.foodchem.2024.142075. Epub 2024 Nov 15.
10
A sensitive CRISPR/Cas12a-assisted fluorescent aptasensor for rapid detection of food allergens.一种基于灵敏的 CRISPR/Cas12a 的荧光适体传感器,用于快速检测食物过敏原。
Int J Biol Macromol. 2024 Aug;274(Pt 2):133444. doi: 10.1016/j.ijbiomac.2024.133444. Epub 2024 Jun 25.

本文引用的文献

1
The dCas9/crRNA linked immunological assay (dCLISA) for sensitive, accurate, and facile drug resistance gene analysis.用于灵敏、准确且简便的耐药基因分析的dCas9/crRNA连接免疫分析(dCLISA)。
Biosens Bioelectron. 2025 Apr 1;273:117147. doi: 10.1016/j.bios.2025.117147. Epub 2025 Jan 11.
2
Enhanced detection for antibiotic resistance genes in wastewater samples using a CRISPR-enriched metagenomic method.使用富含CRISPR的宏基因组学方法增强废水样本中抗生素抗性基因的检测
Water Res. 2025 Apr 15;274:123056. doi: 10.1016/j.watres.2024.123056. Epub 2024 Dec 26.
3
Multi-metal MOF-on-MOF metal-organic gel-based visual sensing platform for ultrasensitive detection of chlortetracycline and D-penicillamine.
基于多金属金属有机框架包覆金属有机凝胶的视觉传感平台用于超灵敏检测金霉素和 D-青霉胺。
Biosens Bioelectron. 2025 Mar 1;271:117012. doi: 10.1016/j.bios.2024.117012. Epub 2024 Dec 5.
4
Expanding the β-Lactamase Family in the Human Microbiome.人类微生物组中β-内酰胺酶家族的扩展
Adv Sci (Weinh). 2024 Dec;11(46):e2403563. doi: 10.1002/advs.202403563. Epub 2024 Oct 24.
5
A Programmable Microfluidic Paper-Based Analytical Device for Simultaneous Colorimetric and Photothermal Visual Sensing of Multiple Enzyme Activities.一种可编程的微流控纸基分析器件,用于同时比色和光热视觉传感多种酶活性。
Anal Chem. 2024 Jul 23;96(29):12181-12188. doi: 10.1021/acs.analchem.4c02389. Epub 2024 Jul 8.
6
Mg-promoted high-efficiency DNA conjugation on polydopamine surfaces for aptamer-based ochratoxin A detection.镁促进的聚多巴胺表面高效 DNA 偶联用于基于适配体的赭曲霉毒素 A 检测。
Anal Chim Acta. 2024 Apr 15;1298:342382. doi: 10.1016/j.aca.2024.342382. Epub 2024 Feb 26.
7
Copper-crosslinked carbon dot hydrogel nanozyme for colorimetric - tert-butylhydroquinone biosensing and smartphone-assisted visual ratiometric assay.用于比色法检测叔丁基对苯二酚及智能手机辅助视觉比率测定的铜交联碳点水凝胶纳米酶
J Hazard Mater. 2024 Apr 15;468:133795. doi: 10.1016/j.jhazmat.2024.133795. Epub 2024 Feb 15.
8
Generation of a specific aptamer for accurate detection of sarafloxacin based on fluorescent/colorimetric/SERS triple-readout sensor.基于荧光/比色/SERS 三重读取传感器的特异性适体的生成,用于准确检测沙拉沙星。
Biosens Bioelectron. 2024 Apr 1;249:116022. doi: 10.1016/j.bios.2024.116022. Epub 2024 Jan 10.
9
A colorimetric, photothermal, and fluorescent triple-mode CRISPR/cas biosensor for drug-resistance bacteria detection.一种用于耐药菌检测的比色、光热和荧光三重模式 CRISPR/cas 生物传感器。
J Nanobiotechnology. 2023 Dec 20;21(1):493. doi: 10.1186/s12951-023-02262-x.
10
Antibiotic failure: Beyond antimicrobial resistance.抗生素治疗失败:超越抗菌药物耐药性
Drug Resist Updat. 2023 Nov;71:101012. doi: 10.1016/j.drup.2023.101012. Epub 2023 Oct 18.