Suppr超能文献

房颤患者的舌苔微生物群受到干扰,导管消融术后部分恢复正常。

The tongue coating microbiome is perturbed in atrial fibrillation and partly normalized after catheter ablation.

作者信息

Wang Ling, Li Na, Zheng Yuchen, Huang Qiong, Cui Guangying, Cheng Xiaoshuai, He Yu, Niu Yifei, Sun Yumei, Wang Xiaoming, Luo Hong, Liu Pengfei, Tan Junjie, Huang Bingsen, Li Li, Ma Peiyao, Li Dandan, Li Yanyan, Li Jing, Yu Zujiang, Ren Zhigang, Yuan Yiqiang

机构信息

Department of Clinical Laboratory, Henan Provincial Chest Hospital, Zhengzhou University, Zhengzhou, Henan, China.

Department of Infectious Diseases, State Key Laboratory of Antiviral Drugs, Pingyuan Laboratory, The First Affiliated Hospital of Zhengzhou University, Zhengzhou, China.

出版信息

Front Microbiol. 2025 Apr 30;16:1508089. doi: 10.3389/fmicb.2025.1508089. eCollection 2025.

Abstract

BACKGROUND

There is accumulating evidence linking the microbiome and cardiovascular diseases. Nevertheless, no existing studies have been conducted on atrial fibrillation (AF) and the oral microbiome.

MATERIALS AND METHODS

We collected and sequenced 245 AF tongue-coating samples and 26 AF samples after catheter ablation from Zhengzhou and Guangshan, China. We characterized tongue coating microbiome, constructed microbial classifiers in the discovery cohort, and verified their diagnostic potential in a cross-regional cohort.

RESULTS

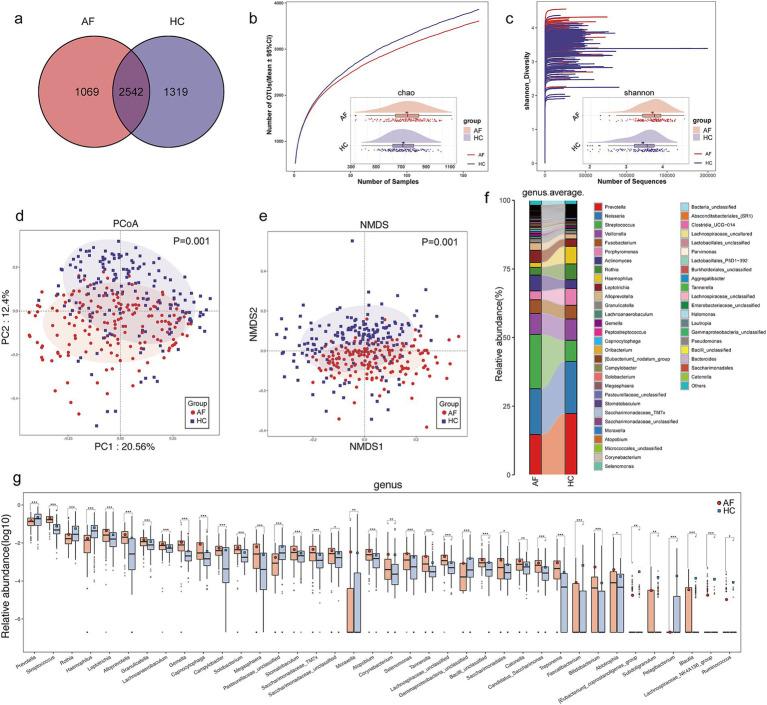
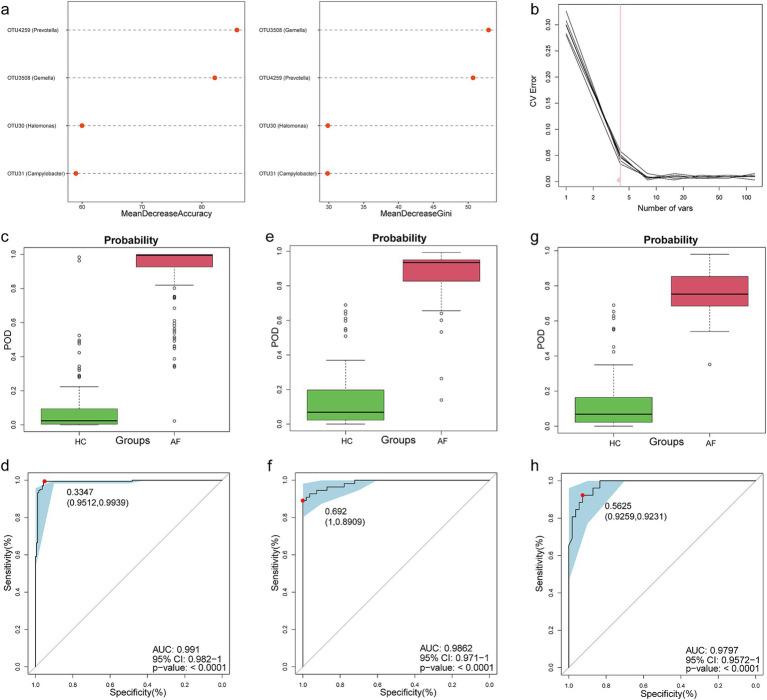
Tongue coating microbial richness and diversity were significantly increased in the AF group compared to the control group, indicating increased bacterial colonization. The classifiers based on four optimal tongue coating microbial markers achieved good diagnostic efficiency in AF cohorts, with area under the curve (AUC) of 99.10 and 98.62% in the discovery and validation cohorts, respectively, and 97.97% in the cross-regional cohort. Paroxysmal AF and persistent AF shared similar taxonomic features, but some specific differential bacteria acted in the AF progression. Moreover, the outcomes revealed that catheter ablation contributed to rehabilitating oral bacterial disorders.

CONCLUSION

This was the first cross-sectional and longitudinal research of oral microbiome in AF patients and the alternations after catheter ablation, which offers promising new perspectives for AF clinical diagnosis and management.

摘要

背景

越来越多的证据表明微生物群与心血管疾病有关。然而,目前尚无关于心房颤动(AF)与口腔微生物群的研究。

材料与方法

我们收集并测序了来自中国郑州和光山的245份AF舌苔样本以及26份导管消融术后的AF样本。我们对舌苔微生物群进行了特征分析,在发现队列中构建了微生物分类器,并在跨区域队列中验证了它们的诊断潜力。

结果

与对照组相比,AF组舌苔微生物丰富度和多样性显著增加,表明细菌定植增加。基于四种最佳舌苔微生物标志物的分类器在AF队列中具有良好的诊断效率,在发现队列和验证队列中的曲线下面积(AUC)分别为99.10%和98.62%,在跨区域队列中为97.97%。阵发性AF和持续性AF具有相似的分类特征,但一些特定的差异细菌在AF进展中起作用。此外,结果显示导管消融有助于恢复口腔细菌紊乱。

结论

这是第一项关于AF患者口腔微生物群及其导管消融术后变化的横断面和纵向研究,为AF的临床诊断和管理提供了有前景的新视角。

https://cdn.ncbi.nlm.nih.gov/pmc/blobs/eb28/12075123/bc7ea9982479/fmicb-16-1508089-g001.jpg

文献AI研究员

20分钟写一篇综述,助力文献阅读效率提升50倍。

立即体验

用中文搜PubMed

大模型驱动的PubMed中文搜索引擎

马上搜索

文档翻译

学术文献翻译模型,支持多种主流文档格式。

立即体验