• 文献检索
  • 文档翻译
  • 深度研究
  • 学术资讯
  • Suppr Zotero 插件Zotero 插件
  • 邀请有礼
  • 套餐&价格
  • 历史记录
应用&插件
Suppr Zotero 插件Zotero 插件浏览器插件Mac 客户端Windows 客户端微信小程序
定价
高级版会员购买积分包购买API积分包
服务
文献检索文档翻译深度研究API 文档MCP 服务
关于我们
关于 Suppr公司介绍联系我们用户协议隐私条款
关注我们

Suppr 超能文献

核心技术专利:CN118964589B侵权必究
粤ICP备2023148730 号-1Suppr @ 2026

文献检索

告别复杂PubMed语法,用中文像聊天一样搜索,搜遍4000万医学文献。AI智能推荐,让科研检索更轻松。

立即免费搜索

文件翻译

保留排版,准确专业,支持PDF/Word/PPT等文件格式,支持 12+语言互译。

免费翻译文档

深度研究

AI帮你快速写综述,25分钟生成高质量综述,智能提取关键信息,辅助科研写作。

立即免费体验

改善有2型糖尿病风险的成年人的血糖控制及其他心脏代谢健康指标。

improves glycemic control and other markers of cardio-metabolic health in adults at risk of type 2 diabetes.

作者信息

Attaye Ilias, Bird Julia K, Nieuwdorp Max, Gül Sahin, Seegers Jos F M L, Morrison Steven, Hofkens Stijn, Herrema Hilde, Bui Nam, Puhlmann Marie-Luise, de Vos Willem M

机构信息

Department of Internal and Vascular Medicine, Amsterdam University Medical Centers, The Netherlands.

Amsterdam Cardiovascular Sciences, Diabetes & Metabolism, Amsterdam, The Netherlands.

出版信息

Gut Microbes. 2025 Dec;17(1):2504115. doi: 10.1080/19490976.2025.2504115. Epub 2025 May 15.

DOI:10.1080/19490976.2025.2504115
PMID:40371708
原文链接:https://pmc.ncbi.nlm.nih.gov/articles/PMC12087665/
Abstract

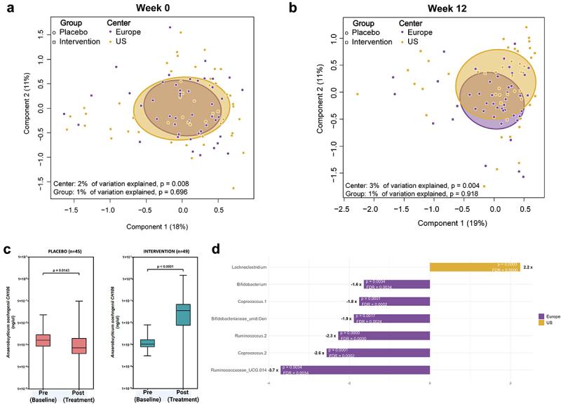
(previously ) is a butyrate-producing next-generation beneficial microbe generally recognized as safe. Several short-term intervention trials by L2-7 have shown improvement of insulin sensitivity in prediabetic subjects and type 2 diabetes patients. To determine the long-term cardiometabolic benefits and safety, we performed a 3-month double-blind, randomized placebo-controlled intervention in 98 prediabetic insulin-resistant adults in Europe and U.S. with daily administration of encapsulated cells of CH-106, a tetracycline-sensitive isogenic derivative of strain L2-7. Compared to placebo, -treated subjects showed significantly reduced glycemic variability (1% reduction in the coefficient of variation;  = 0.01) and improved glycemic control (6% reduction in the overall net glycemic action-1;  < 0.05), including reduced serum glycated hemoglobin (HbA1c) levels when including the 4-week washout period (1 mmol/mol reduction;  < 0.05). Moreover, diastolic blood pressure was significantly reduced in all -treated subjects (3 mm Hg;  < 0.05). The study product was well-tolerated and had no effect on the global intestinal microbiota composition, including alpha and beta-diversity, besides an increased abundance of in the treatment group, indicative of compliance. The U.S. participants, compared to those in Europe, responded best, notably in the oral glucose tolerance tests (15% improvement in the area-under-the curve of plasma glucose levels;  = 0.039) or coefficient of variation (reduction of 3.1%;  < 0.05). This potentially relates to a more severe prediabetic state in U.S. subjects, associated with significantly reduced (1.5-3.5-fold) relative abundance of , spp. and two-fold increased relative abundance of spp. In conclusion, daily oral supplementation with was safe and improved various markers of glycemic control, reduced HbA1c levels and diastolic blood pressure, indicating a novel microbiome-based approach to improve cardio-metabolic health in adults at risk for developing type 2 diabetes. NCT04529473, clinicaltrials.gov supplementation improves #cardio-metabolic health in subjects at risk for type 2 #diabetes.

摘要

(之前)是一种产生丁酸盐的下一代有益微生物,一般公认为安全。L2 - 7进行的几项短期干预试验表明,糖尿病前期受试者和2型糖尿病患者的胰岛素敏感性有所改善。为了确定长期的心脏代谢益处和安全性,我们对欧洲和美国98名糖尿病前期胰岛素抵抗成年人进行了为期3个月的双盲、随机安慰剂对照干预,每日给予L2 - 7菌株的四环素敏感同基因衍生物CH - 106的包囊化细胞。与安慰剂相比,接受治疗的受试者血糖变异性显著降低(变异系数降低1%;P = 0.01),血糖控制得到改善(总体净血糖作用降低6%;P < 0.05),包括纳入4周洗脱期后血清糖化血红蛋白(HbA1c)水平降低(降低1 mmol/mol;P < 0.05)。此外,所有接受治疗的受试者舒张压均显著降低(降低3 mmHg;P < 0.05)。该研究产品耐受性良好,除治疗组中某菌属丰度增加表明依从性外,对包括α和β多样性在内的整体肠道微生物群组成无影响。与欧洲参与者相比,美国参与者反应最佳,尤其是在口服葡萄糖耐量试验中(血浆葡萄糖水平曲线下面积改善15%;P = 0.039)或变异系数(降低3.1%;P < 0.05)。这可能与美国受试者更严重的糖尿病前期状态有关,其特征是某几个菌属的相对丰度显著降低(1.5至3.5倍),而另一菌属的相对丰度增加两倍。总之,每日口服补充该菌属安全,改善了血糖控制的各项指标,降低了HbA1c水平和舒张压,表明一种基于微生物群的新方法可改善有2型糖尿病风险的成年人的心脏代谢健康。NCT04529473,clinicaltrials.gov补充剂改善2型糖尿病风险受试者的心脏代谢健康。

https://cdn.ncbi.nlm.nih.gov/pmc/blobs/53e5/12087665/bc4655d9ccc7/KGMI_A_2504115_F0005_OC.jpg
https://cdn.ncbi.nlm.nih.gov/pmc/blobs/53e5/12087665/b60766255a6f/KGMI_A_2504115_UF0001_OC.jpg
https://cdn.ncbi.nlm.nih.gov/pmc/blobs/53e5/12087665/794ff4d2eae2/KGMI_A_2504115_F0001_OC.jpg
https://cdn.ncbi.nlm.nih.gov/pmc/blobs/53e5/12087665/1f0618968667/KGMI_A_2504115_F0002_OC.jpg
https://cdn.ncbi.nlm.nih.gov/pmc/blobs/53e5/12087665/c56aed0c03b1/KGMI_A_2504115_F0003_OC.jpg
https://cdn.ncbi.nlm.nih.gov/pmc/blobs/53e5/12087665/ac955cbdb131/KGMI_A_2504115_F0004_OC.jpg
https://cdn.ncbi.nlm.nih.gov/pmc/blobs/53e5/12087665/bc4655d9ccc7/KGMI_A_2504115_F0005_OC.jpg
https://cdn.ncbi.nlm.nih.gov/pmc/blobs/53e5/12087665/b60766255a6f/KGMI_A_2504115_UF0001_OC.jpg
https://cdn.ncbi.nlm.nih.gov/pmc/blobs/53e5/12087665/794ff4d2eae2/KGMI_A_2504115_F0001_OC.jpg
https://cdn.ncbi.nlm.nih.gov/pmc/blobs/53e5/12087665/1f0618968667/KGMI_A_2504115_F0002_OC.jpg
https://cdn.ncbi.nlm.nih.gov/pmc/blobs/53e5/12087665/c56aed0c03b1/KGMI_A_2504115_F0003_OC.jpg
https://cdn.ncbi.nlm.nih.gov/pmc/blobs/53e5/12087665/ac955cbdb131/KGMI_A_2504115_F0004_OC.jpg
https://cdn.ncbi.nlm.nih.gov/pmc/blobs/53e5/12087665/bc4655d9ccc7/KGMI_A_2504115_F0005_OC.jpg

相似文献

1
improves glycemic control and other markers of cardio-metabolic health in adults at risk of type 2 diabetes.改善有2型糖尿病风险的成年人的血糖控制及其他心脏代谢健康指标。
Gut Microbes. 2025 Dec;17(1):2504115. doi: 10.1080/19490976.2025.2504115. Epub 2025 May 15.
2
Duodenal infusion stimulates GLP-1 production, ameliorates glycaemic control and beneficially shapes the duodenal transcriptome in metabolic syndrome subjects: a randomised double-blind placebo-controlled cross-over study.十二指肠输注刺激 GLP-1 产生,改善糖控制,并有益于代谢综合征患者的十二指肠转录组的重塑:一项随机、双盲、安慰剂对照的交叉研究。
Gut. 2022 Aug;71(8):1577-1587. doi: 10.1136/gutjnl-2020-323297. Epub 2021 Oct 25.
3
HAC01 Supplementation Improves Glycemic Control in Prediabetic Subjects: A Randomized, Double-Blind, Placebo-Controlled Trial.HAC01 补充剂可改善糖尿病前期患者的血糖控制:一项随机、双盲、安慰剂对照试验。
Nutrients. 2021 Jul 8;13(7):2337. doi: 10.3390/nu13072337.
4
Oral augments glycemic control in type 2 diabetes.口服药物可增强2型糖尿病患者的血糖控制。
iScience. 2024 Jul 5;27(8):110455. doi: 10.1016/j.isci.2024.110455. eCollection 2024 Aug 16.
5
Impact of Combined Prebiotic Galacto-Oligosaccharides and -Derived Postbiotic on Gut Microbiota and HbA1c in Prediabetic Adults: A Double-Blind, Randomized, Placebo-Controlled Study.双歧杆菌来源的后生元和组合型低聚半乳糖对糖尿病前期成年人肠道菌群和糖化血红蛋白的影响:一项双盲、随机、安慰剂对照研究。
Nutrients. 2024 Jul 10;16(14):2205. doi: 10.3390/nu16142205.
6
From fecal microbiota transplantation toward next-generation beneficial microbes: The case of .从粪便微生物群移植到下一代有益微生物:以……为例
Front Med (Lausanne). 2022 Dec 5;9:1077275. doi: 10.3389/fmed.2022.1077275. eCollection 2022.
7
The effects of supervised aerobic training on dyslipidaemia among diabetic older patients.监督有氧训练对老年糖尿病患者血脂异常的影响。
BMC Endocr Disord. 2024 Oct 9;24(1):212. doi: 10.1186/s12902-024-01745-8.
8
The gut microbiome modulates the impact of Anaerobutyricum soehngenii supplementation on glucose homeostasis in mice.肠道微生物群调节了补充索氏厌氧丁酸杆菌对小鼠葡萄糖稳态的影响。
Res Sq. 2024 May 2:rs.3.rs-4324489. doi: 10.21203/rs.3.rs-4324489/v1.
9
Reclassification of Eubacterium hallii as Anaerobutyricum hallii gen. nov., comb. nov., and description of Anaerobutyricum soehngenii sp. nov., a butyrate and propionate-producing bacterium from infant faeces.将 Eubacterium hallii 重新分类为 Anaerobutyricum hallii 属,新组合,新种,以及描述一种来自婴儿粪便的丁酸盐和丙酸盐产生菌 Anaerobutyricum soehngenii sp. nov.。
Int J Syst Evol Microbiol. 2018 Dec;68(12):3741-3746. doi: 10.1099/ijsem.0.003041. Epub 2018 Oct 23.
10
Role of Purified Anthocyanins in Improving Cardiometabolic Risk Factors in Chinese Men and Women with Prediabetes or Early Untreated Diabetes-A Randomized Controlled Trial.纯化花色苷改善中国糖尿病前期或早期未经治疗的糖尿病患者心血管代谢危险因素的作用:一项随机对照试验。
Nutrients. 2017 Oct 10;9(10):1104. doi: 10.3390/nu9101104.

引用本文的文献

1
Effects of Italian Mediterranean Organic Diet on the Gut Microbiota: A Pilot Comparative Study with Conventional Products and Free Diet.意大利地中海有机饮食对肠道微生物群的影响:一项针对传统食品和自由饮食的试点对比研究。
Microorganisms. 2025 Jul 18;13(7):1694. doi: 10.3390/microorganisms13071694.

本文引用的文献

1
The butyrate-producing and spore-forming bacterial genus as a potential biomarker for neurological disorders.产生丁酸盐和形成孢子的细菌属作为神经疾病的潜在生物标志物。
Gut Microbiome (Camb). 2023 Aug 30;4:e16. doi: 10.1017/gmb.2023.14. eCollection 2023.
2
Oral augments glycemic control in type 2 diabetes.口服药物可增强2型糖尿病患者的血糖控制。
iScience. 2024 Jul 5;27(8):110455. doi: 10.1016/j.isci.2024.110455. eCollection 2024 Aug 16.
3
Bifidobacterium adolescentis - a beneficial microbe.青春双歧杆菌——有益微生物。
Benef Microbes. 2023 Nov 27;14(6):525-551. doi: 10.1163/18762891-20230030.
4
Causal association of gut microbiota and esophageal cancer: a Mendelian randomization study.肠道微生物群与食管癌的因果关联:一项孟德尔随机化研究
Front Microbiol. 2023 Dec 1;14:1286598. doi: 10.3389/fmicb.2023.1286598. eCollection 2023.
5
The Description and Prediction of Incidence, Prevalence, Mortality, Disability-Adjusted Life Years Cases, and Corresponding Age-Standardized Rates for Global Diabetes.全球糖尿病发病率、患病率、死亡率、伤残调整生命年病例数的描述和预测及其年龄标准化率。
J Epidemiol Glob Health. 2023 Sep;13(3):566-576. doi: 10.1007/s44197-023-00138-9. Epub 2023 Jul 3.
6
Global Prevalence of Prediabetes.全球糖尿病前期患病率。
Diabetes Care. 2023 Jul 1;46(7):1388-1394. doi: 10.2337/dc22-2376.
7
From fecal microbiota transplantation toward next-generation beneficial microbes: The case of .从粪便微生物群移植到下一代有益微生物:以……为例
Front Med (Lausanne). 2022 Dec 5;9:1077275. doi: 10.3389/fmed.2022.1077275. eCollection 2022.
8
Butyrate-Producing Bacteria and Insulin Homeostasis: The Microbiome and Insulin Longitudinal Evaluation Study (MILES).丁酸盐产生菌与胰岛素稳态:微生物组与胰岛素纵向评估研究(MILES)。
Diabetes. 2022 Nov 1;71(11):2438-2446. doi: 10.2337/db22-0168.
9
Inter-species Metabolic Interactions in an In-vitro Minimal Human Gut Microbiome of Core Bacteria.核心菌体外最小人类肠道微生物组中的种间代谢相互作用。
NPJ Biofilms Microbiomes. 2022 Apr 8;8(1):21. doi: 10.1038/s41522-022-00275-2.
10
Integrated metagenomics identifies a crucial role for trimethylamine-producing Lachnoclostridium in promoting atherosclerosis.整合宏基因组学鉴定出产三甲胺的拉克诺克莱斯特氏菌在促进动脉粥样硬化中的关键作用。
NPJ Biofilms Microbiomes. 2022 Mar 10;8(1):11. doi: 10.1038/s41522-022-00273-4.