Tan Xiaosheng, Zhao Xiangli, Hu Zunsong, Jiang Ding-Sheng, Ma Zhibo, Sun Lingjuan, Wang Jingzeng, Huang Xia, Xie Bin, Wu Mi, Ma Min, Wang Cong-Yi, Zhang Shu, Chen Li, Chen Zhishui, Chen Gang, Lan Peixiang
Institute of Organ Transplantation, Tongji Hospital, Tongji Medical College, Huazhong University of Science and Technology, 430030, Wuhan, People's Republic of China.
Key Laboratory of Organ Transplantation, Ministry of Education; NHC Key Laboratory of Organ Transplantation; Key Laboratory of Organ Transplantation, Chinese Academy of Medical Sciences, 430030, Wuhan, People's Republic of China.
Nat Commun. 2025 May 15;16(1):4534. doi: 10.1038/s41467-025-58841-z.
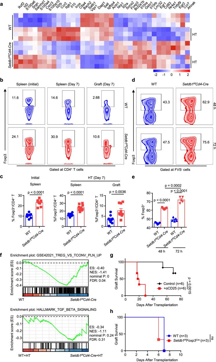
Suppressing immune responses promotes allograft survival but also favours tumour progression and recurrence. Selectively suppressing allograft rejection while maintaining or even enhancing antitumor immunity is challenging. Here, we show loss of allograft-related rejection in mice deficient in Setdb1, an H3K9 methyltransferase, while antitumor immunity remains intact. RNA sequencing shows that Setdb1-deficiency does not affect T-cell activation or cytokine production but induces an increase in Treg-cell-associated gene expression. Depletion of Treg cells impairs graft acceptance in Setdb1-deficient mice, indicating that the Treg cells promote allograft survival. Surprisingly, Treg cell-specific Setdb1 deficiency does not prolong allograft survival, suggesting that Setdb1 may function prior to Foxp3 induction. Using single-cell RNA sequencing, we find that Setdb1 deficiency induces a new Treg population in the thymus. This subset of Treg cells expresses less IL-1R2 and IL-18R1. Mechanistically, during Treg cell induction, Setdb1 is recruited by transcription factor ATF and altered histone methylation. Our data thus define Setdb1 in T cells as a hub for Treg cell differentiation, in the absence of which suppressing allograft rejection is uncoupled from maintaining antitumor immunity.
抑制免疫反应可促进同种异体移植存活,但也有利于肿瘤进展和复发。在维持甚至增强抗肿瘤免疫力的同时选择性抑制同种异体移植排斥反应具有挑战性。在这里,我们发现缺乏H3K9甲基转移酶Setdb1的小鼠同种异体移植相关排斥反应消失,而抗肿瘤免疫力保持完整。RNA测序表明,Setdb1缺陷不影响T细胞活化或细胞因子产生,但会导致与调节性T细胞(Treg细胞)相关的基因表达增加。去除Treg细胞会损害Setdb1缺陷小鼠的移植物接受,这表明Treg细胞可促进同种异体移植存活。令人惊讶的是,Treg细胞特异性Setdb1缺陷并不会延长同种异体移植存活时间,这表明Setdb1可能在Foxp3诱导之前发挥作用。通过单细胞RNA测序,我们发现Setdb1缺陷会在胸腺中诱导产生新的Treg细胞群体。这一Treg细胞亚群表达较少的IL-1R2和IL-18R1。从机制上讲,在Treg细胞诱导过程中,转录因子ATF会招募Setdb1并改变组蛋白甲基化。因此,我们的数据将T细胞中的Setdb1定义为Treg细胞分化的枢纽,在缺乏Setdb1的情况下,抑制同种异体移植排斥反应与维持抗肿瘤免疫力是脱钩的。