• 文献检索
  • 文档翻译
  • 深度研究
  • 学术资讯
  • Suppr Zotero 插件Zotero 插件
  • 邀请有礼
  • 套餐&价格
  • 历史记录
应用&插件
Suppr Zotero 插件Zotero 插件浏览器插件Mac 客户端Windows 客户端微信小程序
定价
高级版会员购买积分包购买API积分包
服务
文献检索文档翻译深度研究API 文档MCP 服务
关于我们
关于 Suppr公司介绍联系我们用户协议隐私条款
关注我们

Suppr 超能文献

核心技术专利:CN118964589B侵权必究
粤ICP备2023148730 号-1Suppr @ 2026

文献检索

告别复杂PubMed语法,用中文像聊天一样搜索,搜遍4000万医学文献。AI智能推荐,让科研检索更轻松。

立即免费搜索

文件翻译

保留排版,准确专业,支持PDF/Word/PPT等文件格式,支持 12+语言互译。

免费翻译文档

深度研究

AI帮你快速写综述,25分钟生成高质量综述,智能提取关键信息,辅助科研写作。

立即免费体验

Atf3阳性衰老软骨细胞介导衰老过程中的半月板退变。

Atf3 + senescent chondrocytes mediate meniscus degeneration in aging.

作者信息

Wang Jing-Yi, Liu Yao-Hui, Wang Xiao, Ma Min, Pan Zhang-Yi, Fan Ao-Yuan, Lu Lai-Ya, Liu Zheng, Tao Kun, Yin Feng

机构信息

Department of Joint Surgery, Shanghai East Hospital, School of Medicine, Tongji University, Shanghai, 200092, China.

Department of Joint Surgery, Ningbo No.6 Hospital, Ningbo, Zhejiang, China.

出版信息

Arthritis Res Ther. 2025 May 15;27(1):105. doi: 10.1186/s13075-025-03566-z.

DOI:10.1186/s13075-025-03566-z
PMID:40375324
原文链接:https://pmc.ncbi.nlm.nih.gov/articles/PMC12082910/
Abstract

BACKGROUND

Meniscus degeneration contributes to knee arthritis progression, but the cellular and molecular mechanisms of meniscus aging remain poorly understood. We aimed to characterize age-related changes in the rat meniscus using single-cell RNA sequencing (scRNA-seq) and identify key pathogenic cell populations and pathways.

METHODS

Meniscal tissues from young (12 weeks) and aged (24 months) rats were processed for histology, flow cytometry, and scRNA-seq. Bioinformatics tools, including Seurat, Monocle 2, and CellChat, were used to analyze cellular composition, pseudotime trajectories, and intercellular communication. Senescence-related features and signaling pathways were evaluated.

RESULTS

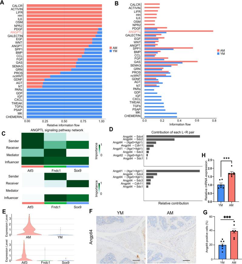
Knee joint of aged rats exhibited higher Osteoarthritis Research Society International (OARSI) scores and synovial inflammation. scRNA-seq revealed three major chondrocyte subpopulations: Sox9 + stable chondrocytes, Fndc1 + fibrochondrocytes, and Atf3 + senescent chondrocytes. Aging caused a significant increase in Atf3 + senescent chondrocytes, characterized by the expression of senescence markers (Cdkn1a/Cdkn2a) and activation of inflammatory pathways such as tumor necrosis factor (TNF) and nuclear factor-κB (NF-κB). These cells were predominantly located at the endpoint of differentiation trajectories. CellChat analysis identified the ANGPTL4-SDC4 axis as a key signaling pathway mediated by Atf3 + cells. Immunostaining confirmed elevated Angiopoietin-Like Protein 4 (ANGPTL4) expression in aged menisci.

CONCLUSION

We identified Atf3 + senescent chondrocytes as a key pathogenic population in the aging meniscus, driving degeneration via the ANGPTL4 pathway. Targeting Atf3 + cells or ANGPTL4 signaling may offer new therapeutic strategies for age-related meniscus degeneration and arthritis.

摘要

背景

半月板退变会导致膝关节骨关节炎进展,但半月板老化的细胞和分子机制仍知之甚少。我们旨在通过单细胞RNA测序(scRNA-seq)来表征大鼠半月板与年龄相关的变化,并确定关键的致病细胞群和信号通路。

方法

对年轻(12周)和老年(24个月)大鼠的半月板组织进行组织学、流式细胞术和scRNA-seq分析。使用包括Seurat、Monocle 2和CellChat在内的生物信息学工具来分析细胞组成、伪时间轨迹和细胞间通讯。评估衰老相关特征和信号通路。

结果

老年大鼠的膝关节表现出更高的国际骨关节炎研究学会(OARSI)评分和滑膜炎症。scRNA-seq揭示了三种主要的软骨细胞亚群:Sox9+稳定软骨细胞、Fndc1+纤维软骨细胞和Atf3+衰老软骨细胞。衰老导致Atf3+衰老软骨细胞显著增加,其特征是衰老标志物(Cdkn1a/Cdkn2a)的表达以及肿瘤坏死因子(TNF)和核因子-κB(NF-κB)等炎症通路的激活。这些细胞主要位于分化轨迹的终点。CellChat分析确定ANGPTL4-SDC4轴是由Atf3+细胞介导的关键信号通路。免疫染色证实老年半月板中血管生成素样蛋白4(ANGPTL4)表达升高。

结论

我们确定Atf3+衰老软骨细胞是老化半月板中的关键致病群体,通过ANGPTL4途径驱动退变。靶向Atf3+细胞或ANGPTL4信号通路可能为与年龄相关的半月板退变和骨关节炎提供新的治疗策略。

https://cdn.ncbi.nlm.nih.gov/pmc/blobs/b29a/12082910/5bd087310795/13075_2025_3566_Fig5_HTML.jpg
https://cdn.ncbi.nlm.nih.gov/pmc/blobs/b29a/12082910/1320deffcecd/13075_2025_3566_Fig1_HTML.jpg
https://cdn.ncbi.nlm.nih.gov/pmc/blobs/b29a/12082910/9f1397b5eabe/13075_2025_3566_Fig2_HTML.jpg
https://cdn.ncbi.nlm.nih.gov/pmc/blobs/b29a/12082910/a3f2490f5137/13075_2025_3566_Fig3_HTML.jpg
https://cdn.ncbi.nlm.nih.gov/pmc/blobs/b29a/12082910/fd90ecc87a53/13075_2025_3566_Fig4_HTML.jpg
https://cdn.ncbi.nlm.nih.gov/pmc/blobs/b29a/12082910/5bd087310795/13075_2025_3566_Fig5_HTML.jpg
https://cdn.ncbi.nlm.nih.gov/pmc/blobs/b29a/12082910/1320deffcecd/13075_2025_3566_Fig1_HTML.jpg
https://cdn.ncbi.nlm.nih.gov/pmc/blobs/b29a/12082910/9f1397b5eabe/13075_2025_3566_Fig2_HTML.jpg
https://cdn.ncbi.nlm.nih.gov/pmc/blobs/b29a/12082910/a3f2490f5137/13075_2025_3566_Fig3_HTML.jpg
https://cdn.ncbi.nlm.nih.gov/pmc/blobs/b29a/12082910/fd90ecc87a53/13075_2025_3566_Fig4_HTML.jpg
https://cdn.ncbi.nlm.nih.gov/pmc/blobs/b29a/12082910/5bd087310795/13075_2025_3566_Fig5_HTML.jpg

相似文献

1
Atf3 + senescent chondrocytes mediate meniscus degeneration in aging.Atf3阳性衰老软骨细胞介导衰老过程中的半月板退变。
Arthritis Res Ther. 2025 May 15;27(1):105. doi: 10.1186/s13075-025-03566-z.
2
ATF3 deficiency in chondrocytes alleviates osteoarthritis development.软骨细胞中 ATF3 的缺失可减轻骨关节炎的发展。
J Pathol. 2016 Aug;239(4):426-37. doi: 10.1002/path.4739. Epub 2016 Jun 14.
3
Surfactant protein D alleviates chondrocytes senescence by upregulating SIRT3/SOD2 pathway in osteoarthritis.表面活性蛋白D通过上调骨关节炎中SIRT3/SOD2信号通路减轻软骨细胞衰老。
Mol Med. 2025 Apr 30;31(1):161. doi: 10.1186/s10020-025-01221-6.
4
Cellular senescence contributes to spontaneous repair of the rat meniscus.细胞衰老有助于大鼠半月板的自发修复。
Aging Cell. 2025 Feb;24(2):e14385. doi: 10.1111/acel.14385. Epub 2024 Oct 22.
5
LTF induces senescence and degeneration in the meniscus via the NF-κB signaling pathway: A study based on integrated bioinformatics analysis and experimental validation.LTF通过NF-κB信号通路诱导半月板衰老和退变:一项基于综合生物信息学分析和实验验证的研究
Front Mol Biosci. 2023 Apr 24;10:1134253. doi: 10.3389/fmolb.2023.1134253. eCollection 2023.
6
Senescent cell population with ZEB1 transcription factor as its main regulator promotes osteoarthritis in cartilage and meniscus.衰老细胞群体以 ZEB1 转录因子为主要调控因子促进软骨和半月板的骨关节炎。
Ann Rheum Dis. 2023 Mar;82(3):403-415. doi: 10.1136/ard-2022-223227. Epub 2022 Dec 23.
7
Identifying the protective effects of miR-874-3p/ATF3 axis in intervertebral disc degeneration by single-cell RNA sequencing and validation.通过单细胞 RNA 测序和验证鉴定 miR-874-3p/ATF3 轴在椎间盘退变中的保护作用。
J Cell Mol Med. 2024 Jun;28(12):e18492. doi: 10.1111/jcmm.18492.
8
Nuclear receptor 4A1 inhibits chondrocyte inflammation and cartilage degeneration in osteoarthritis by inhibiting NF-κB signal pathway.核受体4A1通过抑制核因子κB信号通路抑制骨关节炎中的软骨细胞炎症和软骨退变。
Inflammopharmacology. 2025 Apr;33(4):1965-1971. doi: 10.1007/s10787-025-01646-9. Epub 2025 Feb 18.
9
The transcription factor ATF3 is upregulated during chondrocyte differentiation and represses cyclin D1 and A gene transcription.转录因子ATF3在软骨细胞分化过程中上调,并抑制细胞周期蛋白D1和A的基因转录。
BMC Mol Biol. 2006 Sep 19;7:30. doi: 10.1186/1471-2199-7-30.
10
sdRNA-D43 derived from small nucleolar RNA snoRD43 improves chondrocyte senescence and osteoarthritis progression by negatively regulating PINK1/Parkin-mediated mitophagy pathway via dual-targeting NRF1 and WIPI2.源自小核仁RNA snoRD43的sdRNA-D43通过双靶点作用于NRF1和WIPI2,负向调节PINK1/ Parkin介导的线粒体自噬途径,从而改善软骨细胞衰老和骨关节炎进展。
Cell Commun Signal. 2025 Feb 11;23(1):77. doi: 10.1186/s12964-024-01975-2.

本文引用的文献

1
SGLT2 inhibitor downregulates ANGPTL4 to mitigate pathological aging of cardiomyocytes induced by type 2 diabetes.钠-葡萄糖协同转运蛋白2抑制剂下调血管生成素样蛋白4以减轻2型糖尿病诱导的心肌细胞病理性衰老。
Cardiovasc Diabetol. 2024 Dec 4;23(1):430. doi: 10.1186/s12933-024-02520-8.
2
Exploring the role of ATF3 and ferroptosis-related RNA expression in osteoarthritis: An RNA analysis approach to immune infiltration.探索ATF3和铁死亡相关RNA表达在骨关节炎中的作用:一种免疫浸润的RNA分析方法
Int J Biol Macromol. 2024 Dec;283(Pt 3):137872. doi: 10.1016/j.ijbiomac.2024.137872. Epub 2024 Nov 19.
3
Cellular senescence contributes to spontaneous repair of the rat meniscus.
细胞衰老有助于大鼠半月板的自发修复。
Aging Cell. 2025 Feb;24(2):e14385. doi: 10.1111/acel.14385. Epub 2024 Oct 22.
4
Bone-protective effects of neutralizing angiopoietin-like protein 4 monoclonal antibody in rheumatoid arthritis.中和血管生成素样蛋白4单克隆抗体在类风湿关节炎中的骨保护作用
Mol Ther. 2024 Dec 4;32(12):4497-4513. doi: 10.1016/j.ymthe.2024.09.031. Epub 2024 Oct 4.
5
Cross-tissue human fibroblast atlas reveals myofibroblast subtypes with distinct roles in immune modulation.跨组织人类成纤维细胞图谱揭示了肌成纤维细胞亚型在免疫调节中具有不同的作用。
Cancer Cell. 2024 Oct 14;42(10):1764-1783.e10. doi: 10.1016/j.ccell.2024.08.020. Epub 2024 Sep 19.
6
Single-cell RNA sequencing reveals the CRTAC1 population actively contributes to the pathogenesis of spinal ligament degeneration by SPP1 macrophage.单细胞RNA测序揭示CRTAC1群体通过SPP1巨噬细胞积极促进脊柱韧带退变的发病机制。
Aging Cell. 2024 Dec;23(12):e14320. doi: 10.1111/acel.14320. Epub 2024 Aug 19.
7
Renal lipid accumulation and aging linked to tubular cells injury via ANGPTL4.肾脏脂质堆积和衰老通过 ANGPTL4 与管状细胞损伤相关联。
Mech Ageing Dev. 2024 Jun;219:111932. doi: 10.1016/j.mad.2024.111932. Epub 2024 Apr 3.
8
Apoptotic stress causes mtDNA release during senescence and drives the SASP.细胞衰老过程中的凋亡应激导致线粒体 DNA 释放,并驱动 SASP。
Nature. 2023 Oct;622(7983):627-636. doi: 10.1038/s41586-023-06621-4. Epub 2023 Oct 11.
9
LTF induces senescence and degeneration in the meniscus via the NF-κB signaling pathway: A study based on integrated bioinformatics analysis and experimental validation.LTF通过NF-κB信号通路诱导半月板衰老和退变:一项基于综合生物信息学分析和实验验证的研究
Front Mol Biosci. 2023 Apr 24;10:1134253. doi: 10.3389/fmolb.2023.1134253. eCollection 2023.
10
Hallmarks of aging: An expanding universe.衰老的特征:一个不断扩大的领域。
Cell. 2023 Jan 19;186(2):243-278. doi: 10.1016/j.cell.2022.11.001. Epub 2023 Jan 3.