• 文献检索
  • 文档翻译
  • 深度研究
  • 学术资讯
  • Suppr Zotero 插件Zotero 插件
  • 邀请有礼
  • 套餐&价格
  • 历史记录
应用&插件
Suppr Zotero 插件Zotero 插件浏览器插件Mac 客户端Windows 客户端微信小程序
定价
高级版会员购买积分包购买API积分包
服务
文献检索文档翻译深度研究API 文档MCP 服务
关于我们
关于 Suppr公司介绍联系我们用户协议隐私条款
关注我们

Suppr 超能文献

核心技术专利:CN118964589B侵权必究
粤ICP备2023148730 号-1Suppr @ 2026

文献检索

告别复杂PubMed语法,用中文像聊天一样搜索,搜遍4000万医学文献。AI智能推荐,让科研检索更轻松。

立即免费搜索

文件翻译

保留排版,准确专业,支持PDF/Word/PPT等文件格式,支持 12+语言互译。

免费翻译文档

深度研究

AI帮你快速写综述,25分钟生成高质量综述,智能提取关键信息,辅助科研写作。

立即免费体验

整合单细胞测序和转录组分析以揭示唾液酸化相关基因在脓毒症诱导的急性呼吸窘迫综合征中的作用机制

Integrating single-cell sequencing and transcriptome analysis to unravel the mechanistic role of sialylation-related genes in sepsis-induced acute respiratory distress syndrome.

作者信息

Liu Xiaobing, Huang Yake, Zhang Hao, Yang Xia, Liu Quanxing, Dai Jigang

机构信息

Department of Thoracic Surgery, Xinqiao Hospital, Army Medical University (Third Military Medical University), Chongqing, China.

Department of Obstetrics and Gynecology, Xinqiao Hospital, Army Medical University (Third Military Medical University), Chongqing, China.

出版信息

Front Immunol. 2025 May 1;16:1528769. doi: 10.3389/fimmu.2025.1528769. eCollection 2025.

DOI:10.3389/fimmu.2025.1528769
PMID:40375981
原文链接:https://pmc.ncbi.nlm.nih.gov/articles/PMC12078151/
Abstract

BACKGROUND

Studies have shown that sialylation of C1 esterase inhibitors is crucial for their interaction with histones, and histone-C1 esterase inhibitor complexes are detected in acute respiratory distress syndrome (ARDS), suggesting a potential role of sialylation in ARDS. However, the specific function of sialylation in ARDS remains unclear. Therefore, this study aimed to investigate the mechanism of sialylation-related genes (SRGs) in sepsis-induced ARDS.

METHODS

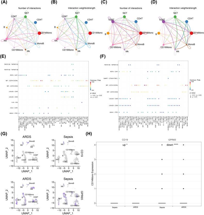
The ARDS related datasets (GSE32707, GSE66890, and GSE151263) were included in this study. Candidate genes were identified by implementing differential expression analysis and weighted gene co-expression network analysis (WGCNA). Subsequently, further selection by machine learning and expression assessment confirmed the key genes related to sialylation in sepsis-induced ARDS. Following this, the predictive ability of key genes as a whole for sepsis-induced ARDS was evaluated by creating a nomogram model. Afterwards, enrichment analysis, construction of regulatory networks, and drug prediction analysis were implemented to further understand the molecular mechanisms of action of key genes. Furthermore, single-cell RNA sequencing (scRNA-seq) data analysis was conducted to obtain key cells. Additionally, cell communication and pseudo-time analyses were implemented. In the end, the expression levels of the key genes were assessed by collecting clinical samples.

RESULTS

CD19 and GPR65 were identified as key genes associated with sialylation in sepsis-induced ARDS. The constructed nomogram model demonstrated that CD19 and GPR65 as a whole exhibited robust predictive capability for sepsis-induced ARDS. Meanwhile, CD19 and GPR65 were also found to be significantly co-enriched in the apoptosis and B-cell receptor signaling pathway. In addition, some important regulators and drugs with targeting effects on key genes were predicted, such as NEAT1, OIP5-AS1, alprostadil, and tacrolimus. Further, the scRNA-seq data analysis identified nine cell types, among which CD14 monocytes (CD14Mono) was designated as the key cell. Importantly, GPR65 expression exhibited dynamic changes during differentiation of CD14Mono. Also, we found that CD19 was significantly up-regulated in ARDS group.

CONCLUSION

We identified CD19 and GPR65 as key genes associated with sialylation in sepsis-induced ARDS, highlighting CD14Mono as key cell type implicated in sepsis-induced ARDS. These findings offered theoretical support for understanding the mechanism of sialylation on sepsis-induced ARDS.

摘要

背景

研究表明,C1酯酶抑制剂的唾液酸化对于其与组蛋白的相互作用至关重要,并且在急性呼吸窘迫综合征(ARDS)中检测到组蛋白 - C1酯酶抑制剂复合物,这表明唾液酸化在ARDS中可能发挥作用。然而,唾液酸化在ARDS中的具体功能仍不清楚。因此,本研究旨在探讨唾液酸化相关基因(SRGs)在脓毒症诱导的ARDS中的作用机制。

方法

本研究纳入了ARDS相关数据集(GSE32707、GSE66890和GSE151263)。通过实施差异表达分析和加权基因共表达网络分析(WGCNA)来鉴定候选基因。随后,通过机器学习进一步筛选和表达评估确定了脓毒症诱导的ARDS中与唾液酸化相关的关键基因。在此之后,通过创建列线图模型评估关键基因整体对脓毒症诱导的ARDS的预测能力。之后,进行富集分析、调控网络构建和药物预测分析,以进一步了解关键基因的分子作用机制。此外,进行单细胞RNA测序(scRNA-seq)数据分析以获得关键细胞。另外,实施细胞通讯和伪时间分析。最后,通过收集临床样本评估关键基因的表达水平。

结果

CD19和GPR65被确定为脓毒症诱导的ARDS中与唾液酸化相关的关键基因。构建的列线图模型表明,CD19和GPR65整体对脓毒症诱导的ARDS具有强大的预测能力。同时,还发现CD19和GPR65在细胞凋亡和B细胞受体信号通路中显著共富集。此外,预测了一些对关键基因具有靶向作用的重要调节因子和药物,如NEAT1、OIP5-AS1、前列地尔和他克莫司。进一步地,scRNA-seq数据分析确定了9种细胞类型,其中CD14单核细胞(CD14Mono)被指定为关键细胞。重要的是,GPR65表达在CD14Mono分化过程中表现出动态变化。此外,我们发现ARDS组中CD19显著上调。

结论

我们确定CD19和GPR65为脓毒症诱导的ARDS中与唾液酸化相关的关键基因,突出了CD14Mono作为脓毒症诱导的ARDS中的关键细胞类型。这些发现为理解唾液酸化对脓毒症诱导的ARDS的作用机制提供了理论支持。

https://cdn.ncbi.nlm.nih.gov/pmc/blobs/4bb5/12078151/58a9e1c1f361/fimmu-16-1528769-g009.jpg
https://cdn.ncbi.nlm.nih.gov/pmc/blobs/4bb5/12078151/0d68cbd7d81c/fimmu-16-1528769-g001.jpg
https://cdn.ncbi.nlm.nih.gov/pmc/blobs/4bb5/12078151/2af691ff9aea/fimmu-16-1528769-g002.jpg
https://cdn.ncbi.nlm.nih.gov/pmc/blobs/4bb5/12078151/f90b9fb0d466/fimmu-16-1528769-g003.jpg
https://cdn.ncbi.nlm.nih.gov/pmc/blobs/4bb5/12078151/39d71b20426a/fimmu-16-1528769-g004.jpg
https://cdn.ncbi.nlm.nih.gov/pmc/blobs/4bb5/12078151/a0d6bbd57176/fimmu-16-1528769-g005.jpg
https://cdn.ncbi.nlm.nih.gov/pmc/blobs/4bb5/12078151/392c0bcb1b3b/fimmu-16-1528769-g006.jpg
https://cdn.ncbi.nlm.nih.gov/pmc/blobs/4bb5/12078151/a0ac3a779dfa/fimmu-16-1528769-g007.jpg
https://cdn.ncbi.nlm.nih.gov/pmc/blobs/4bb5/12078151/a54e716a5383/fimmu-16-1528769-g008.jpg
https://cdn.ncbi.nlm.nih.gov/pmc/blobs/4bb5/12078151/58a9e1c1f361/fimmu-16-1528769-g009.jpg
https://cdn.ncbi.nlm.nih.gov/pmc/blobs/4bb5/12078151/0d68cbd7d81c/fimmu-16-1528769-g001.jpg
https://cdn.ncbi.nlm.nih.gov/pmc/blobs/4bb5/12078151/2af691ff9aea/fimmu-16-1528769-g002.jpg
https://cdn.ncbi.nlm.nih.gov/pmc/blobs/4bb5/12078151/f90b9fb0d466/fimmu-16-1528769-g003.jpg
https://cdn.ncbi.nlm.nih.gov/pmc/blobs/4bb5/12078151/39d71b20426a/fimmu-16-1528769-g004.jpg
https://cdn.ncbi.nlm.nih.gov/pmc/blobs/4bb5/12078151/a0d6bbd57176/fimmu-16-1528769-g005.jpg
https://cdn.ncbi.nlm.nih.gov/pmc/blobs/4bb5/12078151/392c0bcb1b3b/fimmu-16-1528769-g006.jpg
https://cdn.ncbi.nlm.nih.gov/pmc/blobs/4bb5/12078151/a0ac3a779dfa/fimmu-16-1528769-g007.jpg
https://cdn.ncbi.nlm.nih.gov/pmc/blobs/4bb5/12078151/a54e716a5383/fimmu-16-1528769-g008.jpg
https://cdn.ncbi.nlm.nih.gov/pmc/blobs/4bb5/12078151/58a9e1c1f361/fimmu-16-1528769-g009.jpg

相似文献

1
Integrating single-cell sequencing and transcriptome analysis to unravel the mechanistic role of sialylation-related genes in sepsis-induced acute respiratory distress syndrome.整合单细胞测序和转录组分析以揭示唾液酸化相关基因在脓毒症诱导的急性呼吸窘迫综合征中的作用机制
Front Immunol. 2025 May 1;16:1528769. doi: 10.3389/fimmu.2025.1528769. eCollection 2025.
2
CTSO and HLA-DQA1 as biomarkers in sepsis-associated ARDS: insights from RNA sequencing and immune infiltration analysis.CTSO和HLA - DQA1作为脓毒症相关急性呼吸窘迫综合征的生物标志物:来自RNA测序和免疫浸润分析的见解
BMC Infect Dis. 2025 Mar 7;25(1):326. doi: 10.1186/s12879-025-10726-8.
3
Integrated Analysis of Gene Co-Expression Network and Prediction Model Indicates Immune-Related Roles of the Identified Biomarkers in Sepsis and Sepsis-Induced Acute Respiratory Distress Syndrome.基于基因共表达网络的综合分析和预测模型表明,鉴定的生物标志物在脓毒症和脓毒症诱导的急性呼吸窘迫综合征中的免疫相关作用。
Front Immunol. 2022 Jun 30;13:897390. doi: 10.3389/fimmu.2022.897390. eCollection 2022.
4
Integrative Analyses of Bulk and Single-Cell RNA Seq Identified the Shared Genes in Acute Respiratory Distress Syndrome and Rheumatoid Arthritis.对批量和单细胞RNA测序的综合分析确定了急性呼吸窘迫综合征和类风湿性关节炎中的共享基因。
Mol Biotechnol. 2025 Apr;67(4):1565-1583. doi: 10.1007/s12033-024-01141-6. Epub 2024 Apr 24.
5
Screening of mitochondrial-related biomarkers connected with immune infiltration for acute respiratory distress syndrome through WGCNA and machine learning.通过加权基因共表达网络分析(WGCNA)和机器学习筛选与急性呼吸窘迫综合征免疫浸润相关的线粒体生物标志物
Medicine (Baltimore). 2025 Mar 7;104(10):e41497. doi: 10.1097/MD.0000000000041497.
6
Identification and experimental validation of diagnostic and prognostic genes CX3CR1, PID1 and PTGDS in sepsis and ARDS using bulk and single-cell transcriptomic analysis and machine learning.使用批量和单细胞转录组分析及机器学习对脓毒症和急性呼吸窘迫综合征中诊断和预后相关基因CX3CR1、PID1和PTGDS进行鉴定及实验验证
Front Immunol. 2024 Dec 23;15:1480542. doi: 10.3389/fimmu.2024.1480542. eCollection 2024.
7
Consensus analysis via weighted gene co-expression network analysis (WGCNA) reveals genes participating in early phase of acute respiratory distress syndrome (ARDS) induced by sepsis.通过加权基因共表达网络分析(WGCNA)进行共识分析,揭示了参与脓毒症诱导的急性呼吸窘迫综合征(ARDS)早期阶段的基因。
Bioengineered. 2021 Dec;12(1):1161-1172. doi: 10.1080/21655979.2021.1909961.
8
Predicting candidate therapeutic drugs for sepsis-induced acute respiratory distress syndrome based on transcriptome profiling.基于转录组谱分析预测脓毒症诱导的急性呼吸窘迫综合征的候选治疗药物。
Bioengineered. 2021 Dec;12(1):1369-1380. doi: 10.1080/21655979.2021.1917981.
9
A Five-Genes Based Diagnostic Signature for Sepsis-Induced ARDS.基于五个基因的诊断标志物用于脓毒症相关性急性呼吸窘迫综合征。
Pathol Oncol Res. 2021 Jul 29;27:580801. doi: 10.3389/pore.2021.580801. eCollection 2021.
10
Identification of Genes as Potential Biomarkers for Sepsis-related ARDS using Weighted Gene Co-expression Network Analysis.使用加权基因共表达网络分析鉴定作为脓毒症相关急性呼吸窘迫综合征潜在生物标志物的基因
Comb Chem High Throughput Screen. 2023;26(4):789-800. doi: 10.2174/1386207325666220509180737.

引用本文的文献

1
Identification of sepsis biomarkers through glutamine metabolism-mediated immune regulation: a comprehensive analysis employing mendelian randomization, multi-omics integration, and machine learning.通过谷氨酰胺代谢介导的免疫调节鉴定脓毒症生物标志物:一项采用孟德尔随机化、多组学整合和机器学习的综合分析
Front Immunol. 2025 Aug 20;16:1640425. doi: 10.3389/fimmu.2025.1640425. eCollection 2025.
2
Editorial: Molecular mechanisms and therapeutic strategies in inflammation.社论:炎症的分子机制与治疗策略
Front Immunol. 2025 May 30;16:1626548. doi: 10.3389/fimmu.2025.1626548. eCollection 2025.

本文引用的文献

1
iMLGAM: Integrated Machine Learning and Genetic Algorithm-driven Multiomics analysis for pan-cancer immunotherapy response prediction.iMLGAM:用于泛癌免疫治疗反应预测的集成机器学习和遗传算法驱动的多组学分析
Imeta. 2025 Mar 8;4(2):e70011. doi: 10.1002/imt2.70011. eCollection 2025 Apr.
2
Single nuclear RNA sequencing and analysis of basal cells in pulmonary acute respiratory distress syndrome.急性呼吸窘迫综合征中肺基底细胞的单核RNA测序与分析
Gene. 2025 Feb 5;936:149131. doi: 10.1016/j.gene.2024.149131. Epub 2024 Nov 30.
3
Navigating the immune landscape with plasma cells: A pan-cancer signature for precision immunotherapy.
利用浆细胞探索免疫格局:精准免疫治疗的泛癌特征
Biofactors. 2025 Jan-Feb;51(1):e2142. doi: 10.1002/biof.2142. Epub 2024 Nov 4.
4
Shenfu injection targets the PI3K-AKT pathway to regulate autophagy and apoptosis in acute respiratory distress syndrome caused by sepsis.参附注射液通过调控 PI3K-AKT 通路调节脓毒症急性呼吸窘迫综合征细胞自噬和凋亡。
Phytomedicine. 2024 Jul;129:155627. doi: 10.1016/j.phymed.2024.155627. Epub 2024 Apr 17.
5
Impact of tumor microenvironment on efficacy of anti-CD19 CAR T cell therapy or chemotherapy and transplant in large B cell lymphoma.肿瘤微环境对大 B 细胞淋巴瘤中抗 CD19 CAR T 细胞治疗或化疗和移植疗效的影响。
Nat Med. 2024 Feb;30(2):507-518. doi: 10.1038/s41591-023-02754-1. Epub 2024 Jan 17.
6
Systemic immune-inflammation index predicts survival in patients with resected lung invasive mucinous adenocarcinoma.全身免疫炎症指数可预测肺浸润性黏液腺癌切除患者的生存率。
Transl Oncol. 2024 Feb;40:101865. doi: 10.1016/j.tranon.2023.101865. Epub 2023 Dec 14.
7
Acute respiratory distress syndrome heterogeneity and the septic ARDS subgroup.急性呼吸窘迫综合征异质性和脓毒症相关急性呼吸窘迫综合征亚组。
Front Immunol. 2023 Nov 14;14:1277161. doi: 10.3389/fimmu.2023.1277161. eCollection 2023.
8
Targeting GPR65 alleviates hepatic inflammation and fibrosis by suppressing the JNK and NF-κB pathways.靶向 GPR65 通过抑制 JNK 和 NF-κB 通路缓解肝炎症和肝纤维化。
Mil Med Res. 2023 Nov 25;10(1):56. doi: 10.1186/s40779-023-00494-4.
9
Development of genomic phenotype and immunophenotype of acute respiratory distress syndrome using autophagy and metabolism-related genes.利用自噬和代谢相关基因构建急性呼吸窘迫综合征的基因组表型和免疫表型。
Front Immunol. 2023 Oct 23;14:1209959. doi: 10.3389/fimmu.2023.1209959. eCollection 2023.
10
A nomogram for predicting prognosis of patients with cervical cerclage.预测宫颈环扎术患者预后的列线图。
Heliyon. 2023 Oct 18;9(11):e21147. doi: 10.1016/j.heliyon.2023.e21147. eCollection 2023 Nov.