Suppr超能文献

[物种名1]和[物种名2]的完整线粒体基因组以及已知蚤目线粒体基因组的系统发育学

The complete mitochondrial genomes of and and the phylogenetics of known Siphonaptera mitogenomes.

作者信息

Duan Mingna, Liu Yafang, Wu Jun, Liu Shuang, Tang Shaobo, Jiang Dandan, Zhang Quanfu, Gu Wei, Yang Xing

机构信息

Integrated Laboratory of Pathogenic Biology, College of Preclinical Medicine, Dali University, Dali, China.

Department of Ophthalmology, Dali Bai Autonomous Prefecture People's Hospital, Dali, China.

出版信息

Front Vet Sci. 2025 May 1;12:1558328. doi: 10.3389/fvets.2025.1558328. eCollection 2025.

Abstract

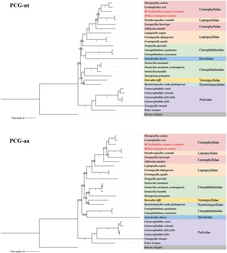
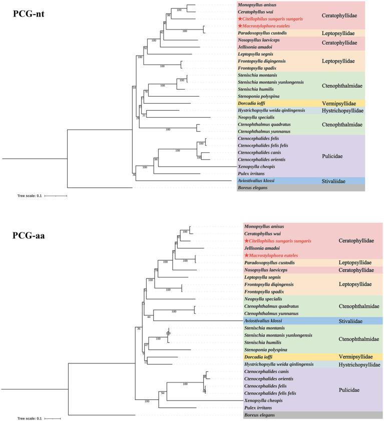
Fleas serve as hosts to a diverse array of pathogens, which present significant medical and veterinary concerns for human and livestock health. The mitochondrial genome (mtDNA) has long been regarded as a classical model in biogenetics and species evolution research. However, the availability of mitochondrial genome data for fleas remains scarce. In this study, we sequenced specimens collected from the Yunnan plague focus and specimens from Jilin plague focus. The obtained sequences were compared to the sequences of 24 flea species retrieved from the NCBI database, focusing on base composition, evolution rates, nucleotide polymorphism and phylogenetic analysis. All fleas analyzed contained a total of 37 genes. Gene sequences exhibited remarkable stability, with no evidence of gene rearrangement. Additionally, the base composition demonstrated a pronounced AT bias. Results from both methodologies and across the two datasets consistently indicated strong monophyly for the superfamilies Ceratophylloidea and Pulicoidea, as well as for the family Pulicidae. In contrast, the superfamily Hystrichopsylloidea, along with the families Ceratophyllidae, Leptopsyllidae and Ctenophthalmidae, were identified as paraphyletic. This research provides valuable molecular data to support taxonomic and phylogenetic studies of fleas.

摘要

跳蚤是多种病原体的宿主,这些病原体对人类和牲畜健康构成了重大的医学和兽医问题。线粒体基因组(mtDNA)长期以来一直被视为生物遗传学和物种进化研究的经典模型。然而,关于跳蚤的线粒体基因组数据仍然稀缺。在本研究中,我们对从云南鼠疫疫源地采集的标本以及吉林鼠疫疫源地的标本进行了测序。将获得的序列与从NCBI数据库中检索到的24种跳蚤的序列进行比较,重点关注碱基组成、进化速率、核苷酸多态性和系统发育分析。所有分析的跳蚤共包含37个基因。基因序列表现出显著的稳定性,没有基因重排的证据。此外,碱基组成显示出明显的AT偏向。两种方法和两个数据集的结果一致表明,角叶蚤总科和蚤总科以及蚤科具有很强的单系性。相比之下,臀蚤总科以及角叶蚤科、细蚤科和栉眼蚤科被确定为并系。本研究提供了有价值的分子数据,以支持跳蚤的分类学和系统发育研究。

https://cdn.ncbi.nlm.nih.gov/pmc/blobs/55d6/12078284/58d089f62718/fvets-12-1558328-g001.jpg

文献AI研究员

20分钟写一篇综述,助力文献阅读效率提升50倍。

立即体验

用中文搜PubMed

大模型驱动的PubMed中文搜索引擎

马上搜索

文档翻译

学术文献翻译模型,支持多种主流文档格式。

立即体验