Zhang Tianhang, Cai Ruining, Sun Chaomin
CAS and Shandong Province Key Laboratory of Experimental Marine Biology & Center of Deep Sea Research, Institute of Oceanology, Chinese Academy of Sciences, Qingdao, China.
Laboratory for Marine Biology and Biotechnology, Qingdao Marine Science and Technology Center, Qingdao, China.
mSystems. 2025 Jun 17;10(6):e0047325. doi: 10.1128/msystems.00473-25. Epub 2025 May 16.
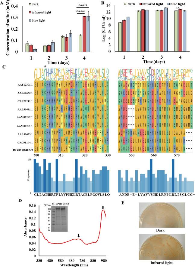
It is well established that different wavelengths of light exist in various deep-sea environments, and many deep-sea microorganisms have evolved specialized mechanisms for sensing and utilizing light energy. Our previous research found that blue light promotes zero-valent sulfur (ZVS) production in 21-3, a bacterium isolated from a deep-sea cold seep. Given that long-wavelength light is more prevalent in deep-sea environments, the present study investigates the mechanism by which 21-3 senses infrared light (wavelength 940 nm) and regulates ZVS production. We found that the bacteriophytochrome BPHP-15570 is responsible for sensing infrared light, which induces autophosphorylation of BPHP-15570, activating the diguanylate cyclase DGC-0450 for c-di-GMP biosynthesis. Subsequently, the PilZ domain-containing protein mPilZ-1753 binds to c-di-GMP, triggering a well-established ZVS production pathway involving thiosulfate dehydrogenase (TsdA) and two homologs of thiosulfohydrolases (SoxB). Notably, polyphosphate kinase 2 (PPK2) is recruited to compete for GTP, the direct precursor of c-di-GMP biosynthesis. This competition downregulates ZVS production as well as other important metabolic processes. This negative regulatory pathway helps the bacterium avoid excessive ZVS accumulation, which could be toxic to bacterial growth. Overall, 21-3 has evolved a sophisticated regulatory pathway to sense both blue and infrared light, triggering ZVS production. Our study provides a valuable model for understanding light utilization and its coupling with sulfur cycling in deep-sea environments.IMPORTANCEIt is widely believed that deep-sea ecosystems operate independently of light, relying primarily on chemical energy. However, the discovery of non-photosynthetic bacteria in various deep-sea environments that can sense and utilize light has challenged this assumption. In a recent study, we found that blue light significantly promotes the production of zero-valent sulfur (ZVS) in the deep-sea bacterium 21-3. Given that long-wavelength light is more prevalent in deep-sea environments, we investigated whether infrared light also plays a role in regulating ZVS production in 21-3. Our results indicate that infrared light does promote ZVS formation in this bacterium. We identified PPK2 as a negative regulator, maintaining intracellular ZVS at safe levels to prevent toxicity due to excessive accumulation. Overall, our study offers a valuable model for exploring how light is utilized and its interaction with microbial sulfur cycling in the extreme conditions of the deep sea.
众所周知,不同波长的光存在于各种深海环境中,许多深海微生物已经进化出专门的机制来感知和利用光能。我们之前的研究发现,蓝光可促进从深海冷泉分离出的21-3菌株中零价硫(ZVS)的产生。鉴于长波长光在深海环境中更为普遍,本研究调查了21-3菌株感知红外光(波长940nm)并调节ZVS产生的机制。我们发现细菌光敏色素BPHP-15570负责感知红外光,这会诱导BPHP-15570的自磷酸化,激活二鸟苷酸环化酶DGC-0450以进行环二鸟苷酸(c-di-GMP)的生物合成。随后,含PilZ结构域的蛋白mPilZ-1753与c-di-GMP结合,触发一条既定的ZVS产生途径,该途径涉及硫代硫酸盐脱氢酶(TsdA)和硫代水解酶的两个同源物(SoxB)。值得注意的是,多聚磷酸激酶2(PPK2)被招募来竞争GTP,GTP是c-di-GMP生物合成的直接前体。这种竞争下调了ZVS的产生以及其他重要的代谢过程。这种负调控途径有助于细菌避免ZVS过度积累,因为ZVS过度积累可能对细菌生长有毒害作用。总体而言,21-3菌株已经进化出一种复杂的调控途径来感知蓝光和红外光,从而触发ZVS的产生。我们的研究为理解深海环境中光的利用及其与硫循环的耦合提供了一个有价值的模型。
重要性
人们普遍认为深海生态系统独立于光运行,主要依赖化学能。然而,在各种深海环境中发现的能够感知和利用光的非光合细菌对这一假设提出了挑战。在最近的一项研究中,我们发现蓝光显著促进深海细菌21-3中零价硫(ZVS)的产生。鉴于长波长光在深海环境中更为普遍,我们研究了红外光是否也在调节21-3中ZVS的产生中发挥作用。我们的结果表明红外光确实促进了这种细菌中ZVS的形成。我们确定PPK2为负调控因子,将细胞内的ZVS维持在安全水平,以防止因过度积累而产生毒性。总体而言,我们的研究为探索在深海极端条件下光如何被利用及其与微生物硫循环的相互作用提供了一个有价值的模型。