Suppr超能文献

七氟醚后处理通过Nrf2调控的铁死亡对新生大鼠缺氧缺血性脑损伤的影响

Influence of Sevoflurane Postconditioning on Hypoxic-Ischemic Brain Injury via Nrf2-Regulated Ferroptosis in Neonatal Rats.

作者信息

Li Chang, Wu Ziyi, Xue Hang, Gao Qiushi, Kuai Shihui, Zhao Ping

机构信息

From the Department of Anesthesiology, Shengjing Hospital of China Medical University, Shenyang, Liaoning, People's Republic of China.

出版信息

Anesth Analg. 2025 May 16;141(3):648-59. doi: 10.1213/ANE.0000000000007547.

Abstract

BACKGROUND

The mechanisms by which sevoflurane protects the brain from hypoxic-ischemic brain injury (HIBI) are unknown. Ferroptosis occurs during HIBI and is regulated by the nuclear factor erythroid 2-related factor 2 (Nrf2). This study investigated the roles of Nrf2-regulated ferroptosis in sevoflurane postconditioning (SPC)-mediated neuroprotection during HIBI.

METHODS

HIBI was induced in 7-day-old rats. SPC (2.5%, 30 minutes) was performed immediately after HIBI, and some rats were injected with ML385 (an Nrf2-inhibitor) 30 minutes before HIBI. Ferroptosis was evaluated by measuring glutathione peroxidase 4 (GPx4), solute carrier family 7 member 11 (SLC7A11, also known as xCT), glutathione (GSH), cysteine, iron, malondialdehyde (MDA) levels, and mitochondrial morphology. Nrf2 and heme oxygenase-1 (HO-1) expression were determined to explore the signaling pathways involved in SPC-mediated neuroprotection. Brain morphology, left/right hemisphere weight ratios, and Nissl staining were measured to assess brain damage. The Morris water maze was conducted to assess long-term learning and memory abilities.

RESULTS

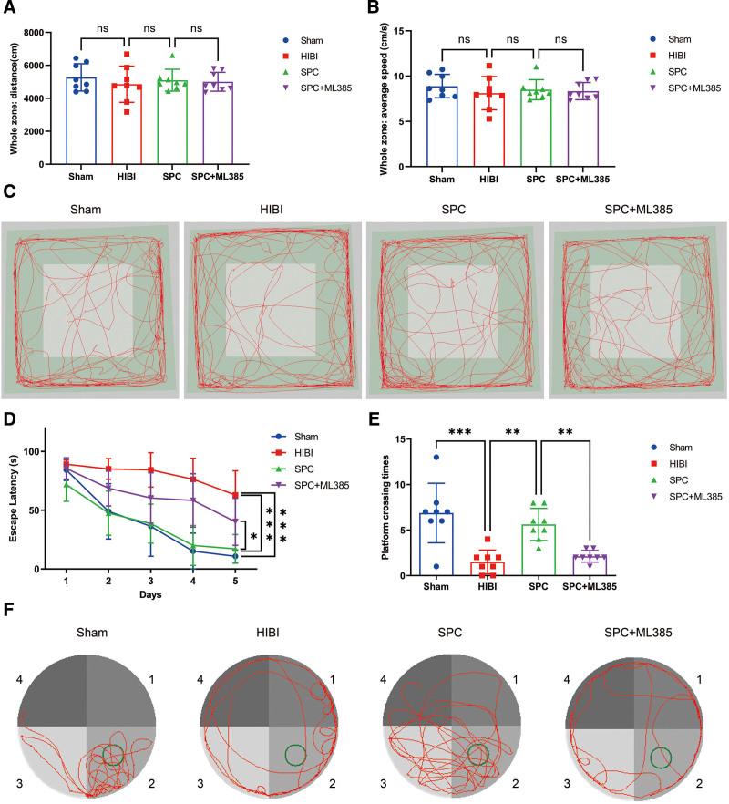
SPC alleviated HIBI-induced cysteine depletion-induced (HIBI versus SPC, xCT/β-tubulin ratio: -0.435 [95% CI, -0.727 to -0.143], P = .003; Cysteine (% of Sham): -29.8 [95% CI, -39.4 to -20.2], P < .001; GSH (% of Sham): -46.5 [95% CI, -54.6 to -38.4], P < .001) and GPx4 inhibition-induced ferroptosis (HIBI versus SPC, GPx4/β-tubulin ratio: -0.287 [95% CI, -0.514 to -0.0603], P = .01). Compared with the HIBI group, the SPC group showed improved learning and memory abilities (HIBI versus SPC, platform crossings: -4 times [95% CI, -7 to -1], P = .002; escape latency: 46 seconds [95% CI, 24 to 68], P < .001), reduced brain damage (HIBI versus SPC, weight ratio of left/right cerebral hemispheres: -13.1 [95% CI, -15.7 to -10.4], P < .001; neuronal density ratio: -0.450 [-0.620 to -0.280], P < .001), and increased Nrf2 and HO-1 protein levels (HIBI versus SPC, Nrf2/β-tubulin ratio: -1.89 [95% CI, -2.82 to -0.970], P < .001; HO-1/β-tubulin ratio: -1.08 [95% CI, -1.73 to -0.442], P < .001). Inhibiting Nrf2 via ML385 partly reversed SPC-mediated neuroprotection (SPC versus SPC+ML385, weight ratio of left/right cerebral hemispheres: 12.4 [95% CI, 9.73-15.1], P < .001; neuronal density ratio: 0.412 [95% CI, 0.242-0.582], P < .001), accompanied by decreased HO-1 expression (SPC versus SPC+ML385, HO-1/β-tubulin ratio: 1.70 [95% CI, 1.05-2.34], P < .001).

CONCLUSIONS

SPC inhibits both cysteine depletion- and GPx4 inhibition-induced ferroptosis by regulating Nrf2/HO-1 signaling to protect against HIBI.

摘要

背景

七氟醚保护大脑免受缺氧缺血性脑损伤(HIBI)的机制尚不清楚。铁死亡发生在HIBI过程中,并受核因子红细胞2相关因子2(Nrf2)调控。本研究探讨Nrf2调控的铁死亡在七氟醚后处理(SPC)介导的HIBI神经保护中的作用。

方法

在7日龄大鼠中诱导HIBI。HIBI后立即进行SPC(2.5%,30分钟),部分大鼠在HIBI前30分钟注射ML385(一种Nrf2抑制剂)。通过测量谷胱甘肽过氧化物酶4(GPx4)、溶质载体家族7成员11(SLC7A11,也称为xCT)、谷胱甘肽(GSH)、半胱氨酸、铁、丙二醛(MDA)水平及线粒体形态来评估铁死亡。检测Nrf2和血红素加氧酶-1(HO-1)表达,以探索SPC介导的神经保护所涉及的信号通路。测量脑形态、左右半球重量比及尼氏染色以评估脑损伤。进行莫里斯水迷宫实验以评估长期学习和记忆能力。

结果

SPC减轻了HIBI诱导的半胱氨酸耗竭诱导的(HIBI组与SPC组比较,xCT/β-微管蛋白比值:-0.435[95%CI,-0.727至-0.143],P = 0.003;半胱氨酸(假手术组的百分比):-29.8[95%CI,-39.4至-20.2],P < 0.001;GSH(假手术组的百分比):-46.5[95%CI,-54.6至-38.4],P < 0.001)和GPx4抑制诱导的铁死亡(HIBI组与SPC组比较,GPx4/β-微管蛋白比值:-0.287[95%CI,-0.514至-0.0603],P = 0.01)。与HIBI组相比,SPC组的学习和记忆能力得到改善(HIBI组与SPC组比较,平台穿越次数:-4次[95%CI,-7至-1],P = 0.002;逃避潜伏期:46秒[95%CI,24至68],P < 0.001),脑损伤减轻(HIBI组与SPC组比较,左右脑半球重量比:-13.1[95%CI,-15.7至-10.4],P < 0.001;神经元密度比:-0.450[-0.620至-0.280],P < 0.001),Nrf2和HO-1蛋白水平升高(HIBI组与SPC组比较,Nrf2/β-微管蛋白比值:-1.89[95%CI,-2.82至-0.970],P < 0.001;HO-1/β-微管蛋白比值:-1.08[95%CI,-1.73至-0.442],P < 0.001)。通过ML385抑制Nrf2部分逆转了SPC介导的神经保护作用(SPC组与SPC + ML385组比较,左右脑半球重量比:12.4[95%CI,9.73 - 15.1],P < 0.001;神经元密度比:0.412[95%CI,0.242 - 0.582],P < 0.001),同时HO-1表达降低(SPC组与SPC + ML385组比较, HO-1/β-微管蛋白比值:1.70[95%CI,1.05 - 2.34],P < 0.001)。

结论

SPC通过调节Nrf2/HO-1信号通路抑制半胱氨酸耗竭和GPx4抑制诱导的铁死亡,从而预防HIBI。

https://cdn.ncbi.nlm.nih.gov/pmc/blobs/33e5/12327503/556cd848c3bf/ane-141-648-g001.jpg

文献检索

告别复杂PubMed语法,用中文像聊天一样搜索,搜遍4000万医学文献。AI智能推荐,让科研检索更轻松。

立即免费搜索

文件翻译

保留排版,准确专业,支持PDF/Word/PPT等文件格式,支持 12+语言互译。

免费翻译文档

深度研究

AI帮你快速写综述,25分钟生成高质量综述,智能提取关键信息,辅助科研写作。

立即免费体验