Suppr超能文献

单细胞转录组学揭示骨肿瘤免疫微环境中的代谢重塑和功能特化。

Single-cell transcriptomics reveals metabolic remodeling and functional specialization in the immune microenvironment of bone tumors.

作者信息

Chen Jun, Cui Na, He Shao-Hui, Xia Chun-Yan, Li Wei-Qing

机构信息

Department of Pathology, Changzheng Hospital, Naval Medical University, Shanghai, 200003, China.

Department of Orthopaedic Oncology, No.905 Hospital of People's Liberation Army Navy, Changzheng Hospital, Naval Medical University, Shanghai, 200003, China.

出版信息

J Transl Med. 2025 May 16;23(1):554. doi: 10.1186/s12967-025-06346-0.

Abstract

OBJECTIVE

To investigate the metabolic remodeling and functional specialization of immune cells within the tumor microenvironment (TME) of bone tumors, including Ewing's sarcoma, osteosarcoma, and giant cell tumor of bone, through high-resolution single-cell RNA sequencing (scRNA-seq) analysis.

METHODS

Immune cells were isolated from 13 bone tumor samples and profiled via scRNA-seq to delineate cellular compositions, metabolic adaptations, and intercellular communication networks. Differential gene expression analysis, metabolic pathway enrichment, and pseudotime trajectory inference were employed to characterize functional states and differentiation processes of immune cell subsets.

RESULTS

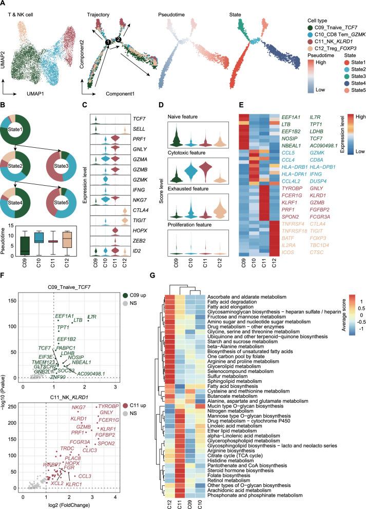
We identified 12 major immune cell clusters with distinct functional and metabolic characteristics. Naïve T cells exhibited amino acid metabolism-dependent activation potential, whereas NK cells relied on lipid metabolism and the TCA cycle for cytotoxic activity. Macrophage subsets demonstrated functional divergence: C06 macrophages adopted lipid metabolism to facilitate immunosuppression and tissue repair, while C04 macrophages displayed pro-inflammatory characteristics associated with complement activation. Intercellular signaling analysis revealed FN1 as a central regulator of immune coordination, governing cell adhesion, migration, and homeostasis within the TME.

CONCLUSION

This study provides novel insights into the metabolic and functional plasticity of immune cells in bone tumor TMEs, underscoring the critical role of metabolic remodeling in immune regulation. Our findings highlight potential therapeutic targets for modulating immune cell function and offering new avenues to improve treatment outcomes for patients with bone tumors.

摘要

目的

通过高分辨率单细胞RNA测序(scRNA-seq)分析,研究骨肿瘤(包括尤因肉瘤、骨肉瘤和骨巨细胞瘤)肿瘤微环境(TME)中免疫细胞的代谢重塑和功能特化。

方法

从13个骨肿瘤样本中分离免疫细胞,并通过scRNA-seq进行分析,以描绘细胞组成、代谢适应性和细胞间通讯网络。采用差异基因表达分析、代谢途径富集和伪时间轨迹推断来表征免疫细胞亚群的功能状态和分化过程。

结果

我们鉴定出12个具有不同功能和代谢特征的主要免疫细胞簇。初始T细胞表现出依赖氨基酸代谢的激活潜力,而自然杀伤细胞的细胞毒性活性依赖于脂质代谢和三羧酸循环。巨噬细胞亚群表现出功能差异:C06巨噬细胞采用脂质代谢来促进免疫抑制和组织修复,而C04巨噬细胞表现出与补体激活相关的促炎特征。细胞间信号分析显示,FN1是免疫协调的核心调节因子,在TME中控制细胞粘附、迁移和体内平衡。

结论

本研究为骨肿瘤TME中免疫细胞的代谢和功能可塑性提供了新的见解,强调了代谢重塑在免疫调节中的关键作用。我们的研究结果突出了调节免疫细胞功能的潜在治疗靶点,并为改善骨肿瘤患者的治疗效果提供了新途径。

https://cdn.ncbi.nlm.nih.gov/pmc/blobs/2c4e/12084933/e30de95334cd/12967_2025_6346_Fig1_HTML.jpg

文献AI研究员

20分钟写一篇综述,助力文献阅读效率提升50倍。

立即体验

用中文搜PubMed

大模型驱动的PubMed中文搜索引擎

马上搜索

文档翻译

学术文献翻译模型,支持多种主流文档格式。

立即体验