Yi Min-Hee, Liu Yi, Liu Yong U, Lee Jinkyung, Hanumaihgari Priyanka, Parusel Sebastian, Bosco Dale B, Wang Lingxiao, Zheng Jiaying, Shi Wu, Eauchai Lattawat, Chompoopong Supin, Hunt Christine L, Wu Long-Jun
Department of Neurology, Mayo Clinic, Rochester, MN 55905, USA; Department of Microbiology and Immunology, Chonnam National University Medical School, Hwasun, Jeollanam-do 58128, Republic of Korea; Institute for Biomedical Science (IBS) of Chonnam National University Hwasun Hospital, Hwasun, Jeollanam-do 58128, Republic of Korea; BioMedical Sciences Graduate Program (BMSGP), Chonnam National University, Hwasun, Jeollanam-do 58128, Republic of Korea.
Department of Neurology, Mayo Clinic, Rochester, MN 55905, USA; Center for Neuroimmunology and Glial Biology, Institute of Molecular Medicine, University of Texas Health Science Center, Houston, TX 77030, USA; Department of Anesthesiology, First Affiliated Hospital of Sun Yat-sen University, Guangzhou, Guangdong 510080, China.
Cell Rep. 2025 May 27;44(5):115717. doi: 10.1016/j.celrep.2025.115717. Epub 2025 May 15.
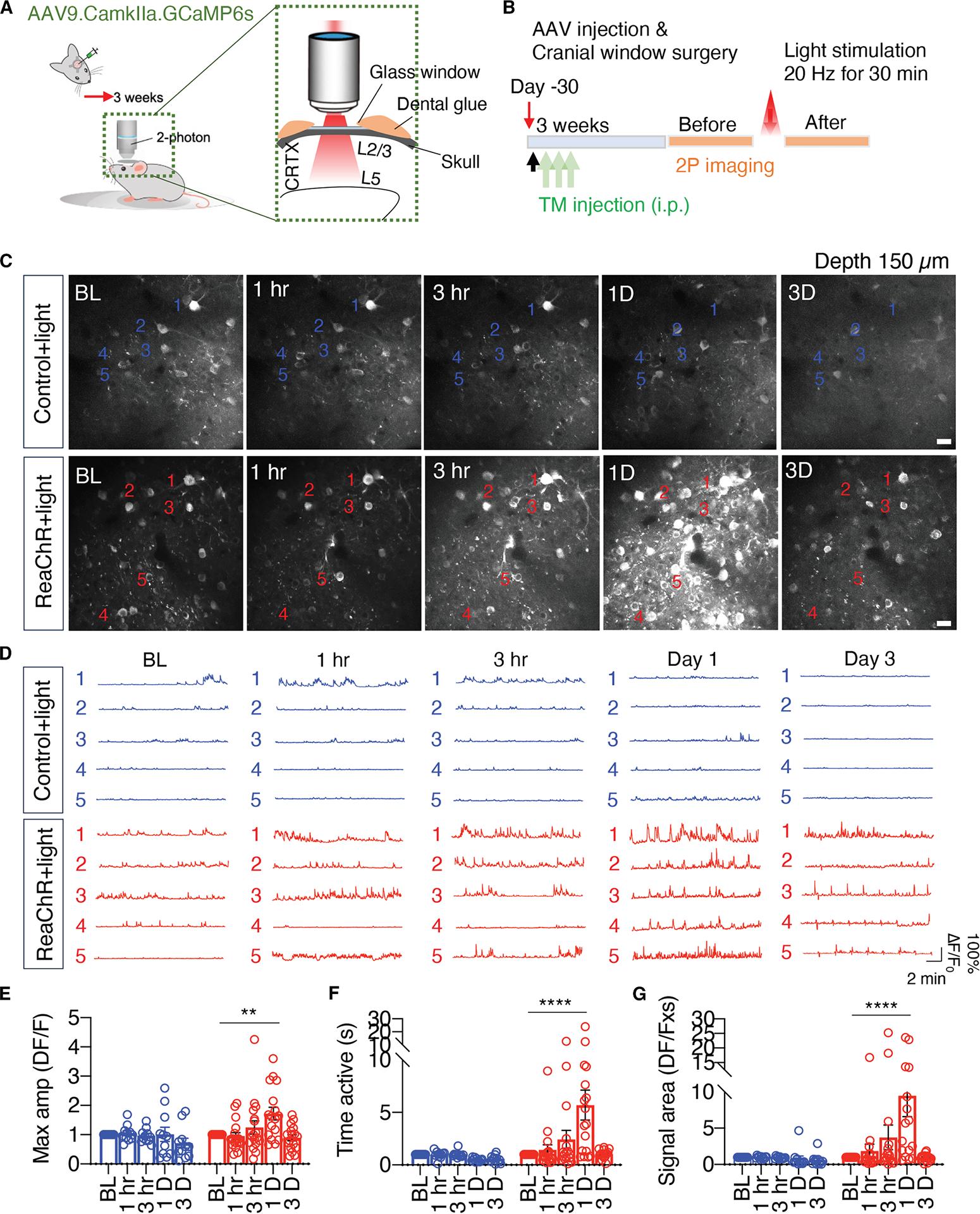
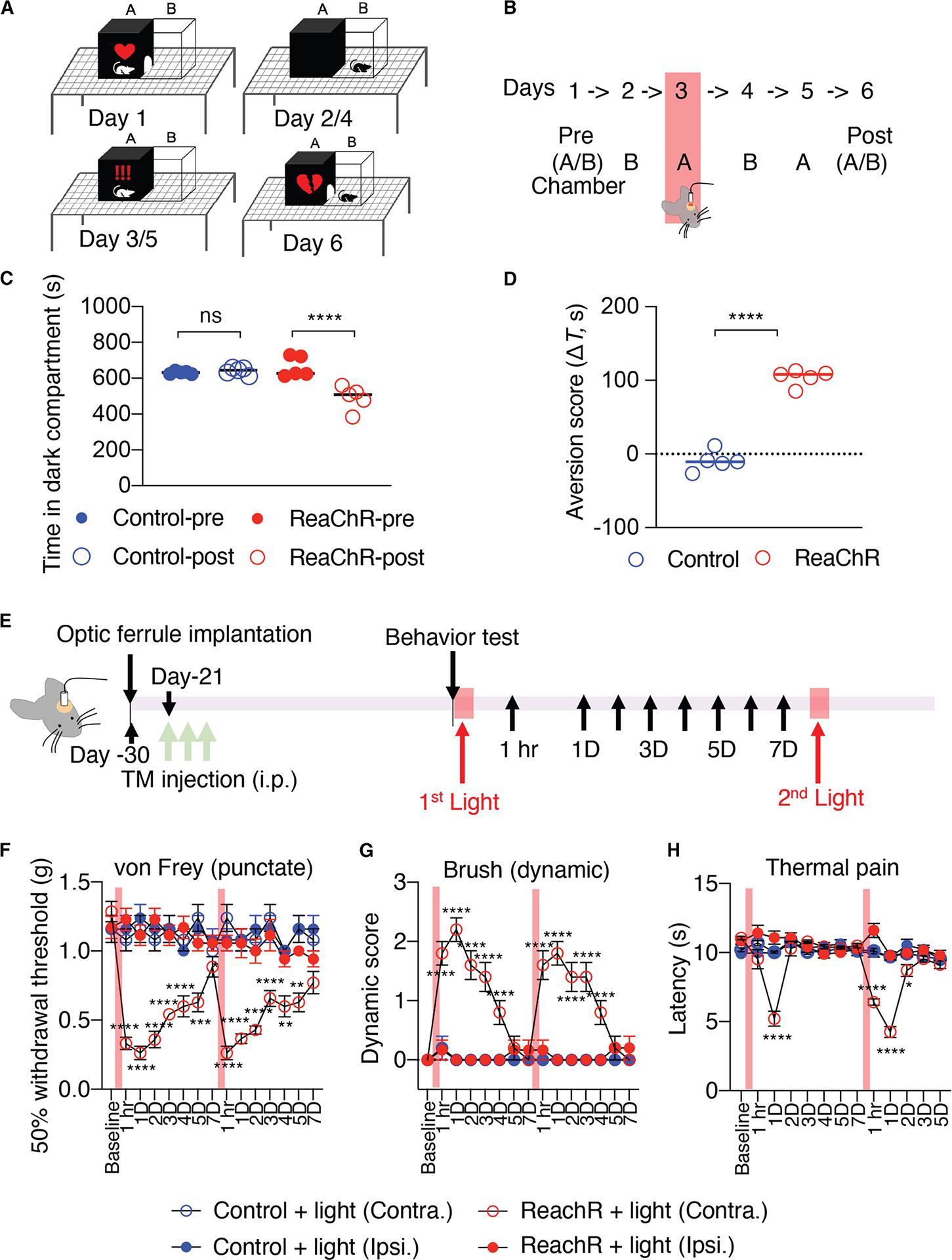
Chronic pain following peripheral nerve injury is accompanied by increased neuronal activity in the somatosensory cortex. However, whether and how cortical microglia contribute to these changes is less understood. To this end, we applied an optogenetic strategy to specifically target cortical microglia and investigate their function in behavioral pain sensitization. We found that optogenetic activation of microglia in the primary somatosensory cortex (S1) via red-activated channelrhodopsin (ReaChR) triggered pain hypersensitivity and affective-motivational responses in mice. Remarkably, S1-targeted optogenetic stimulation increased microglial landscape changes and ATP release. In addition, optogenetic stimulation altered the microglial proteomic profile, upregulated neuronal c-Fos expression, and enhanced neuronal Ca signaling in the S1. Our results provide mechanistic evidence linking cortical microglia with neuronal hyperactivity and chronic pain behaviors.
外周神经损伤后的慢性疼痛伴随着体感皮层神经元活动的增加。然而,皮层小胶质细胞是否以及如何促成这些变化尚不清楚。为此,我们应用光遗传学策略特异性地靶向皮层小胶质细胞,并研究它们在行为性疼痛敏化中的功能。我们发现,通过红色激活的通道视紫红质(ReaChR)对初级体感皮层(S1)中的小胶质细胞进行光遗传学激活,会引发小鼠的疼痛超敏反应和情感动机反应。值得注意的是,靶向S1的光遗传学刺激增加了小胶质细胞形态变化和ATP释放。此外,光遗传学刺激改变了小胶质细胞的蛋白质组学特征,上调了神经元c-Fos表达,并增强了S1中的神经元钙信号。我们的结果提供了将皮层小胶质细胞与神经元活动亢进和慢性疼痛行为联系起来的机制证据。