Suppr超能文献

心肌细胞特异性CD38缺失通过激活Sirt3信号通路保护心脏免受急性心肌梗死的影响。

Cardiomyocyte specific CD38 deletion protects heart from acute myocardial infarction by activating Sirt3 signaling pathway.

作者信息

Wen Ke, Zhang Ya-Ting, Zhao Qi-Hang, Li Qian, Zhao Jia-Le, Ding Qi, Xiao Yun-Fei, Guan Xiao-Hui, Jiang Mei-Xiu, Qian Yi-Song, Tian Xiao-Li, Wang Ling-Fang, Deng Ke-Yu, Xin Hong-Bo

机构信息

National Engineering Research Center for Bioengineering Drugs and the Technologies, Institute of Translational Medicine, Jiangxi Medical College, Nanchang University, 999 Xuefu Road, Honggutan District, Nanchang, 330031, Jiangxi, China.

School of Pharmacy, Jiangxi Medical College, Nanchang University, Nanchang, China.

出版信息

Sci Rep. 2025 May 17;15(1):17165. doi: 10.1038/s41598-025-02207-4.

Abstract

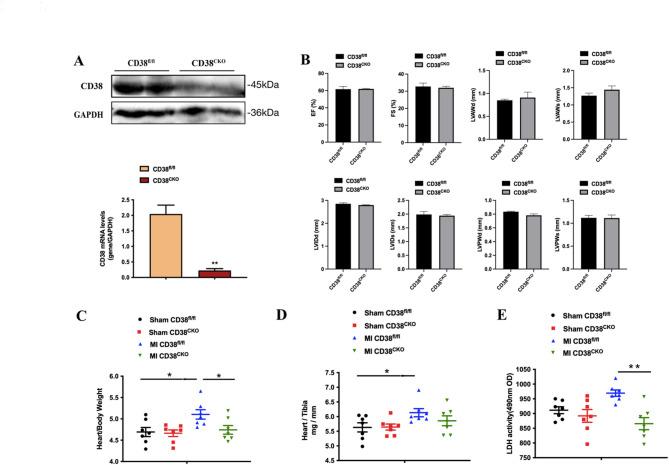
Acute myocardial infarction (AMI) is serious disease with high morbidity and mortality worldwide. CD38 is an important metabolic enzyme and plays an important role in a variety of diseases. Our previous studies demonstrated that CD38 deficiency significantly reduced Ang-II-induced ventricular hypertrophy and cardiac ischemia-reperfusion injury. However, the roles of cardiomyocytic CD38 in acute myocardial infarction (AMI) remain unknown. Here, we reported that cardiomyocyte-specific CD38 deficiency (CD38) significantly improved heart functions in AMI. We observed that CD38 remarkably reduced the fibrosis at the peri-infarct area, and inhibited the apoptosis of cardiomyocytes in infarcted area by elevating the ratio of mitochondrial Bcl2/Bax expression and increased the expressions of the mitochondrial fusion proteins Mfn1 and Mfn2 in the early stage of AMI. Consistently, knockdown of CD38 protected hypoxia-induced apoptosis in cardiomyocytes by increasing the ratio of Bcl2/Bax expression and decreasing cleaved caspase-3. More importantly, 3-TYP, a Sirt3 inhibitor, significantly increased hypoxia-induced apoptosis in CD38-deficient primary cardiomyocytes. In conclusion, our results demonstrated that CD38 suppressed apoptosis of cardiomyocytes in the infracted area of heart via activating NAD/Sirt3-mediated signaling pathways.

摘要

急性心肌梗死(AMI)是一种在全球范围内发病率和死亡率都很高的严重疾病。CD38是一种重要的代谢酶,在多种疾病中发挥重要作用。我们之前的研究表明,CD38缺陷可显著减轻血管紧张素II诱导的心室肥厚和心脏缺血再灌注损伤。然而,心肌细胞CD38在急性心肌梗死(AMI)中的作用仍不清楚。在此,我们报道心肌细胞特异性CD38缺陷(CD38-/-)可显著改善AMI时的心脏功能。我们观察到,CD38-/-显著减少梗死周边区域的纤维化,并通过提高线粒体Bcl2/Bax表达比值抑制梗死区域心肌细胞的凋亡,且在AMI早期增加线粒体融合蛋白Mfn1和Mfn2的表达。同样,敲低CD38可通过增加Bcl2/Bax表达比值和降低裂解的caspase-3来保护心肌细胞免受缺氧诱导的凋亡。更重要的是,Sirt3抑制剂3-TYP可显著增加CD38缺陷的原代心肌细胞中缺氧诱导的凋亡。总之,我们的结果表明,CD38通过激活NAD/Sirt3介导的信号通路抑制心脏梗死区域心肌细胞的凋亡。

https://cdn.ncbi.nlm.nih.gov/pmc/blobs/c069/12085564/7800acd328d4/41598_2025_2207_Fig1_HTML.jpg

文献AI研究员

20分钟写一篇综述,助力文献阅读效率提升50倍。

立即体验

用中文搜PubMed

大模型驱动的PubMed中文搜索引擎

马上搜索

文档翻译

学术文献翻译模型,支持多种主流文档格式。

立即体验