Gu Yangyang, Xia Jingyi, Guo Yuhong, Tao Linfen, Zhang Guanbin, Xu Jianping
Department of Laboratory Medicine, School of Medical Technology and Engineering, Fujian Medical University, Fuzhou, Fujian, China.
Key Laboratory of Clinical Laboratory Technology for Precision Medicine (Fujian Medical University), Fujian Province University, Fuzhou, Fujian, China.
Sci Rep. 2025 May 17;15(1):17179. doi: 10.1038/s41598-025-01711-x.
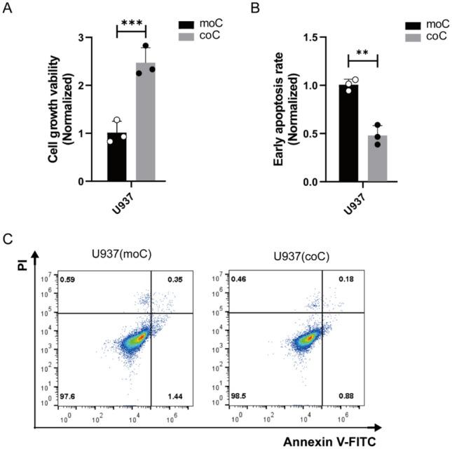
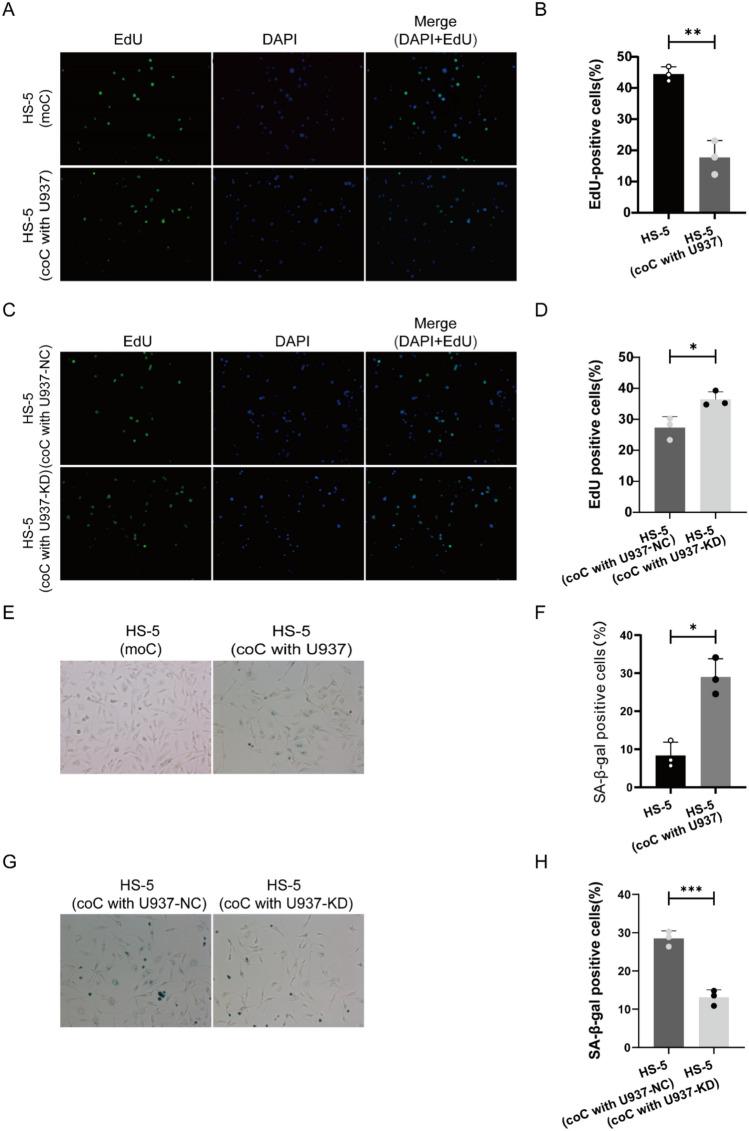
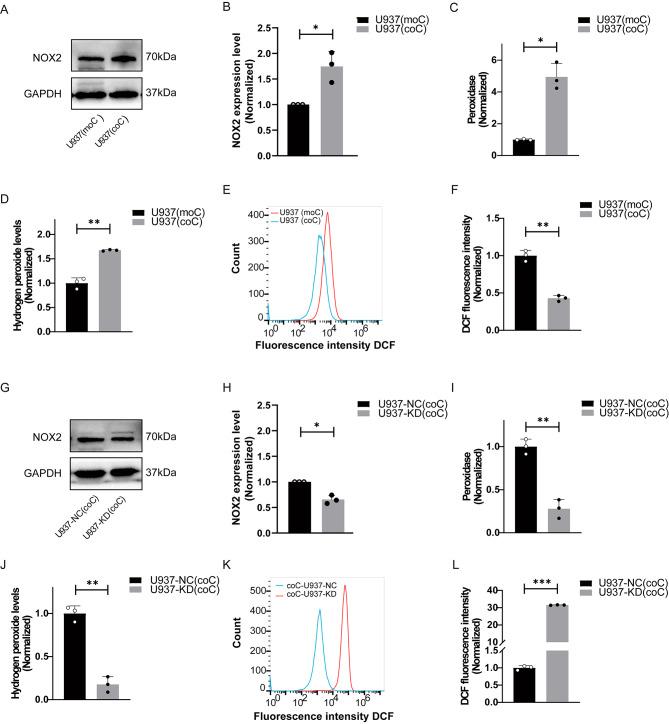
The bone marrow microenvironment (BMM) plays a crucial role in the pathogenesis and progression of acute myeloid leukemia (AML). AML cells can modify the BMM to establish a more favorable environment for their survival. However, the mechanism about the complex regulatory interplay between the BMM and AML cells remains unclear. In this study, we used proteomic analysis to elucidate the potential mechanisms underlying the interaction between bone marrow stromal cells (BMSCs) and AML cells. We found that the co-culture of AML cells and BMSCs facilitated the proliferation of AML cells, suppressed the proliferation of BMSCs and triggered their senescence. Furthermore, we show the aberrant expression of S100A8 that plays a crucial role in the communication between AML cells and BMSCs. In the co-culture system, overexpression of S100A8 in AML cells activated NOX2 and induced the production of reactive oxygen species (ROS) in the supernatant, thereby suppressing the proliferation of BMSCs and facilitating the senescence of BMSCs. Subsequently, aging BMSCs secreted a variety of cytokines, including IL-6, CXCL5, MIP-1b, etc. as shown by Cytokine Array and qPCR analysis, which had stimulatory effects on the progression of AML. In conclusion, the present study reveals the crucial involvement of the S100A8-NOX2-ROS signaling pathway in mediating communication between AML cells and BMSCs, suggesting that targeting S100A8 may constitute an efficient strategy for AML therapy.
骨髓微环境(BMM)在急性髓系白血病(AML)的发病机制和进展中起着关键作用。AML细胞可以改变BMM,为其生存建立更有利的环境。然而,BMM与AML细胞之间复杂的调节相互作用机制仍不清楚。在本研究中,我们使用蛋白质组学分析来阐明骨髓基质细胞(BMSC)与AML细胞相互作用的潜在机制。我们发现AML细胞与BMSC的共培养促进了AML细胞的增殖,抑制了BMSC的增殖并引发了它们的衰老。此外,我们展示了S100A8的异常表达在AML细胞与BMSC的通讯中起关键作用。在共培养系统中,AML细胞中S100A8的过表达激活了NOX2并诱导上清液中活性氧(ROS)的产生,从而抑制了BMSC的增殖并促进了BMSC的衰老。随后,衰老的BMSC分泌了多种细胞因子,包括细胞因子阵列和qPCR分析所示的IL-6、CXCL5、MIP-1b等,这些细胞因子对AML的进展具有刺激作用。总之,本研究揭示了S100A8-NOX2-ROS信号通路在介导AML细胞与BMSC通讯中的关键作用,表明靶向S100A8可能构成AML治疗的有效策略。