National Institute of Cancer Research, National Health Research Institutes, Tainan 704, Taiwan.
Division of Hematology and Oncology, Department of Internal Medicine, National Cheng Kung University Hospital, Tainan 704, Taiwan.
Sci Rep. 2016 Aug 31;6:32428. doi: 10.1038/srep32428.
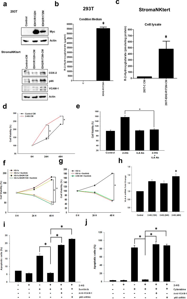
Mutations of isocitrate dehydrogenase 1 (IDH1) and IDH2 in acute myeloid leukemia (AML) cells produce the oncometabolite R-2-hydroxyglutarate (R-2HG) to induce epigenetic alteration and block hematopoietic differentiation. However, the effect of R-2HG released by IDH-mutated AML cells on the bone marrow microenvironment is unclear. Here, we report that R-2HG induces IκB kinase-independent activation of NF-κB in bone marrow stromal cells. R-2HG acts via a reactive oxygen species/extracellular signal-regulated kinase (ERK)-dependent pathway to phosphorylate NF-κB on the Thr254 residue. This phosphorylation enhances the interaction of NF-κB and the peptidyl-prolyl cis-trans isomerase PIN1 and increases the protein stability and transcriptional activity of NF-κB. As a consequence, R-2HG enhances NF-κB-dependent expression of cytokines including IL-6, IL-8 and complement 5a to stimulate proliferation of AML cells. In addition, R-2HG also upregulates vascular endothelial adhesion molecule 1 and CXCR4 in stromal cells to enhance the contact between AML and stromal cells and attenuates chemotherapy-induced apoptosis. More importantly, we validated the R-2HG-activated gene signature in the primary bone marrow stromal cells isolated from IDH-mutated AML patients. Collectively, our results suggest that AML cell-derived R-2HG may be helpful for the establishment of a supportive bone marrow stromal niche to promote AML progression via paracrine stimulation.
异柠檬酸脱氢酶 1 (IDH1) 和 IDH2 的突变在急性髓系白血病 (AML) 细胞中产生致癌代谢物 R-2-羟戊二酸 (R-2HG),从而诱导表观遗传改变并阻断造血分化。然而,IDH 突变的 AML 细胞释放的 R-2HG 对骨髓微环境的影响尚不清楚。在这里,我们报告 R-2HG 诱导骨髓基质细胞中 IκB 激酶非依赖性 NF-κB 的激活。R-2HG 通过活性氧物质/细胞外信号调节激酶 (ERK) 依赖性途径作用,使 NF-κB 在 Thr254 残基上磷酸化。这种磷酸化增强了 NF-κB 与肽基脯氨酰顺反异构酶 PIN1 的相互作用,并增加了 NF-κB 的蛋白稳定性和转录活性。结果,R-2HG 增强了 NF-κB 依赖性细胞因子的表达,包括 IL-6、IL-8 和补体 5a,以刺激 AML 细胞的增殖。此外,R-2HG 还在上皮细胞中上调血管内皮黏附分子 1 和 CXCR4,以增强 AML 细胞与基质细胞之间的接触,并减弱化疗诱导的细胞凋亡。更重要的是,我们验证了源自 IDH 突变 AML 患者的原代骨髓基质细胞中 R-2HG 激活的基因特征。总之,我们的研究结果表明,AML 细胞来源的 R-2HG 可能有助于建立支持性骨髓基质龛,通过旁分泌刺激促进 AML 的进展。