Abuelafia Analia Meilerman, Santofimia-Castaño Patricia, Estaras Matias, Grasso Daniel, Chuluyan Eduardo, Lomberk Gwen, Urrutia Raul, Dusetti Nelson, Fraunhoffer Nicolas, Iovanna Juan
Centre de Recherche en Cancérologie de Marseille (CRCM), INSERM U1068, CNRS UMR 7258, Aix-Marseille Université and Institut Paoli-Calmettes, Parc Scientifique et Technologique de Luminy, 163 Avenue de Luminy, 13288 Marseille, Equipe labélisée Ligue Nationale contre le cancer, France; Programa franco-argentino de estudio del Cáncer de Páncreas, Argentina.
Centre de Recherche en Cancérologie de Marseille (CRCM), INSERM U1068, CNRS UMR 7258, Aix-Marseille Université and Institut Paoli-Calmettes, Parc Scientifique et Technologique de Luminy, 163 Avenue de Luminy, 13288 Marseille, Equipe labélisée Ligue Nationale contre le cancer, France.
Transl Oncol. 2025 Jul;57:102421. doi: 10.1016/j.tranon.2025.102421. Epub 2025 May 17.
Emerging evidence suggests that chemotherapy can accumulate senescent-like cells within tumor tissues, a phenomenon linked to therapy resistance. The aim of this study is to analyze the senescence-like state of after-treatment persistent cells associated with KRAS mutational status to offer a therapeutic strategy to target these cells in pancreatic ductal adenocarcinoma (PDAC).
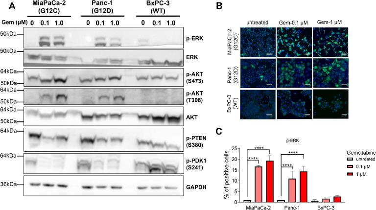
Three commercial cell lines and five patient-derived primary cell cultures with different KRAS statuses were studied following gemcitabine treatment. Senescence-like status was assessed using SA-β-gal, together with cell cycle regulators such as p21. Additionally, KRAS mutations were modulated using MRTX1133 and AMG-510, and the signaling pathways ERK and AKT were analyzed and modulated in vitro. Finally, p21 expression, associated with the senescence-like state, on patient outcomes and treatment response was analyzed in publicly available bulk RNA-seq and single-nucleus datasets.
We observed an overexpression of p21 alongside an increase in SA-β-gal signal in response to gemcitabine treatment, indicating the induction of a senescence-like state. Specific inhibition of KRAS G12D or G12C mutations reduced SA-β-gal signal and sensitized PDAC cells to gemcitabine. Moreover, ERK inhibition but not AKT inhibition decreased SA-β-gal signal. Additionally, we characterized p21 expression levels in relation to patient outcomes and found that they are modulated by treatment.
This dual-targeted therapeutic strategy holds promises for overcoming the challenges posed by KRAS-driven cancers, particularly in addressing the formidable obstacle of pancreatic cancer.
新出现的证据表明,化疗可使肿瘤组织内积累衰老样细胞,这一现象与治疗耐药性有关。本研究旨在分析与KRAS突变状态相关的治疗后持续存在细胞的衰老样状态,为靶向胰腺导管腺癌(PDAC)中的这些细胞提供治疗策略。
对三种商业细胞系和五种具有不同KRAS状态的患者来源的原代细胞培养物进行吉西他滨治疗后研究。使用SA-β-半乳糖苷酶评估衰老样状态,同时评估细胞周期调节因子如p21。此外,使用MRTX1133和AMG-510调节KRAS突变,并在体外分析和调节ERK和AKT信号通路。最后,在公开可用的批量RNA测序和单核数据集中分析与衰老样状态相关的p21表达对患者预后和治疗反应的影响。
我们观察到,响应吉西他滨治疗,p21表达上调,同时SA-β-半乳糖苷酶信号增加,表明诱导了衰老样状态。特异性抑制KRAS G12D或G12C突变可降低SA-β-半乳糖苷酶信号,并使PDAC细胞对吉西他滨敏感。此外,抑制ERK而非抑制AKT可降低SA-β-半乳糖苷酶信号。此外,我们对与患者预后相关的p21表达水平进行了表征,发现它们受治疗调节。
这种双靶点治疗策略有望克服KRAS驱动的癌症带来的挑战,尤其是在应对胰腺癌这一巨大障碍方面。