• 文献检索
  • 文档翻译
  • 深度研究
  • 学术资讯
  • Suppr Zotero 插件Zotero 插件
  • 邀请有礼
  • 套餐&价格
  • 历史记录
应用&插件
Suppr Zotero 插件Zotero 插件浏览器插件Mac 客户端Windows 客户端微信小程序
定价
高级版会员购买积分包购买API积分包
服务
文献检索文档翻译深度研究API 文档MCP 服务
关于我们
关于 Suppr公司介绍联系我们用户协议隐私条款
关注我们

Suppr 超能文献

核心技术专利:CN118964589B侵权必究
粤ICP备2023148730 号-1Suppr @ 2026

文献检索

告别复杂PubMed语法,用中文像聊天一样搜索,搜遍4000万医学文献。AI智能推荐,让科研检索更轻松。

立即免费搜索

文件翻译

保留排版,准确专业,支持PDF/Word/PPT等文件格式,支持 12+语言互译。

免费翻译文档

深度研究

AI帮你快速写综述,25分钟生成高质量综述,智能提取关键信息,辅助科研写作。

立即免费体验

通过精准靶向经颅磁刺激改善丙戊酸诱导的自闭症人源化小鼠模型中神经元分化偏差

Amelioration of biased neuronal differentiation in humanized mouse model of valproic acid-induced autism by precisely targeted transcranial magnetic stimulation.

作者信息

Hou Yilin, Zhao Youyi, Yang Dingding, Feng Tingwei, Li Yuqian, Li Xiang, Liu Zhou'an, Yan Xiao, Zhang Hui, Wu Shengxi, Liu Xufeng, Wang Yazhou

机构信息

Department of Military Medical Psychology Air Force Medical University Xi'an Shaanxi P. R. China.

Department of Neurobiology and Institute of Neurosciences, School of Basic Medicine Air Force Medical University Xi'an Shaanxi P. R. China.

出版信息

Bioeng Transl Med. 2025 Jan 23;10(3):e10748. doi: 10.1002/btm2.10748. eCollection 2025 May.

DOI:10.1002/btm2.10748
PMID:40385547
原文链接:https://pmc.ncbi.nlm.nih.gov/articles/PMC12079372/
Abstract

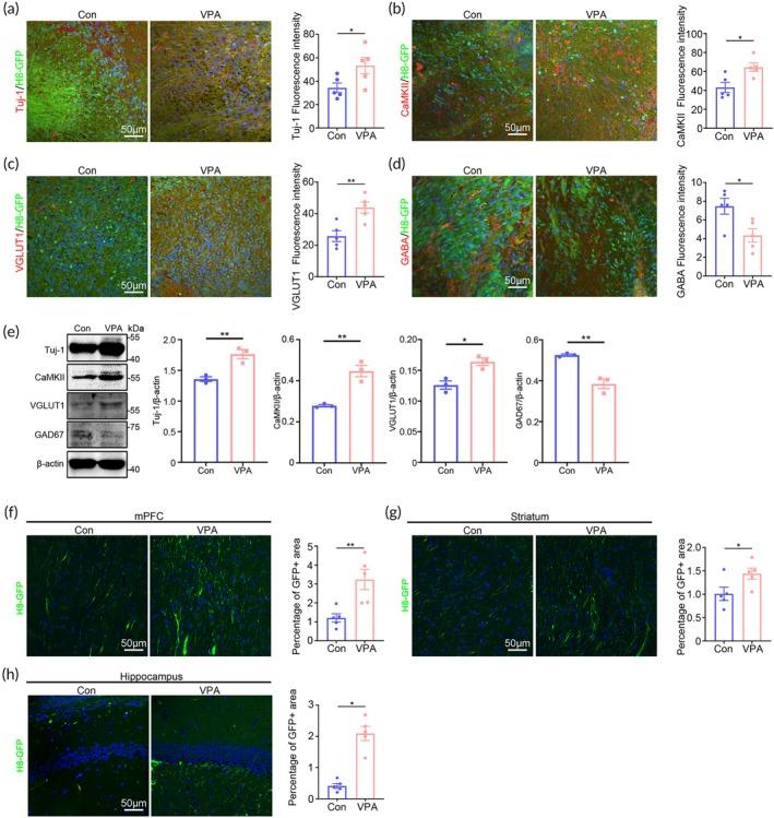
Autism spectrum disorder (ASD) is a group of developmental diseases, which still lacks effective treatments. Pregnant exposure of Valproic acid (VPA) is an important environmental risk factor for ASD, but it's long-term effects on the development of human neural cells, particularly in vivo, and the corresponding treatment have yet been fully investigated. In the present study, we first made a humanized ASD mouse model by transplanting VPA-pretreated human neural progenitor cells (hNPCs) into the cortex of immune-deficient mice. In comparison with wild type and control chimeric mice, ASD chimeric mice (hNPC mice) exhibit core syndromes of ASD, namely dramatic reduction of sociability, social interaction and social communication, and remarkable increase of stereotype repetitive behaviors and anxiety-like behaviors. At cellular level, VPA-pretreatment biased the differentiation of human excitatory neurons and their axonal projections in host brain. Chemogenetic suppression of human neuronal activity restored most behavior abnormalities of hNPC mice. Further, specific modulation of human neurons by a newly developed transcranial magnetic stimulation (TMS) device which could precisely target hPNCs effectively recued the core syndromes of ASD-like behaviors, restored the excitatory-inhibitory neuronal differentiation and axonal projection, and reversed the expression of over half of the VPA-affected genes. These data demonstrated that hNPC mice could be used as a humanized model of ASD and that precisely targeted TMS could ameliorate the VPA-biased human neuronal differentiation in vivo.

摘要

自闭症谱系障碍(ASD)是一组发育性疾病,目前仍缺乏有效的治疗方法。孕期接触丙戊酸(VPA)是ASD的一个重要环境风险因素,但其对人类神经细胞发育的长期影响,尤其是在体内的影响,以及相应的治疗方法尚未得到充分研究。在本研究中,我们首先通过将经VPA预处理的人类神经祖细胞(hNPCs)移植到免疫缺陷小鼠的皮层中,构建了一种人源化ASD小鼠模型。与野生型和对照嵌合小鼠相比,ASD嵌合小鼠(hNPC小鼠)表现出ASD的核心症状,即社交能力、社交互动和社交沟通显著降低,刻板重复行为和焦虑样行为显著增加。在细胞水平上,VPA预处理使宿主脑中人类兴奋性神经元及其轴突投射的分化发生偏向。化学遗传学抑制人类神经元活动可恢复hNPC小鼠的大多数行为异常。此外,一种新开发的能够精确靶向hPNCs的经颅磁刺激(TMS)设备对人类神经元的特异性调节有效地缓解了ASD样行为的核心症状,恢复了兴奋性-抑制性神经元分化和轴突投射,并逆转了超过一半受VPA影响基因的表达。这些数据表明,hNPC小鼠可作为ASD的人源化模型,精确靶向的TMS可改善体内VPA偏向的人类神经元分化。

https://cdn.ncbi.nlm.nih.gov/pmc/blobs/3d5d/12079372/b14c4641bc47/BTM2-10-e10748-g002.jpg
https://cdn.ncbi.nlm.nih.gov/pmc/blobs/3d5d/12079372/04eba98b80a7/BTM2-10-e10748-g001.jpg
https://cdn.ncbi.nlm.nih.gov/pmc/blobs/3d5d/12079372/ffd643d4f6bd/BTM2-10-e10748-g003.jpg
https://cdn.ncbi.nlm.nih.gov/pmc/blobs/3d5d/12079372/f229c66a8722/BTM2-10-e10748-g004.jpg
https://cdn.ncbi.nlm.nih.gov/pmc/blobs/3d5d/12079372/12beccf412a6/BTM2-10-e10748-g005.jpg
https://cdn.ncbi.nlm.nih.gov/pmc/blobs/3d5d/12079372/750607a740d9/BTM2-10-e10748-g006.jpg
https://cdn.ncbi.nlm.nih.gov/pmc/blobs/3d5d/12079372/a60c72faa2b3/BTM2-10-e10748-g007.jpg
https://cdn.ncbi.nlm.nih.gov/pmc/blobs/3d5d/12079372/b115e35a35ce/BTM2-10-e10748-g008.jpg
https://cdn.ncbi.nlm.nih.gov/pmc/blobs/3d5d/12079372/b14c4641bc47/BTM2-10-e10748-g002.jpg
https://cdn.ncbi.nlm.nih.gov/pmc/blobs/3d5d/12079372/04eba98b80a7/BTM2-10-e10748-g001.jpg
https://cdn.ncbi.nlm.nih.gov/pmc/blobs/3d5d/12079372/ffd643d4f6bd/BTM2-10-e10748-g003.jpg
https://cdn.ncbi.nlm.nih.gov/pmc/blobs/3d5d/12079372/f229c66a8722/BTM2-10-e10748-g004.jpg
https://cdn.ncbi.nlm.nih.gov/pmc/blobs/3d5d/12079372/12beccf412a6/BTM2-10-e10748-g005.jpg
https://cdn.ncbi.nlm.nih.gov/pmc/blobs/3d5d/12079372/750607a740d9/BTM2-10-e10748-g006.jpg
https://cdn.ncbi.nlm.nih.gov/pmc/blobs/3d5d/12079372/a60c72faa2b3/BTM2-10-e10748-g007.jpg
https://cdn.ncbi.nlm.nih.gov/pmc/blobs/3d5d/12079372/b115e35a35ce/BTM2-10-e10748-g008.jpg
https://cdn.ncbi.nlm.nih.gov/pmc/blobs/3d5d/12079372/b14c4641bc47/BTM2-10-e10748-g002.jpg

相似文献

1
Amelioration of biased neuronal differentiation in humanized mouse model of valproic acid-induced autism by precisely targeted transcranial magnetic stimulation.通过精准靶向经颅磁刺激改善丙戊酸诱导的自闭症人源化小鼠模型中神经元分化偏差
Bioeng Transl Med. 2025 Jan 23;10(3):e10748. doi: 10.1002/btm2.10748. eCollection 2025 May.
2
Involvement and regulation of the left anterior cingulate cortex in the ultrasonic communication deficits of autistic mice.左侧前扣带回皮质在自闭症小鼠超声交流缺陷中的参与及调节作用
Front Behav Neurosci. 2024 May 15;18:1387447. doi: 10.3389/fnbeh.2024.1387447. eCollection 2024.
3
Human adipose-derived stem cells ameliorate repetitive behavior, social deficit and anxiety in a VPA-induced autism mouse model.人脂肪来源干细胞改善丙戊酸诱导的自闭症小鼠模型中的重复行为、社交缺陷和焦虑。
Behav Brain Res. 2017 Jan 15;317:479-484. doi: 10.1016/j.bbr.2016.10.004. Epub 2016 Oct 4.
4
Agmatine rescues autistic behaviors in the valproic acid-induced animal model of autism.胍丁胺可改善丙戊酸诱导的自闭症动物模型中的自闭症行为。
Neuropharmacology. 2017 Feb;113(Pt A):71-81. doi: 10.1016/j.neuropharm.2016.09.014. Epub 2016 Sep 14.
5
Low-frequency RTMS attenuates social impairment in the VPA-induced mouse model.低频重复经颅磁刺激可减轻丙戊酸诱导的小鼠模型中的社交障碍。
Behav Brain Res. 2024 Aug 24;472:115156. doi: 10.1016/j.bbr.2024.115156. Epub 2024 Jul 19.
6
Vitamin A supplementation ameliorates prenatal valproic acid-induced autism-like behaviors in rats.维生素 A 补充可改善产前丙戊酸诱导的大鼠自闭症样行为。
Neurotoxicology. 2022 Jul;91:155-165. doi: 10.1016/j.neuro.2022.05.008. Epub 2022 May 17.
7
The effect of ketogenic diet in an animal model of autism induced by prenatal exposure to valproic acid.生酮饮食对产前暴露于丙戊酸所致自闭症动物模型的影响。
Nutr Neurosci. 2017 Jul;20(6):343-350. doi: 10.1080/1028415X.2015.1133029. Epub 2016 Feb 8.
8
Glycolysis mediates neuron specific histone acetylation in valproic acid-induced human excitatory neuron differentiation.糖酵解在丙戊酸诱导的人类兴奋性神经元分化过程中介导神经元特异性组蛋白乙酰化。
Front Mol Neurosci. 2023 Apr 6;16:1151162. doi: 10.3389/fnmol.2023.1151162. eCollection 2023.
9
Sociability deficits after prenatal exposure to valproic acid are rescued by early social enrichment.胎儿暴露于丙戊酸后社交能力缺陷可通过早期社交丰富环境得到挽救。
Mol Autism. 2018 Jun 14;9:36. doi: 10.1186/s13229-018-0221-9. eCollection 2018.
10
Establishment of a two-hit mouse model of environmental factor induced autism spectrum disorder.建立环境因素诱导的自闭症谱系障碍双打击小鼠模型。
Heliyon. 2024 May 6;10(9):e30617. doi: 10.1016/j.heliyon.2024.e30617. eCollection 2024 May 15.

本文引用的文献

1
The Differential Developmental Neurotoxicity of Valproic Acid on Anterior and Posterior Neural Induction of Human Pluripotent Stem Cells.丙戊酸对人多能干细胞前后神经诱导的差异发育神经毒性
Int J Stem Cells. 2025 Feb 28;18(1):49-58. doi: 10.15283/ijsc24066. Epub 2024 Jul 8.
2
Effect of Valproic Acid on Promoting the Differentiation of Human Embryonic Stem Cells Into Cholangiocyte-Like Cells.丙戊酸对促进人胚胎干细胞向胆管细胞样细胞分化的影响。
Stem Cells Transl Med. 2024 Feb 14;13(2):166-176. doi: 10.1093/stcltm/szad079.
3
Glycolysis mediates neuron specific histone acetylation in valproic acid-induced human excitatory neuron differentiation.
糖酵解在丙戊酸诱导的人类兴奋性神经元分化过程中介导神经元特异性组蛋白乙酰化。
Front Mol Neurosci. 2023 Apr 6;16:1151162. doi: 10.3389/fnmol.2023.1151162. eCollection 2023.
4
Maturation and circuit integration of transplanted human cortical organoids.移植的人类皮质类器官的成熟和回路整合。
Nature. 2022 Oct;610(7931):319-326. doi: 10.1038/s41586-022-05277-w. Epub 2022 Oct 12.
5
Repetitive Transcranial Magnetic Stimulation Improves Depression-like Behavior in Rats by Promoting Neural Stem Cell Proliferation and Differentiation.重复经颅磁刺激通过促进神经干细胞增殖和分化改善大鼠抑郁样行为。
Neuroscience. 2023 Aug 1;524:1-10. doi: 10.1016/j.neuroscience.2022.09.013. Epub 2022 Sep 15.
6
IRES-mediated Wnt2 translation in apoptotic neurons triggers astrocyte dedifferentiation.凋亡神经元中内部核糖体进入位点(IRES)介导的Wnt2翻译触发星形胶质细胞去分化。
NPJ Regen Med. 2022 Sep 2;7(1):42. doi: 10.1038/s41536-022-00248-1.
7
Signalling pathways in autism spectrum disorder: mechanisms and therapeutic implications.自闭症谱系障碍中的信号通路:机制与治疗意义。
Signal Transduct Target Ther. 2022 Jul 11;7(1):229. doi: 10.1038/s41392-022-01081-0.
8
Type-I-interferon signaling drives microglial dysfunction and senescence in human iPSC models of Down syndrome and Alzheimer's disease.I 型干扰素信号通路驱动唐氏综合征和阿尔茨海默病人类 iPSC 模型中小胶质细胞功能障碍和衰老。
Cell Stem Cell. 2022 Jul 7;29(7):1135-1153.e8. doi: 10.1016/j.stem.2022.06.007.
9
Shanghai Autism Early Development: An Integrative Chinese ASD Cohort.上海自闭症早期发展:一个综合性中国自闭症谱系障碍队列
Neurosci Bull. 2022 Dec;38(12):1603-1607. doi: 10.1007/s12264-022-00904-y. Epub 2022 Jun 23.
10
Excitatory and Inhibitory Synaptic Imbalance Caused by Brain-Derived Neurotrophic Factor Deficits During Development in a Valproic Acid Mouse Model of Autism.在丙戊酸诱导的自闭症小鼠模型发育过程中,脑源性神经营养因子缺乏导致的兴奋性和抑制性突触失衡。
Front Mol Neurosci. 2022 Apr 6;15:860275. doi: 10.3389/fnmol.2022.860275. eCollection 2022.