Le Nguyet, Awad Sherine, Palazzo Isabella, Hoang Thanh, Blackshaw Seth
Department of Neuroscience, Johns Hopkins University School of Medicine, Baltimore, United States.
Department of Ophthalmology and Visual Sciences, University of Michigan School of Medicine, Ann Arbor, United States.
Elife. 2025 May 19;14:RP106450. doi: 10.7554/eLife.106450.
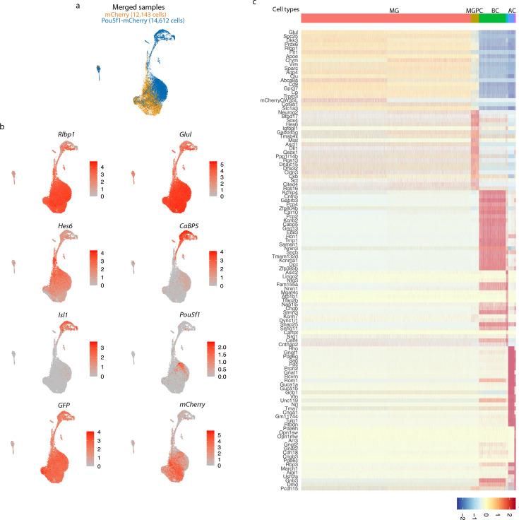
Retinal Müller glia in cold-blooded vertebrates can reprogram into neurogenic progenitors to replace neurons lost to injury, but mammals lack this ability. While recent studies have shown that transgenic overexpression of neurogenic bHLH factors and glial-specific disruption of NFI family transcription factors and Notch signaling induce neurogenic competence in mammalian Müller glia, induction of neurogenesis in wildtype glia has thus far proven elusive. Here, we report that viral-mediated overexpression of the pluripotency factor induces transdifferentiation of mouse Müller glia into bipolar neurons, and synergistically stimulates glial-derived neurogenesis in parallel with Notch loss of function. Single-cell multiomic analysis shows that overexpression leads to widespread changes in gene expression and chromatin accessibility, inducing activity of both the neurogenic transcription factor Rfx4 and the Yamanaka factors Sox2 and Klf4. This study demonstrates that viral-mediated overexpression of induces neurogenic competence in adult mouse Müller glia, identifying mechanisms that could be used in cell-based therapies for treating retinal dystrophies.
冷血脊椎动物的视网膜穆勒胶质细胞可重编程为神经源性祖细胞,以替代因损伤而丢失的神经元,但哺乳动物缺乏这种能力。虽然最近的研究表明,神经源性bHLH因子的转基因过表达以及NFI家族转录因子和Notch信号的胶质细胞特异性破坏可诱导哺乳动物穆勒胶质细胞产生神经源性能力,但迄今为止,在野生型胶质细胞中诱导神经发生仍难以实现。在此,我们报告,多能性因子的病毒介导过表达可诱导小鼠穆勒胶质细胞转分化为双极神经元,并与Notch功能丧失协同刺激胶质细胞衍生的神经发生。单细胞多组学分析表明,过表达导致基因表达和染色质可及性的广泛变化,诱导神经源性转录因子Rfx4以及山中因子Sox2和Klf4的活性。这项研究表明,病毒介导的过表达可诱导成年小鼠穆勒胶质细胞产生神经源性能力,确定了可用于基于细胞的视网膜营养不良治疗的机制。