• 文献检索
  • 文档翻译
  • 深度研究
  • 学术资讯
  • Suppr Zotero 插件Zotero 插件
  • 邀请有礼
  • 套餐&价格
  • 历史记录
应用&插件
Suppr Zotero 插件Zotero 插件浏览器插件Mac 客户端Windows 客户端微信小程序
定价
高级版会员购买积分包购买API积分包
服务
文献检索文档翻译深度研究API 文档MCP 服务
关于我们
关于 Suppr公司介绍联系我们用户协议隐私条款
关注我们

Suppr 超能文献

核心技术专利:CN118964589B侵权必究
粤ICP备2023148730 号-1Suppr @ 2026

文献检索

告别复杂PubMed语法,用中文像聊天一样搜索,搜遍4000万医学文献。AI智能推荐,让科研检索更轻松。

立即免费搜索

文件翻译

保留排版,准确专业,支持PDF/Word/PPT等文件格式,支持 12+语言互译。

免费翻译文档

深度研究

AI帮你快速写综述,25分钟生成高质量综述,智能提取关键信息,辅助科研写作。

立即免费体验

成年小鼠视网膜中胶质纤维酸性蛋白(GFAP)启动子驱动的腺相关病毒(AAV)构建体的异位插入依赖性神经元表达。

Ectopic insert-dependent neuronal expression of GFAP promoter-driven AAV constructs in adult mouse retina.

作者信息

Le Nguyet, Appel Haley, Pannullo Nicole, Hoang Thanh, Blackshaw Seth

机构信息

Solomon H. Snyder Department of Neuroscience, Johns Hopkins University School of Medicine, Baltimore, MD, United States.

Department of Neurology, Johns Hopkins University School of Medicine, Baltimore, MD, United States.

出版信息

Front Cell Dev Biol. 2022 Sep 19;10:914386. doi: 10.3389/fcell.2022.914386. eCollection 2022.

DOI:10.3389/fcell.2022.914386
PMID:36200040
原文链接:https://pmc.ncbi.nlm.nih.gov/articles/PMC9527291/
Abstract

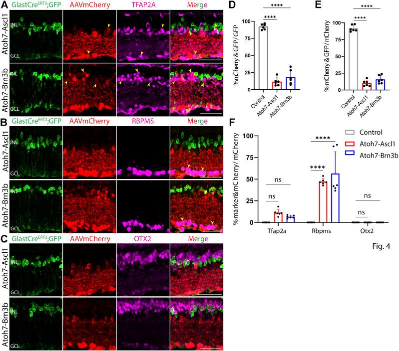
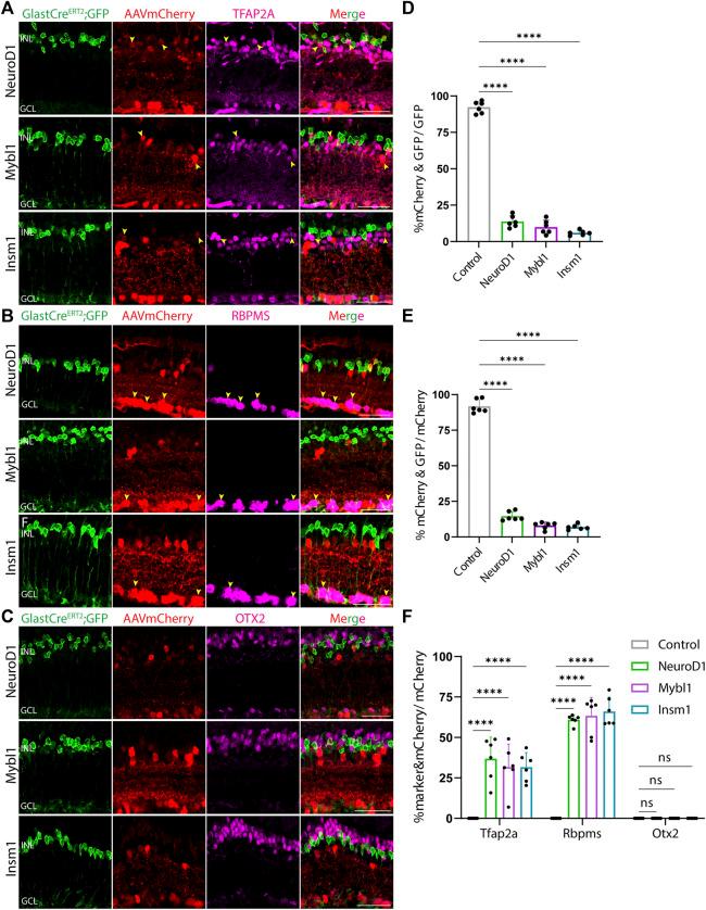
Direct reprogramming of retinal Müller glia is a promising avenue for replacing photoreceptors and retinal ganglion cells lost to retinal dystrophies. However, questions have recently been raised about the accuracy of studies claiming efficient glia-to-neuron reprogramming in retina that were conducted using GFAP mini promoter-driven adeno-associated virus (AAV) vectors. In this study, we have addressed these questions using GFAP mini promoter-driven AAV constructs to simultaneously overexpress the mCherry reporter and candidate transcription factors predicted to induce glia-to-neuron conversion, in combination with prospective genetic labeling of retinal Müller glia using inducible Cre-dependent GFP reporters. We find that, while control GFAP-mCherry constructs express faithfully in Müller glia, 5 out of 7 transcription factor overexpression constructs tested are predominantly expressed in amacrine and retinal ganglion cells. These findings demonstrate strong insert-dependent effects on AAV-based GFAP mini promoter specificity that preclude its use in inferring cell lineage relationships when studying glia-to-neuron conversion in retina.

摘要

将视网膜穆勒胶质细胞直接重编程是替代因视网膜营养不良而丧失的光感受器和视网膜神经节细胞的一个有前景的途径。然而,最近有人对一些研究的准确性提出了质疑,这些研究声称在视网膜中使用胶质纤维酸性蛋白(GFAP)微型启动子驱动的腺相关病毒(AAV)载体实现了高效的胶质细胞向神经元的重编程。在本研究中,我们使用GFAP微型启动子驱动的AAV构建体来同时过表达mCherry报告基因和预测可诱导胶质细胞向神经元转化的候选转录因子,并结合使用诱导型Cre依赖性GFP报告基因对视网膜穆勒胶质细胞进行前瞻性基因标记,从而解决了这些问题。我们发现,虽然对照GFAP-mCherry构建体在穆勒胶质细胞中忠实表达,但所测试的7种转录因子过表达构建体中有5种主要在无长突细胞和视网膜神经节细胞中表达。这些发现表明,基于AAV的GFAP微型启动子特异性存在强烈的插入依赖性效应,这使得在研究视网膜中胶质细胞向神经元转化时无法用其推断细胞谱系关系。

https://cdn.ncbi.nlm.nih.gov/pmc/blobs/99aa/9527291/5aa34a1a1450/fcell-10-914386-g005.jpg
https://cdn.ncbi.nlm.nih.gov/pmc/blobs/99aa/9527291/307e8609a7b1/fcell-10-914386-g001.jpg
https://cdn.ncbi.nlm.nih.gov/pmc/blobs/99aa/9527291/9e142bcd821a/fcell-10-914386-g002.jpg
https://cdn.ncbi.nlm.nih.gov/pmc/blobs/99aa/9527291/04dcb83178d8/fcell-10-914386-g003.jpg
https://cdn.ncbi.nlm.nih.gov/pmc/blobs/99aa/9527291/141a6a35da73/fcell-10-914386-g004.jpg
https://cdn.ncbi.nlm.nih.gov/pmc/blobs/99aa/9527291/5aa34a1a1450/fcell-10-914386-g005.jpg
https://cdn.ncbi.nlm.nih.gov/pmc/blobs/99aa/9527291/307e8609a7b1/fcell-10-914386-g001.jpg
https://cdn.ncbi.nlm.nih.gov/pmc/blobs/99aa/9527291/9e142bcd821a/fcell-10-914386-g002.jpg
https://cdn.ncbi.nlm.nih.gov/pmc/blobs/99aa/9527291/04dcb83178d8/fcell-10-914386-g003.jpg
https://cdn.ncbi.nlm.nih.gov/pmc/blobs/99aa/9527291/141a6a35da73/fcell-10-914386-g004.jpg
https://cdn.ncbi.nlm.nih.gov/pmc/blobs/99aa/9527291/5aa34a1a1450/fcell-10-914386-g005.jpg

相似文献

1
Ectopic insert-dependent neuronal expression of GFAP promoter-driven AAV constructs in adult mouse retina.成年小鼠视网膜中胶质纤维酸性蛋白(GFAP)启动子驱动的腺相关病毒(AAV)构建体的异位插入依赖性神经元表达。
Front Cell Dev Biol. 2022 Sep 19;10:914386. doi: 10.3389/fcell.2022.914386. eCollection 2022.
2
Focused ultrasound as a novel strategy for noninvasive gene delivery to retinal Müller glia.聚焦超声作为一种新型的非侵入性基因传递策略,用于视网膜 Müller 胶质细胞。
Theranostics. 2020 Feb 10;10(7):2982-2999. doi: 10.7150/thno.42611. eCollection 2020.
3
Glial fibrillary acidic protein promoter determines transgene expression in satellite glial cells following intraganglionic adeno-associated virus delivery in adult rats.胶质纤维酸性蛋白启动子决定了成年大鼠神经节内腺相关病毒递送后卫星胶质细胞中转基因的表达。
J Neurosci Res. 2018 Mar;96(3):436-448. doi: 10.1002/jnr.24183. Epub 2017 Sep 23.
4
New AAV tools fail to detect Neurod1-mediated neuronal conversion of Müller glia and astrocytes in vivo.新型 AAV 工具未能检测到 Neurod1 介导的体内 Müller 胶质细胞和星形胶质细胞的神经元转化。
EBioMedicine. 2023 Apr;90:104531. doi: 10.1016/j.ebiom.2023.104531. Epub 2023 Mar 20.
5
Characterization of Müller glia and neuronal progenitors during adult zebrafish retinal regeneration.成年斑马鱼视网膜再生过程中穆勒胶质细胞和神经祖细胞的特征分析。
Exp Eye Res. 2008 Nov;87(5):433-44. doi: 10.1016/j.exer.2008.07.009. Epub 2008 Aug 5.
6
GFAP-driven GFP expression in activated mouse Müller glial cells aligning retinal blood vessels following intravitreal injection of AAV2/6 vectors.GFAP 驱动的 GFP 表达在激活的小鼠 Müller 胶质细胞中,在玻璃体腔注射 AAV2/6 载体后,视网膜血管排列整齐。
PLoS One. 2010 Aug 24;5(8):e12387. doi: 10.1371/journal.pone.0012387.
7
Ascl1 phospho-site mutations enhance neuronal conversion of adult cortical astrocytes .Ascl1磷酸化位点突变增强成年皮质星形胶质细胞向神经元的转化
Front Neurosci. 2022 Aug 18;16:917071. doi: 10.3389/fnins.2022.917071. eCollection 2022.
8
GFAP promoter drives Müller cell-specific expression in transgenic mice.GFAP启动子驱动转基因小鼠中 Müller 细胞特异性表达。
Invest Ophthalmol Vis Sci. 2003 Aug;44(8):3606-13. doi: 10.1167/iovs.02-1265.
9
Robust reprogramming of glia into neurons by inhibition of Notch signaling and NFI factors in adult mammalian retina.通过抑制成年哺乳动物视网膜中的Notch信号和NFI因子,将胶质细胞强力重编程为神经元。
bioRxiv. 2023 Nov 5:2023.10.29.560483. doi: 10.1101/2023.10.29.560483.
10
Late-stage neuronal progenitors in the retina are radial Müller glia that function as retinal stem cells.视网膜中的晚期神经元祖细胞是作为视网膜干细胞发挥作用的放射状穆勒胶质细胞。
J Neurosci. 2007 Jun 27;27(26):7028-40. doi: 10.1523/JNEUROSCI.1624-07.2007.

引用本文的文献

1
Neurons derived from NeuroD1-expressing astrocytes transition through transit-amplifying intermediates but lack functional maturity.源自表达NeuroD1的星形胶质细胞的神经元通过过渡放大中间体进行转变,但缺乏功能成熟度。
Sci Adv. 2025 Jul 25;11(30):eadw9296. doi: 10.1126/sciadv.adw9296.
2
Viral-mediated Pou5f1 (Oct4) overexpression and inhibition of Notch signaling synergistically induce neurogenic competence in mammalian Müller glia.病毒介导的Pou5f1(Oct4)过表达和Notch信号通路抑制协同诱导哺乳动物穆勒胶质细胞的神经源性能力。
Elife. 2025 May 19;14:RP106450. doi: 10.7554/eLife.106450.
3
AAV-mediated expression of proneural factors stimulates neurogenesis from adult Müller glia in vivo.

本文引用的文献

1
Repressing PTBP1 fails to convert reactive astrocytes to dopaminergic neurons in a 6-hydroxydopamine mouse model of Parkinson's disease.在帕金森病的 6-羟多巴胺小鼠模型中,抑制 PTBP1 未能将反应性星形胶质细胞转化为多巴胺能神经元。
Elife. 2022 May 10;11:e75636. doi: 10.7554/eLife.75636.
2
NFkB-signaling promotes glial reactivity and suppresses Müller glia-mediated neuron regeneration in the mammalian retina.NFkB 信号转导促进神经胶质细胞反应,并抑制哺乳动物视网膜中 Müller 胶质细胞介导的神经元再生。
Glia. 2022 Jul;70(7):1380-1401. doi: 10.1002/glia.24181. Epub 2022 Apr 7.
3
Current challenges of retinal ganglion cell regeneration.
腺相关病毒介导的神经前体因子表达可在体内刺激成年穆勒胶质细胞发生神经生成。
EMBO Mol Med. 2025 Apr;17(4):722-746. doi: 10.1038/s44321-025-00209-3. Epub 2025 Mar 6.
4
Timing neural development and regeneration.确定神经发育和再生的时间
Curr Opin Neurobiol. 2025 Apr;91:102976. doi: 10.1016/j.conb.2025.102976. Epub 2025 Feb 25.
5
Stimulating the regenerative capacity of the human retina with proneural transcription factors in 3D cultures.在三维培养中用神经前体转录因子刺激人类视网膜的再生能力。
Proc Natl Acad Sci U S A. 2025 Jan 21;122(3):e2417228122. doi: 10.1073/pnas.2417228122. Epub 2025 Jan 17.
6
Regionally distinct GFAP promoter expression plays a role in off-target neuron expression following AAV5 transduction.区域特异性的胶质纤维酸性蛋白(GFAP)启动子表达在腺相关病毒5型(AAV5)转导后的脱靶神经元表达中起作用。
Sci Rep. 2024 Dec 30;14(1):31583. doi: 10.1038/s41598-024-79124-5.
7
Recent progress of principal techniques used in the study of Müller glia reprogramming in mice.小鼠中缪勒胶质细胞重编程研究中主要技术的最新进展。
Cell Regen. 2024 Dec 12;13(1):30. doi: 10.1186/s13619-024-00211-z.
8
Ependymal cell lineage reprogramming as a potential therapeutic intervention for hydrocephalus.室管膜细胞谱系重编程作为脑积水的一种潜在治疗干预手段。
EMBO Mol Med. 2024 Nov;16(11):2725-2748. doi: 10.1038/s44321-024-00156-5. Epub 2024 Oct 28.
9
Regulating the formation of Müller glia-derived progenitor cells in the retina.调控视网膜中穆勒胶质细胞衍生祖细胞的形成。
Glia. 2025 Jan;73(1):4-24. doi: 10.1002/glia.24635. Epub 2024 Oct 24.
10
Experimental Framework for Assessing Mouse Retinal Regeneration Through Single-Cell RNA-Sequencing.通过单细胞 RNA 测序评估小鼠视网膜再生的实验框架。
Methods Mol Biol. 2025;2848:117-134. doi: 10.1007/978-1-0716-4087-6_8.
视网膜神经节细胞再生的当前挑战。
Regen Med. 2022 Apr;17(4):199-201. doi: 10.2217/rme-2022-0006. Epub 2022 Mar 15.
4
Identification of cis-regulatory modules for adeno-associated virus-based cell-type-specific targeting in the retina and brain.鉴定基于腺相关病毒的视网膜和脑内细胞类型特异性靶向的顺式调控模块。
J Biol Chem. 2022 Apr;298(4):101674. doi: 10.1016/j.jbc.2022.101674. Epub 2022 Feb 9.
5
Gene regulatory networks controlling temporal patterning, neurogenesis, and cell-fate specification in mammalian retina.调控哺乳动物视网膜时空模式形成、神经发生和细胞命运特化的基因调控网络。
Cell Rep. 2021 Nov 16;37(7):109994. doi: 10.1016/j.celrep.2021.109994.
6
Efficient stimulation of retinal regeneration from Müller glia in adult mice using combinations of proneural bHLH transcription factors.利用神经营养因子诱导成年鼠 Müller 胶质细胞产生视网膜再生
Cell Rep. 2021 Oct 19;37(3):109857. doi: 10.1016/j.celrep.2021.109857.
7
Regeneration of Ganglion Cells for Vision Restoration in Mammalian Retinas.哺乳动物视网膜中用于视力恢复的神经节细胞再生
Front Cell Dev Biol. 2021 Oct 4;9:755544. doi: 10.3389/fcell.2021.755544. eCollection 2021.
8
Revisiting astrocyte to neuron conversion with lineage tracing in vivo.在体追踪重新审视星形胶质细胞向神经元的转化。
Cell. 2021 Oct 14;184(21):5465-5481.e16. doi: 10.1016/j.cell.2021.09.005. Epub 2021 Sep 27.
9
Insights on the Regeneration Potential of Müller Glia in the Mammalian Retina.对哺乳动物视网膜中 Müller 胶质细胞再生潜力的见解。
Cells. 2021 Jul 31;10(8):1957. doi: 10.3390/cells10081957.
10
Direct Conversion of Astrocytes to Neurons Maybe a Potential Alternative Strategy for Neurodegenerative Diseases.将星形胶质细胞直接转化为神经元可能是神经退行性疾病的一种潜在替代策略。
Front Aging Neurosci. 2021 Aug 2;13:689276. doi: 10.3389/fnagi.2021.689276. eCollection 2021.