Braun Fabian, Mandel Amrei M, Blomberg Linda, Wong Milagros N, Chatzinikolaou Georgia, Meyer David H, Reinelt Anna, Nair Viji, Akbar-Haase Roman, McCown Phillip J, Haas Fabian, Chen He, Rahmatollahi Mahdieh, Fermin Damian, Ebbestad Robin, Slaats Gisela G, Bork Tillmann, Schell Christoph, Koehler Sybille, Brinkkoetter Paul T, Lindenmeyer Maja T, Cohen Clemens D, Kann Martin, Unnersjö-Jess David, Bloch Wilhelm, Sampson Matthew G, Dollé Martijn Et, Puelles Victor G, Kretzler Matthias, Garinis George A, Huber Tobias B, Schermer Bernhard, Benzing Thomas, Schumacher Björn, Kurschat Christine E
Department II of Internal Medicine and Center for Molecular Medicine Cologne, University of Cologne, Faculty of Medicine and University Hospital Cologne, Cologne, Germany.
III. Department of Medicine.
JCI Insight. 2025 May 20;10(12). doi: 10.1172/jci.insight.172370. eCollection 2025 Jun 23.
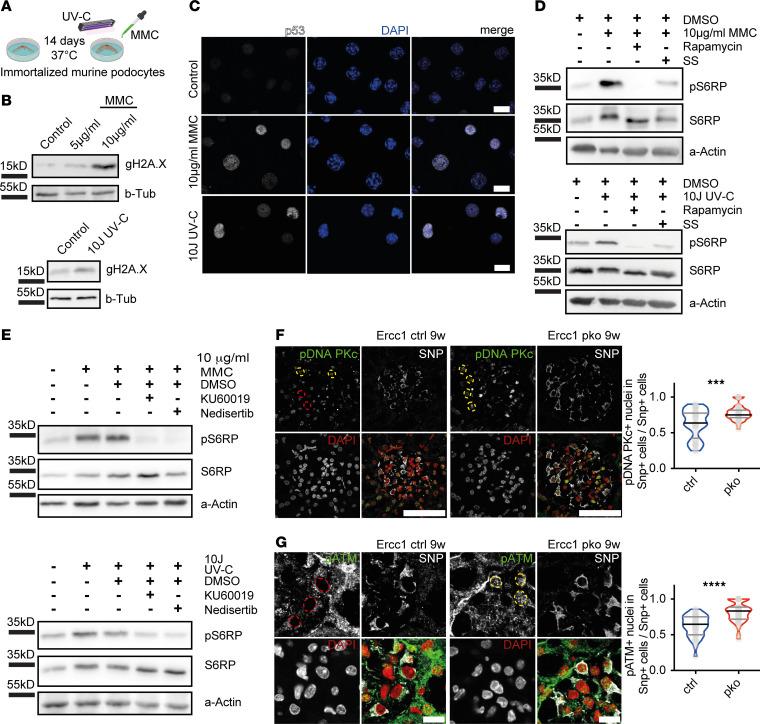
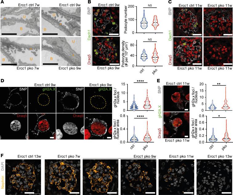
DNA repair is essential for preserving genome integrity. Podocytes, postmitotic epithelial cells of the kidney filtration unit, bear limited regenerative capacity, yet their survival is indispensable for kidney health. Podocyte loss is a hallmark of the aging process and of many diseases, but the underlying factors remain unclear. We investigated the consequences of DNA damage in a podocyte-specific knockout mouse model for DNA excision repair protein Ercc1 and in cultured podocytes under genomic stress. Furthermore, we characterized DNA damage-related alterations in mouse and human renal tissue of different ages and patients with minimal change disease and focal segmental glomerulosclerosis. Ercc1 knockout resulted in accumulation of DNA damage and ensuing albuminuria and kidney disease. Podocytes reacted to genomic stress by activating mTOR complex 1 (mTORC1) signaling in vitro and in vivo. This was abrogated by inhibiting DNA damage signaling through DNA-dependent protein kinase (DNA-PK) and ataxia teleangiectasia mutated (ATM) kinases, and inhibition of mTORC1 modulated the development of glomerulosclerosis. Perturbed DNA repair gene expression and genomic stress in podocytes were also detected in focal segmental glomerulosclerosis. Beyond that, DNA damage signaling occurred in podocytes of healthy aging mice and humans. We provide evidence that genome maintenance in podocytes is linked to the mTORC1 pathway and is involved in the aging process as well as the development of glomerulosclerosis.
DNA修复对于维持基因组完整性至关重要。足细胞是肾脏滤过单位的有丝分裂后上皮细胞,再生能力有限,但其存活对于肾脏健康不可或缺。足细胞丢失是衰老过程和许多疾病的标志,但其潜在因素仍不清楚。我们在DNA切除修复蛋白Ercc1的足细胞特异性敲除小鼠模型以及基因组应激下的培养足细胞中研究了DNA损伤的后果。此外,我们对不同年龄的小鼠和人类肾脏组织以及患有微小病变病和局灶节段性肾小球硬化症的患者的DNA损伤相关改变进行了表征。Ercc1基因敲除导致DNA损伤积累,继而出现蛋白尿和肾脏疾病。足细胞在体外和体内通过激活mTOR复合物1(mTORC1)信号来应对基因组应激。通过DNA依赖性蛋白激酶(DNA-PK)和共济失调毛细血管扩张突变激酶(ATM)抑制DNA损伤信号可消除这种现象,并且抑制mTORC1可调节肾小球硬化的发展。在局灶节段性肾小球硬化症中也检测到足细胞中DNA修复基因表达紊乱和基因组应激。除此之外,在健康衰老小鼠和人类的足细胞中也发生了DNA损伤信号。我们提供的证据表明,足细胞中的基因组维持与mTORC1途径相关,并参与衰老过程以及肾小球硬化的发展。