• 文献检索
  • 文档翻译
  • 深度研究
  • 学术资讯
  • Suppr Zotero 插件Zotero 插件
  • 邀请有礼
  • 套餐&价格
  • 历史记录
应用&插件
Suppr Zotero 插件Zotero 插件浏览器插件Mac 客户端Windows 客户端微信小程序
定价
高级版会员购买积分包购买API积分包
服务
文献检索文档翻译深度研究API 文档MCP 服务
关于我们
关于 Suppr公司介绍联系我们用户协议隐私条款
关注我们

Suppr 超能文献

核心技术专利:CN118964589B侵权必究
粤ICP备2023148730 号-1Suppr @ 2026

文献检索

告别复杂PubMed语法,用中文像聊天一样搜索,搜遍4000万医学文献。AI智能推荐,让科研检索更轻松。

立即免费搜索

文件翻译

保留排版,准确专业,支持PDF/Word/PPT等文件格式,支持 12+语言互译。

免费翻译文档

深度研究

AI帮你快速写综述,25分钟生成高质量综述,智能提取关键信息,辅助科研写作。

立即免费体验

缺乏会加重阿霉素诱导的肾病,伴有粘着斑解体和应力纤维紊乱。

Deficiency Aggravates Adriamycin-Induced Nephropathy Accompanied by Focal Adhesion Disassembly and Stress Fiber Disorganization.

作者信息

Xu Li-Nan, Sun Ying-Ying, Tan Yan-Feng, Zhou Xin-Yue, Xiang Tian-Chao, Fang Ye, Li Fei, Shen Qian, Xu Hong, Rao Jia

机构信息

Department of Nephrology, Children's Hospital of Fudan University, National Pediatric Medical Center of China, Shanghai 201100, China.

Shanghai Key Lab of Birth Defect, Children's Hospital of Fudan University, Shanghai 201100, China.

出版信息

Cells. 2025 Jun 13;14(12):895. doi: 10.3390/cells14120895.

DOI:10.3390/cells14120895
PMID:40558522
原文链接:https://pmc.ncbi.nlm.nih.gov/articles/PMC12190666/
Abstract

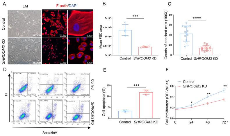
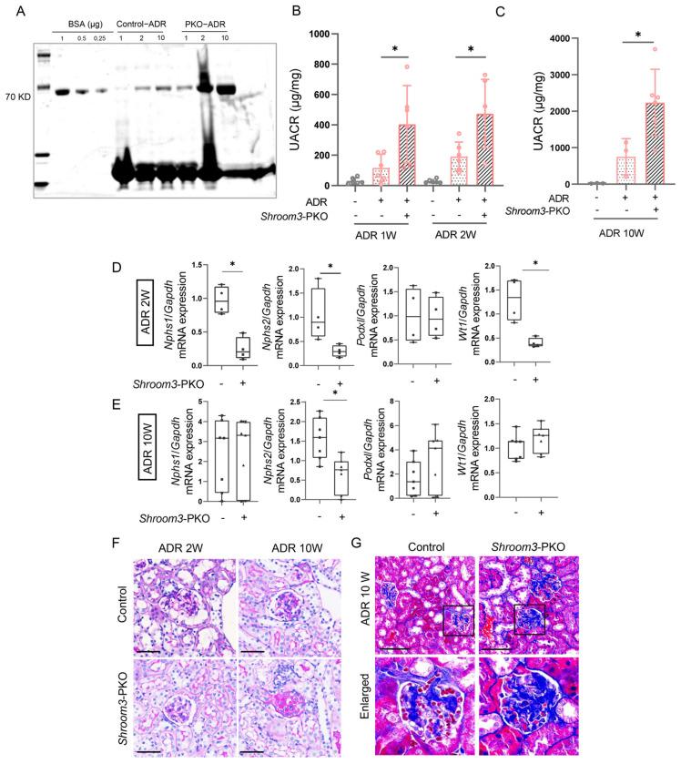
encodes an actin-binding protein involved in kidney development and has been associated with chronic kidney disease through genome-wide association studies. However, its regulatory role in proteinuric kidney diseases and its mechanistic contributions to podocyte homeostasis remain poorly defined. Here, we analyzed single-cell transcriptomic datasets and the Nephroseq database to delineate expression patterns in proteinuric kidney diseases. Using podocyte-specific knockout mice and an Adriamycin (ADR)-induced nephropathy mouse model, we demonstrated that glomerular , specifically in podocytes, was upregulated following ADR treatment during the acute injury phase but downregulated in chronic kidney disease. Clinically, the glomerular expression positively correlated with glomerular filtration rates in focal segmental glomerulosclerosis patients. Genetic ablation of in podocytes exacerbated ADR-induced proteinuria, diminished podocyte markers (nephrin, podocin, and WT1), and accelerated glomerulosclerosis. In vitro, deficiency impaired podocyte size and adhesion, concomitant with the downregulation of focal adhesion molecules (talin1, vinculin, and paxillin) and stress fiber regulators (synaptopodin and RhoA), as well as calpain activation and RhoA inactivation. Our findings reveal a critical role for in maintaining podocyte integrity and suggest its therapeutic potential in mitigating proteinuric kidney disease progression.

摘要

编码一种参与肾脏发育的肌动蛋白结合蛋白,并且通过全基因组关联研究已与慢性肾脏病相关联。然而,其在蛋白尿性肾脏疾病中的调节作用及其对足细胞稳态的机制性贡献仍不清楚。在此,我们分析了单细胞转录组数据集和Nephroseq数据库,以描绘蛋白尿性肾脏疾病中的表达模式。使用足细胞特异性敲除小鼠和阿霉素(ADR)诱导的肾病小鼠模型,我们证明在急性损伤期ADR治疗后肾小球(特别是在足细胞中)的表达上调,但在慢性肾脏病中下调。临床上,在局灶节段性肾小球硬化症患者中,肾小球的表达与肾小球滤过率呈正相关。足细胞中基因敲除加剧了ADR诱导的蛋白尿,减少了足细胞标志物(nephrin、podocin和WT1),并加速了肾小球硬化。在体外,缺乏会损害足细胞大小和黏附,同时伴随着黏着斑分子(talin1、vinculin和paxillin)和应力纤维调节因子(synaptopodin和RhoA)的下调,以及钙蛋白酶激活和RhoA失活。我们的研究结果揭示了在维持足细胞完整性中的关键作用,并表明其在减轻蛋白尿性肾脏疾病进展方面的治疗潜力。

https://cdn.ncbi.nlm.nih.gov/pmc/blobs/1bd3/12190666/b8d968a8e844/cells-14-00895-g007.jpg
https://cdn.ncbi.nlm.nih.gov/pmc/blobs/1bd3/12190666/929f38acdb30/cells-14-00895-g001.jpg
https://cdn.ncbi.nlm.nih.gov/pmc/blobs/1bd3/12190666/4092d843034f/cells-14-00895-g002.jpg
https://cdn.ncbi.nlm.nih.gov/pmc/blobs/1bd3/12190666/4cce8ae1692e/cells-14-00895-g003.jpg
https://cdn.ncbi.nlm.nih.gov/pmc/blobs/1bd3/12190666/538b4d83cf0d/cells-14-00895-g004.jpg
https://cdn.ncbi.nlm.nih.gov/pmc/blobs/1bd3/12190666/b06ab92fdbe8/cells-14-00895-g005.jpg
https://cdn.ncbi.nlm.nih.gov/pmc/blobs/1bd3/12190666/a295034c5385/cells-14-00895-g006.jpg
https://cdn.ncbi.nlm.nih.gov/pmc/blobs/1bd3/12190666/b8d968a8e844/cells-14-00895-g007.jpg
https://cdn.ncbi.nlm.nih.gov/pmc/blobs/1bd3/12190666/929f38acdb30/cells-14-00895-g001.jpg
https://cdn.ncbi.nlm.nih.gov/pmc/blobs/1bd3/12190666/4092d843034f/cells-14-00895-g002.jpg
https://cdn.ncbi.nlm.nih.gov/pmc/blobs/1bd3/12190666/4cce8ae1692e/cells-14-00895-g003.jpg
https://cdn.ncbi.nlm.nih.gov/pmc/blobs/1bd3/12190666/538b4d83cf0d/cells-14-00895-g004.jpg
https://cdn.ncbi.nlm.nih.gov/pmc/blobs/1bd3/12190666/b06ab92fdbe8/cells-14-00895-g005.jpg
https://cdn.ncbi.nlm.nih.gov/pmc/blobs/1bd3/12190666/a295034c5385/cells-14-00895-g006.jpg
https://cdn.ncbi.nlm.nih.gov/pmc/blobs/1bd3/12190666/b8d968a8e844/cells-14-00895-g007.jpg

相似文献

1
Deficiency Aggravates Adriamycin-Induced Nephropathy Accompanied by Focal Adhesion Disassembly and Stress Fiber Disorganization.缺乏会加重阿霉素诱导的肾病,伴有粘着斑解体和应力纤维紊乱。
Cells. 2025 Jun 13;14(12):895. doi: 10.3390/cells14120895.
2
Podocyte YAP ablation decreases podocyte adhesion and exacerbates FSGS progression through α3β1 integrin.足细胞YAP缺失会降低足细胞黏附,并通过α3β1整合素加剧局灶节段性肾小球硬化的进展。
J Pathol. 2025 Jan;265(1):84-98. doi: 10.1002/path.6370.
3
Podocyte-Specific Induction of Krüppel-Like Factor 15 Restores Differentiation Markers and Attenuates Kidney Injury in Proteinuric Kidney Disease.足细胞特异性诱导 Krüppel 样因子 15 恢复分化标志物并减轻蛋白尿性肾病的肾脏损伤。
J Am Soc Nephrol. 2018 Oct;29(10):2529-2545. doi: 10.1681/ASN.2018030324. Epub 2018 Aug 24.
4
The differential expression of MAGI2 in glomerulopathies and its application as a molecular discriminator of podocytopathies.MAGI2在肾小球疾病中的差异表达及其作为足细胞病分子鉴别标志物的应用。
J Transl Med. 2025 Jun 25;23(1):701. doi: 10.1186/s12967-025-06696-9.
5
Loss of genome maintenance is linked to mTOR complex 1 signaling and accelerates podocyte damage.基因组维持功能的丧失与mTOR复合物1信号传导相关,并加速足细胞损伤。
JCI Insight. 2025 May 20;10(12). doi: 10.1172/jci.insight.172370. eCollection 2025 Jun 23.
6
Asparagine endopeptidase protects podocytes in adriamycin-induced nephropathy by regulating actin dynamics through cleaving transgelin.天冬酰胺内肽酶通过裂解转谷氨酰胺酶调控肌动蛋白动力学来保护阿霉素肾病足细胞。
Mol Ther. 2023 Nov 1;31(11):3337-3354. doi: 10.1016/j.ymthe.2023.09.003. Epub 2023 Sep 9.
7
SHROOM3-FYN Interaction Regulates Nephrin Phosphorylation and Affects Albuminuria in Allografts.SHROOM3-FYN 相互作用调节足细胞nephrin 的磷酸化,影响移植物蛋白尿。
J Am Soc Nephrol. 2018 Nov;29(11):2641-2657. doi: 10.1681/ASN.2018060573. Epub 2018 Oct 19.
8
Podocyte-specific NF-κB inhibition ameliorates proteinuria in adriamycin-induced nephropathy in mice.足细胞特异性核因子κB抑制可改善阿霉素诱导的小鼠肾病中的蛋白尿。
Clin Exp Nephrol. 2017 Feb;21(1):16-26. doi: 10.1007/s10157-016-1268-6. Epub 2016 Apr 18.
9
CD147/Basigin Deficiency Prevents the Development of Podocyte Injury through FAK Signaling.CD147/Basigin 缺失通过 FAK 信号防止足细胞损伤的发生。
Am J Pathol. 2019 Jul;189(7):1338-1350. doi: 10.1016/j.ajpath.2019.04.003. Epub 2019 Apr 20.
10
Angiopoietin-like-3 knockout protects against glomerulosclerosis in murine adriamycin-induced nephropathy by attenuating podocyte loss.血管生成素样蛋白3基因敲除通过减轻足细胞丢失来预防小鼠阿霉素诱导的肾病中的肾小球硬化。
BMC Nephrol. 2019 May 24;20(1):185. doi: 10.1186/s12882-019-1383-1.

本文引用的文献

1
The Good and the Bad of SHROOM3 in Kidney Development and Disease: A Narrative Review.SHROOM3在肾脏发育和疾病中的利弊:一篇综述
Can J Kidney Health Dis. 2023 Dec 13;10:20543581231212038. doi: 10.1177/20543581231212038. eCollection 2023.
2
Adeno-associated virus gene therapy prevents progression of kidney disease in genetic models of nephrotic syndrome.腺相关病毒基因治疗可预防遗传性肾病综合征模型中肾脏疾病的进展。
Sci Transl Med. 2023 Aug 9;15(708):eabc8226. doi: 10.1126/scitranslmed.abc8226.
3
Precision nephrology identified tumor necrosis factor activation variability in minimal change disease and focal segmental glomerulosclerosis.
精准肾脏医学发现微小病变性肾病和局灶节段性肾小球硬化症中肿瘤坏死因子激活的可变性。
Kidney Int. 2023 Mar;103(3):565-579. doi: 10.1016/j.kint.2022.10.023. Epub 2022 Nov 25.
4
Blocking ribosomal protein S6 phosphorylation inhibits podocyte hypertrophy and focal segmental glomerulosclerosis.阻断核糖体蛋白 S6 磷酸化可抑制足细胞肥大和局灶节段性肾小球硬化。
Kidney Int. 2022 Jul;102(1):121-135. doi: 10.1016/j.kint.2022.02.037. Epub 2022 Apr 25.
5
Shroom3, a Gene Associated with CKD, Modulates Epithelial Recovery after AKI.Shroom3,一个与 CKD 相关的基因,调节 AKI 后的上皮细胞恢复。
Kidney360. 2021 Nov 3;3(1):51-62. doi: 10.34067/KID.0003802021. eCollection 2022 Jan 27.
6
Effect of disease progression on the podocyte cell cycle in Alport Syndrome.Alport 综合征中疾病进展对足细胞细胞周期的影响。
Kidney Int. 2022 Jan;101(1):106-118. doi: 10.1016/j.kint.2021.08.026. Epub 2021 Sep 23.
7
Inhibiting calpain 1 and 2 in cyclin G associated kinase-knockout mice mitigates podocyte injury.抑制周期蛋白 G 相关激酶敲除小鼠中的钙蛋白酶 1 和 2 可减轻足细胞损伤。
JCI Insight. 2020 Nov 19;5(22):142740. doi: 10.1172/jci.insight.142740.
8
The ARRIVE guidelines 2.0: Updated guidelines for reporting animal research.ARRIVE 指南 2.0:报告动物研究的更新指南。
PLoS Biol. 2020 Jul 14;18(7):e3000410. doi: 10.1371/journal.pbio.3000410. eCollection 2020 Jul.
9
Single-Cell Transcriptome Profiling of the Kidney Glomerulus Identifies Key Cell Types and Reactions to Injury.单细胞转录组谱分析鉴定肾脏肾小球的关键细胞类型和损伤反应。
J Am Soc Nephrol. 2020 Oct;31(10):2341-2354. doi: 10.1681/ASN.2020020220. Epub 2020 Jul 10.
10
Soluble RARRES1 induces podocyte apoptosis to promote glomerular disease progression.可溶性 RARRES1 诱导足细胞凋亡促进肾小球疾病进展。
J Clin Invest. 2020 Oct 1;130(10):5523-5535. doi: 10.1172/JCI140155.