Kang Jeong Eun, Seo Hyun Wook, Kim Dong-Eun, Shin Young Hyun, Bae Songmee, Yoon Cheol-Hee
Division of Chronic Viral Disease Research, Center for Emerging Virus Research, National Institute of Health, Cheongju, Republic of Korea.
PLoS One. 2025 May 20;20(5):e0322962. doi: 10.1371/journal.pone.0322962. eCollection 2025.
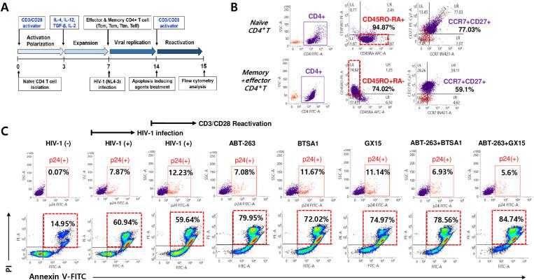
Human immunodeficiency virus-1 (HIV-1) is a hazardous pathogen responsible for causing acquired immunodeficiency syndrome (AIDS). HIV-1 provirus survives in latently infected cells for a long time, despite treatment with combinational anti-retroviral therapy (cART); therefore, it is considered as a major obstacle in HIV-1 treatment. Several strategies have been developed to selectively eliminate latently HIV-1-infected cells; however, clinical success has not yet been reported. Here, we identified several key factors associated with cell apoptosis, which were upregulated in latently infected cells. Subsequently, we screened compounds targeting these factors to selectively kill latently HIV-1-infected cells. Among these, ABT-263 (Navitoclax), a BCL-2 inhibitor, exhibited a potent and selective killing effect on latently HIV-1-infected cells and exerted synergistic effects with combinations of other compounds targeting myeloid cell leukemia-1 (MCL-1), X-linked inhibitor of apoptosis protein (XIAP), and BAX. In an ex vivo model, latently HIV-1-infected memory CD4+ T cells were efficiently eliminated via treatment with ABT-263 alone and its combinations with other modulatory compounds. Taken together, our results demonstrate that the balance of pro- and anti-apoptotic factors is crucial for the survival of latently HIV-1-infected cells. Thus, disrupting this balance using ABT-263 or combinations having ABT-263 without proviral reactivation may be useful for developing a novel strategy to eliminate latently infected cells in individuals infected with HIV-1.
人类免疫缺陷病毒1型(HIV-1)是一种导致获得性免疫缺陷综合征(AIDS)的危险病原体。尽管采用了联合抗逆转录病毒疗法(cART)进行治疗,但HIV-1前病毒仍能在潜伏感染的细胞中长期存活;因此,它被认为是HIV-1治疗中的一个主要障碍。已经开发了几种策略来选择性地清除潜伏感染HIV-1的细胞;然而,尚未有临床成功的报道。在这里,我们鉴定了几个与细胞凋亡相关的关键因子,它们在潜伏感染的细胞中上调。随后,我们筛选了针对这些因子的化合物,以选择性地杀死潜伏感染HIV-1的细胞。其中,BCL-2抑制剂ABT-263(纳维托克拉)对潜伏感染HIV-1的细胞表现出强效且选择性的杀伤作用,并与其他针对髓样细胞白血病-1(MCL-1)、X连锁凋亡抑制蛋白(XIAP)和BAX的化合物组合发挥协同作用。在体外模型中,通过单独使用ABT-263及其与其他调节化合物的组合,有效地清除了潜伏感染HIV-1的记忆性CD4+T细胞。综上所述,我们的结果表明,促凋亡因子和抗凋亡因子的平衡对于潜伏感染HIV-1的细胞的存活至关重要。因此,使用ABT-263或含有ABT-263且不会激活前病毒的组合来破坏这种平衡,可能有助于开发一种新的策略来清除HIV-1感染者体内潜伏感染的细胞。