Suppr超能文献

微小RNA let-7f通过靶向AKT-2保护神经母细胞瘤细胞免受HO诱导的氧化损伤。

MicroRNA let-7f protects against HO-induced oxidative damage in neuroblastoma cells by targeting AKT-2.

作者信息

Li Kuo, Wang Zhan-Qiang, Zhang Jun-Ling, Lv Pei-Yuan

机构信息

Department of Neurology, Hebei Medical University, Shijiazhuang, Hebei, China.

Department of Neurology, Hebei General Hospital, Shijiazhuang, Hebei, China.

出版信息

Arch Med Sci. 2020 Apr 19;21(2):648-657. doi: 10.5114/aoms.2020.94490. eCollection 2025.

Abstract

INTRODUCTION

Alzheimer's disease (AD) is the leading cause of dementia in late adult life. Emerging evidence shows that microRNAs (miRNAs) play vital roles in the pathogenesis of AD. The aim of the present study was to elucidate the underlying role of miR-let-7f in oxidative damage in SH-SY5Y cells.

MATERIAL AND METHODS

miRNA microarray analysis was performed to detect the miRNAs' differential expression in AD patients and normal elderly volunteers. Cell injury was evaluated on the basis of cell viability and apoptosis. The effect of miR-let-7f on HO-induced oxidative damage was estimated after cell transfection. qRT-PCR and western blot were used to measure the expression of miR-let-7f, AKT-2 and apoptosis-related proteins. The target gene of miR-let-7f was analyzed by luciferase reporter gene assay.

RESULTS

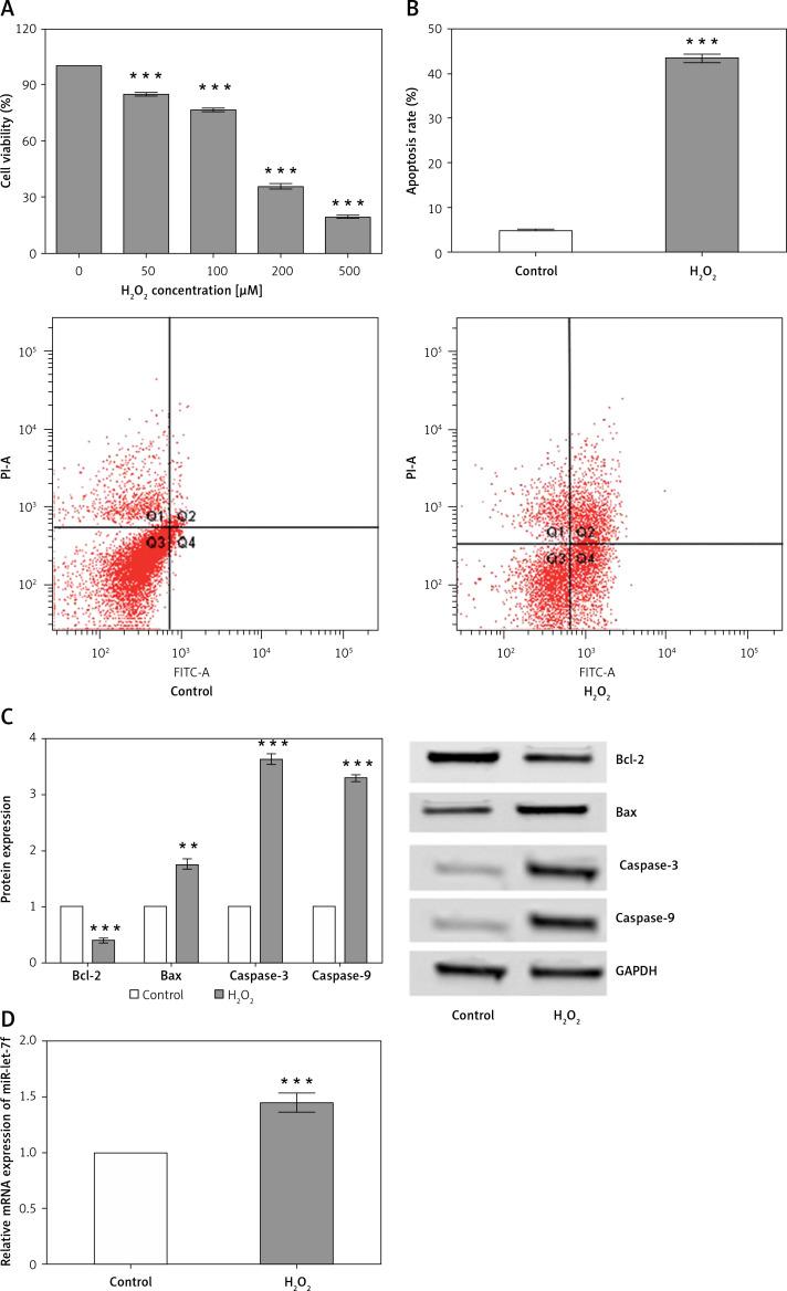
MiR-let-7f was overexpressed in AD patients. When exposed to HO , SH-SY5Y cells showed significant apoptosis accompanied by up-regulation of miR-let-7f and increased expression of apoptosis-related proteins. In the presence of HO, the up-regulation of miR-let-7f significant-ly increased the cell viability and inhibited cell apoptosis, while down-regu-lation showed the opposite effect. The luciferase reporter assay showed that ATK-2 is the direct target gene of miR-let-7f. Western blot analysis further showed that miR-let-7f negatively regulated ATK-2 expression.

CONCLUSIONS

The up-regulation of miR-let-7f alleviated the HO-induced oxidative damage in SH-SY5Y cells by targeting AKT-2. These findings provided a novel perspective in the role of miR-let-7f in pathogenesis of oxidative damage during AD.

摘要

引言

阿尔茨海默病(AD)是成年晚期痴呆的主要病因。新出现的证据表明,微小RNA(miRNA)在AD的发病机制中起着至关重要的作用。本研究的目的是阐明miR-let-7f在SH-SY5Y细胞氧化损伤中的潜在作用。

材料与方法

进行miRNA微阵列分析以检测AD患者和正常老年志愿者中miRNA的差异表达。基于细胞活力和凋亡评估细胞损伤。细胞转染后评估miR-let-7f对过氧化氢(HO)诱导的氧化损伤的影响。采用qRT-PCR和蛋白质印迹法检测miR-let-7f、AKT-2及凋亡相关蛋白的表达。通过荧光素酶报告基因测定法分析miR-let-7f的靶基因。

结果

miR-let-7f在AD患者中过表达。当暴露于HO时,SH-SY5Y细胞出现明显凋亡,同时miR-let-7f上调且凋亡相关蛋白表达增加。在HO存在的情况下,miR-let-7f的上调显著提高了细胞活力并抑制了细胞凋亡,而下调则显示出相反的效果。荧光素酶报告基因测定表明ATK-2是miR-let-7f的直接靶基因。蛋白质印迹分析进一步表明miR-let-7f负向调节ATK-2的表达。

结论

miR-let-7f的上调通过靶向AKT-2减轻了HO诱导的SH-SY5Y细胞氧化损伤。这些发现为miR-let-7f在AD氧化损伤发病机制中的作用提供了新的视角。

https://cdn.ncbi.nlm.nih.gov/pmc/blobs/487a/12087342/a88e9474be8a/AMS-21-2-118725-g001.jpg

文献AI研究员

20分钟写一篇综述,助力文献阅读效率提升50倍。

立即体验

用中文搜PubMed

大模型驱动的PubMed中文搜索引擎

马上搜索

文档翻译

学术文献翻译模型,支持多种主流文档格式。

立即体验