Lafargue Audrey, Wang Hailun, Chettiar Sivarajan T, Gajula Rajendra P, Shetty Amol C, Song Yang, Simons Brian W, Khan Muhammad Ajmal, Nguyen Triet, Tseng Hwai-Wei, Chang Jinhee, Waters Danielle N, Chan Aaron, Lam Christine, Carrieri Francesca A, Smack Caleb, Connis Nick, Chowdhury Dipanwita Dutta, Nugent Katriana, Siddiqui Ismaeel, Taparra Kekoa, Rezaee Mohammad, Zachara Natasha, Morris Zachary S, McFarland Christopher, Abdulkadir Sarki Abba, Hann Christine L, Tran Phuoc T
Department of Radiation Oncology and Molecular Radiation Sciences, Sidney Kimmel Comprehensive Cancer Center, Johns Hopkins University, School of Medicine, Baltimore, MD, USA; Department of Radiation Oncology, Division of Translational Radiation Sciences, University of Maryland Baltimore, School of Medicine, Baltimore, MD, USA.
Department of Radiation Oncology and Molecular Radiation Sciences, Sidney Kimmel Comprehensive Cancer Center, Johns Hopkins University, School of Medicine, Baltimore, MD, USA; GenoImmune Therapeutics, Wuhan, China.
Neoplasia. 2025 Aug;66:101179. doi: 10.1016/j.neo.2025.101179. Epub 2025 May 22.
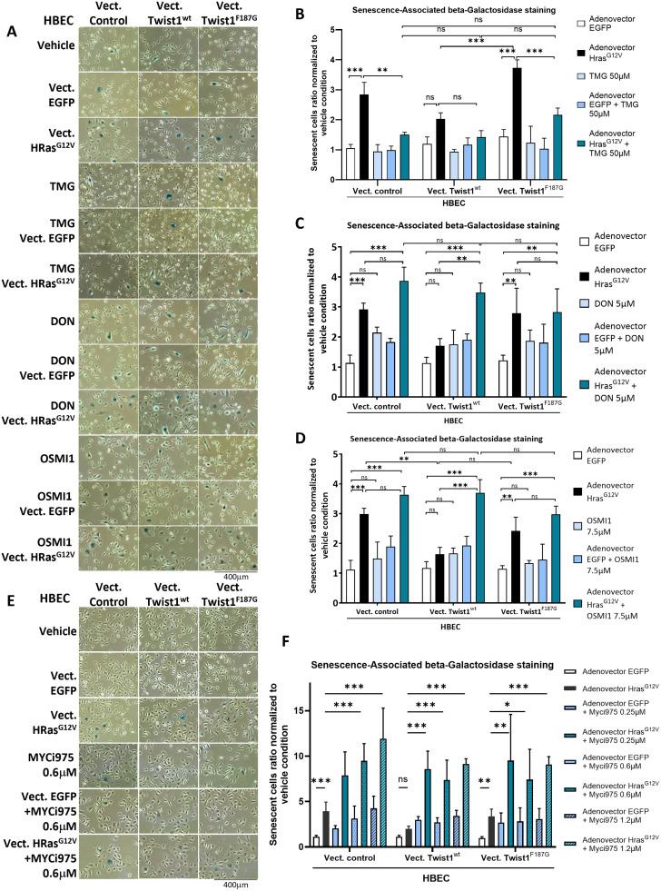
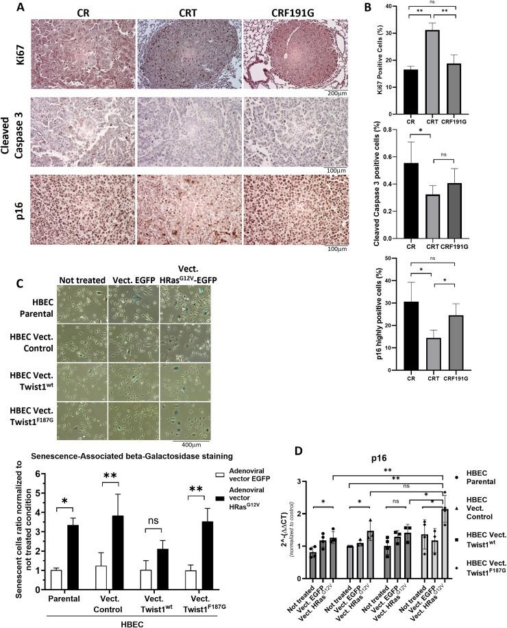
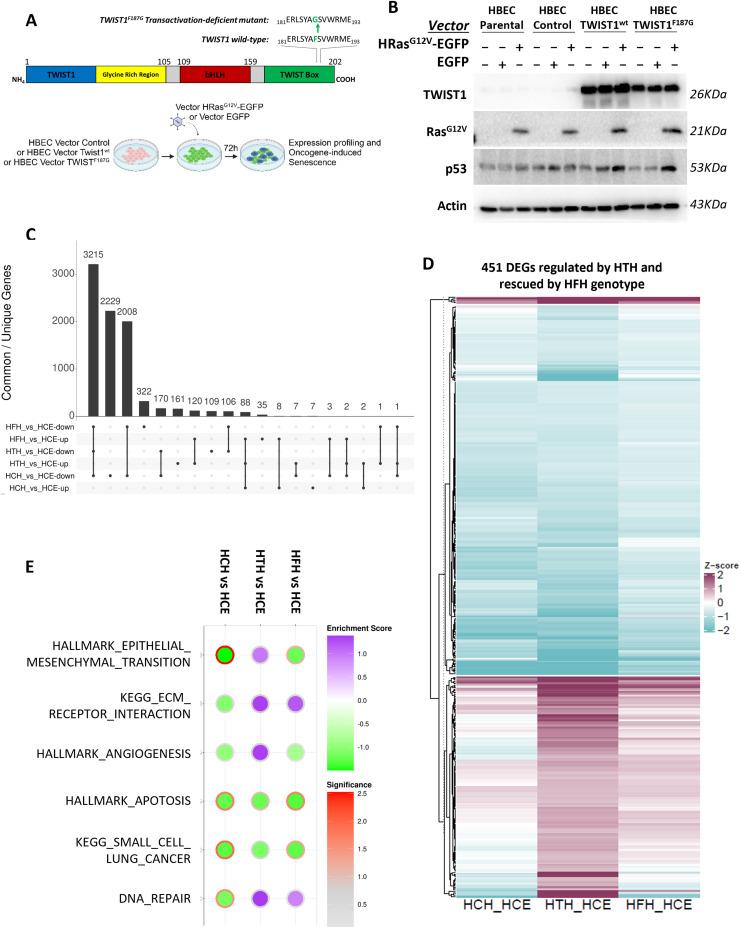
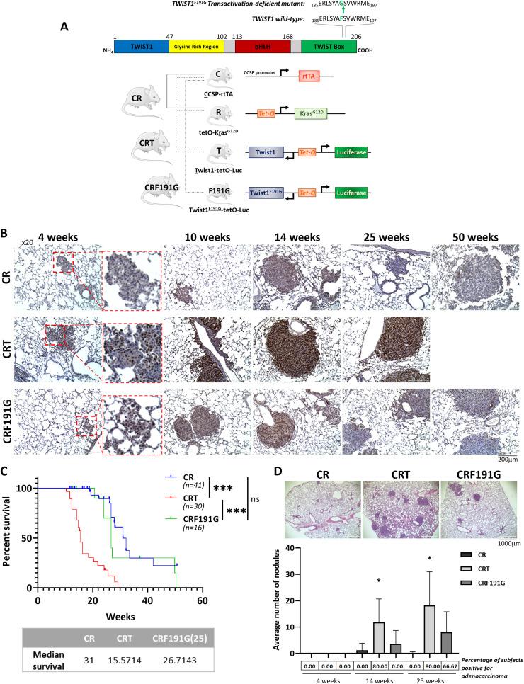
Non-small cell lung carcinoma (NSCLC) is a major cause of cancer mortality. High expression of the epithelial-to-mesenchymal transition transcription factor (EMT-TF) Twist1 is strongly associated with metastatic cancers and with treatment resistance. Twist1 can also upregulate O-GlcNAcylation to suppress fail-safe programs such as Kras oncogene-induced senescence (OIS) that accelerates NSCLC tumorigenesis. We wanted to decipher the critical domains and transcriptional targets required for Twist1 acceleration of lung tumorigenicity. We created a novel genetically-engineered mouse model for autochthonous lung cancer through lung epithelial expression of Kras oncogene (CR) concomitantly with Twist1 (CRT) or a Twist1 transactivation-deficient mutant (CRF191G). Compared to CR and CRF191G, CRT mice had shorter tumor-free survival and more aggressive tumors histologically. CRT lung tumors also showed higher proliferation and lower cell-cycle arrest suggesting that the Twist1 transactivation-domain is important for OIS suppression. Supporting these data, we observed in non-cancer human bronchial epithelial cells (HBECs) that the co-expression of human TWIST1 enhanced tumorigenic/invasive programs and could suppress HRas-induced senescence while co-expressing TWIST1 transactivation-deficient mutant could not. TWIST1 co-expression with HRas in HBECs differentially modulated MYC downstream transcriptional programs. Finally, OIS induction in HBECHRas-TWIST1 was rescued by O-GlcNAcylation inhibition or by treatment with a novel MYC inhibitor MYCi975 or by MYC knockdown. Altogether, these results indicate that the Twist1 transactivation domain is required for Twist1-dependent acceleration of lung tumorigenesis via MYC and nominate MYCi975 as a means to activate latent OIS programs. MYC targeting strategies could limit pro-tumorigenic programs and serve as a therapeutic for TWIST1-overexpressing NSCLCs.
非小细胞肺癌(NSCLC)是癌症死亡的主要原因。上皮-间质转化转录因子(EMT-TF)Twist1的高表达与转移性癌症及治疗耐药性密切相关。Twist1还可上调O-连接的N-乙酰葡糖胺化修饰以抑制诸如Kras癌基因诱导的衰老(OIS)等安全保障程序,而这种衰老会加速NSCLC的肿瘤发生。我们想要破解Twist1加速肺肿瘤发生所需的关键结构域和转录靶点。我们通过在肺上皮细胞中同时表达Kras癌基因(CR)和Twist1(CRT)或Twist1反式激活缺陷突变体(CRF191G),创建了一种用于自发性肺癌的新型基因工程小鼠模型。与CR和CRF191G相比,CRT小鼠的无瘤生存期更短,组织学上肿瘤更具侵袭性。CRT肺肿瘤还表现出更高的增殖率和更低的细胞周期停滞,这表明Twist1反式激活结构域对于抑制OIS很重要。支持这些数据的是,我们在非癌性人支气管上皮细胞(HBECs)中观察到,人TWIST1的共表达增强了致瘤/侵袭程序,并可抑制HRas诱导的衰老,而共表达TWIST1反式激活缺陷突变体则不能。HBECs中TWIST1与HRas的共表达差异性地调节了MYC下游的转录程序。最后,通过抑制O-连接的N-乙酰葡糖胺化修饰、用新型MYC抑制剂MYCi975处理或敲低MYC,可挽救HBECHRas-TWIST1中的OIS诱导。总之,这些结果表明,Twist1反式激活结构域是Twist1通过MYC依赖方式加速肺肿瘤发生所必需的,并将MYCi975指定为激活潜在OIS程序的一种手段。靶向MYC的策略可能会限制促肿瘤程序,并可作为治疗TWIST1过表达NSCLC的一种疗法。