Fan Luyun, Chen Junru, Zhang Qi, Ren Jie, Chen Youren, Yang Jinfeng, Wang Lu, Guo Zihong, Bu Peili, Zhu Bingpo, Zhao Yanyan, Wang Yang, Liu Xiaoyan, Wang Wenjie, Chen Zhenzhen, Gao Qiannan, Zheng Lemin, Cai Jun
Beijing Anzhen Hospital, Capital Medical University, Beijing Institute of Heart, Lung and Blood Vessel Diseases, Chinese Institutes for Medical Research, Beijing, 100029, China.
State Key Laboratory of Quality Research in Chinese Medicine, Institute of Chinese Medical Sciences, University of Macau, Taipa, Macao, China.
Microbiome. 2025 May 23;13(1):133. doi: 10.1186/s40168-025-02118-6.
On the basis of the contribution of the gut microbiota to hypertension development, a novel strategy involving fecal microbiota transplantation (FMT) has been proposed to treat hypertension, but its efficacy has not been investigated in the clinic.
In a randomized, blinded, placebo-controlled clinical trial (2021/03-2021/12, ClinicalTrials.gov, NCT04406129), hypertensive patients were recruited from seven centers in China, and received FMT or placebo capsules orally at three visits. The patients were randomized at a 1:1 ratio in blocks of four and stratified by center by an independent statistician. The intention-to-treat principle was implemented, as all randomized participants who received at least one intervention were included. The primary outcome was the decrease in office systolic blood pressure (SBP) from baseline to the day 30 visit. Adverse events (AEs) were recorded through the 3-month follow-up to assess safety measures. Alterations in BP, the fecal microbiome, and the plasma metabolome were assessed via exploratory analyses.
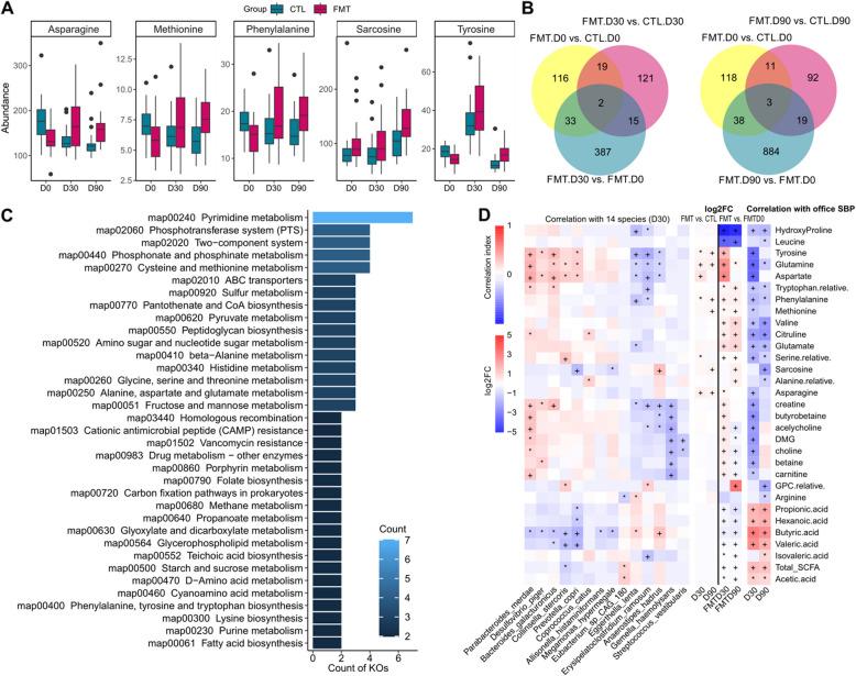
This study included 124 patients (mean age 43 years, 73.4% men) who received FMT (n = 63) or placebo (n = 61) capsules. The numbers of participants who experienced AEs (13 (20.6%) vs. 9 (14.8%), p = 0.39) and the primary outcome (6.28 (11.83) vs. 5.77 (10.06) mmHg, p = 0.62) were comparable between the groups. The FMT group presented a decrease in SBP after 1 week of FMT, with a between-arm difference of - 4.34 (95% CI, - 8.1 to - 0.58; p = 0.024) mmHg, but this difference did not persist even after repeated intervention. After FMT, shifts in microbial richness and structure were identified and the abundance of the phyla Firmicutes and Bacteroidetes was altered. Decreases in the abundances of Eggerthella lenta, Erysipelatoclostridium ramosum, Anaerostipes hadrus, Gemella haemolysans, and Streptococcus vestibularis and increases in the abundances of Parabacteroides merdae, Prevotella copri, Bacteroides galacturonicus, Eubacterium sp. CAG 180, Desulfovibrio piger, Megamonas hypermegale, Collinsella stercoris, Coprococcus catus, and Allisonella histaminiformans were identified and correlated with office SBP. Those species were also correlated with responding and inversely office SBP-associated metabolites including tyrosine, glutamine, aspartate, phenylalanine, methionine, serine, sarcosine, and/or asparagine.
Safety but unsustainable BP reduction was observed in the first trial of the effects of FMT on hypertension. Additional intervention studies on specific microbes with metabolite-targeting and BP-modulating features are needed. Video Abstract.
基于肠道微生物群对高血压发展的作用,已提出一种涉及粪便微生物群移植(FMT)的新策略来治疗高血压,但其疗效尚未在临床上进行研究。
在一项随机、双盲、安慰剂对照临床试验(2021年3月 - 2021年12月,ClinicalTrials.gov,NCT04406129)中,从中国七个中心招募高血压患者,并在三次就诊时口服FMT或安慰剂胶囊。患者按1:1比例以四个一组进行随机分组,并由独立统计学家按中心分层。采用意向性分析原则,纳入所有至少接受一次干预的随机参与者。主要结局是从基线到第30天就诊时诊室收缩压(SBP)的下降。通过3个月的随访记录不良事件(AE)以评估安全措施。通过探索性分析评估血压、粪便微生物组和血浆代谢组的变化。
本研究纳入了124例患者(平均年龄43岁,73.4%为男性),他们接受了FMT(n = 63)或安慰剂(n = 61)胶囊。两组中发生AE的参与者数量(13例(20.6%)对9例(14.8%),p = 0.39)和主要结局(6.28(11.83)对5.77(10.06)mmHg,p = 0.62)具有可比性。FMT组在FMT后1周SBP有所下降,组间差异为 - 4.34(95%CI, - 8.1至 - 0.58;p = 0.024)mmHg,但即使在重复干预后这种差异也未持续。FMT后,确定了微生物丰富度和结构的变化,厚壁菌门和拟杆菌门的丰度发生了改变。迟缓埃格特菌、多枝红斑丹毒丝菌、哈氏厌氧棒状菌、溶血孪生球菌和前庭链球菌的丰度降低,而屎拟杆菌、普氏粪杆菌、解半乳糖醛酸拟杆菌、真杆菌属CAG 180、脱硫弧菌、巨巨单胞菌、柯林斯菌、猫粪球菌和组胺样阿利森菌的丰度增加,并与诊室SBP相关。这些物种还与反应以及与诊室SBP相关的代谢产物呈负相关,这些代谢产物包括酪氨酸、谷氨酰胺、天冬氨酸、苯丙氨酸、甲硫氨酸、丝氨酸、肌氨酸和/或天冬酰胺。
在FMT对高血压影响的首次试验中观察到安全性,但血压降低不可持续。需要对具有代谢靶向和血压调节特征的特定微生物进行额外的干预研究。视频摘要。