Suppr超能文献

宏基因组测序揭示了东流水牛瘤胃微生物的分类学和功能特征。

Metagenomic sequencing reveals the taxonomic and functional characteristics of rumen microorganisms in Dongliu buffalo.

作者信息

Lu Wenwen, Hua Jinling, Zhang Min, Yan Longfei, Zhao Huwei, Lv Xiaokang

机构信息

College of Animal Science, Anhui Science and Technology University, Fengyang, China.

出版信息

Sci Rep. 2025 May 26;15(1):18398. doi: 10.1038/s41598-025-03059-8.

Abstract

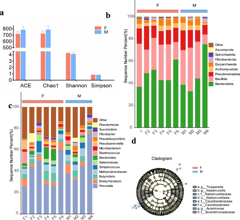
In this study, the composition of the rumen microbiota and its functional characteristics were investigated using a metagenomic approach in Dongliu buffalo. This study compared the rumen microbial communities of six female and four male Dongliu buffaloes of similar age, weight and lifestyle. Taxonomic analysis identified 964 genera across 52 phyla, dominated by Bacteroidota (47.54%) and Bacillota (28.20%). While alpha and beta diversity showed no sex differences (PERMANOVA P = 0.82), males exhibited higher Fibrobacter at the genus level (P = 0.02). Functional profiling revealed 429 KEGG pathways, with carbohydrate metabolism (11.17%) and amino acid metabolism (9.74%) as dominant processes. Males showed enrichment in cellulose-degrading enzymes (EC2.4.1.20, EC1.2.1.90, EC2.7.1.58) and CAZymes (GH94, GT35), while females had higher Bacteroides abundance (P = 0.01) and CAZymes like CBM47. Core cellulolytic genera (Prevotella, Ruminococcus) demonstrated male-biased GH/CBM activity, linked to enhanced fiber degradation. COG annotation highlighted carbohydrate metabolism as central, with sex-specific functional partitioning in replication (female-enriched) and secondary metabolism (male-enriched). Network analysis revealed Prevotella's dominance in CAZymeme contributions and functional specialization in lignocellulose degradation pathways, suggesting sex-driven microbial adaptation to dietary fiber utilization.

摘要

在本研究中,采用宏基因组学方法对东流水牛瘤胃微生物群的组成及其功能特征进行了研究。本研究比较了6头年龄、体重和生活方式相似的雌性东流水牛和4头雄性东流水牛的瘤胃微生物群落。分类学分析在52个门中鉴定出964个属,其中拟杆菌门(47.54%)和厚壁菌门(28.20%)占主导。虽然α多样性和β多样性没有显示出性别差异(PERMANOVA P = 0.82),但在属水平上,雄性的纤维杆菌属含量更高(P = 0.02)。功能分析揭示了429条KEGG通路,其中碳水化合物代谢(11.17%)和氨基酸代谢(9.74%)是主要过程。雄性在纤维素降解酶(EC2.4.1.20、EC1.2.1.90、EC2.7.1.58)和碳水化合物活性酶(GH94、GT35)方面表现出富集,而雌性的拟杆菌属丰度更高(P = 0.01),并且具有如CBM47这样的碳水化合物活性酶。核心纤维素分解属(普雷沃氏菌属、瘤胃球菌属)在GH/CBM活性上表现出雄性偏向,这与增强的纤维降解有关。COG注释突出了碳水化合物代谢的核心地位,在复制(雌性富集)和次级代谢(雄性富集)方面存在性别特异性的功能划分差异。网络分析揭示了普雷沃氏菌属在碳水化合物活性酶贡献中的主导地位以及在木质纤维素降解途径中的功能特化,表明性别驱动微生物对膳食纤维利用的适应性。

https://cdn.ncbi.nlm.nih.gov/pmc/blobs/a659/12106671/9a016f250265/41598_2025_3059_Fig1_HTML.jpg

文献检索

告别复杂PubMed语法,用中文像聊天一样搜索,搜遍4000万医学文献。AI智能推荐,让科研检索更轻松。

立即免费搜索

文件翻译

保留排版,准确专业,支持PDF/Word/PPT等文件格式,支持 12+语言互译。

免费翻译文档

深度研究

AI帮你快速写综述,25分钟生成高质量综述,智能提取关键信息,辅助科研写作。

立即免费体验