Hu Zijuan, Hu Zhihuang, Chen Keji, Huang Huixia, Zhong Xinyang, Wang Yaxian, Chen Jiayu, He Xuefeng, Shi Di, Zeng Yupeng, Li Jiwei, Zhou Xiaoyan, Wei Ping
Cancer Institute, Fudan University Shanghai Cancer Center, 270 Dong'an Road, Shanghai 200032, China.
Department of Oncology, Shanghai Medical College, Fudan University, 270 Dong'an Road, Shanghai 200032, China.
Curr Oncol. 2025 Apr 30;32(5):262. doi: 10.3390/curroncol32050262.
To optimize precision immunotherapy for advanced NSCLC, comprehensive tumor immune microenvironment (TIME) characterization is crucial for efficacy prediction.
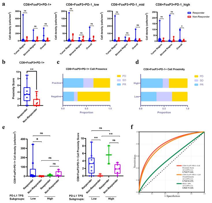
Pretreatment tumor samples from 46 advanced NSCLC patients treated with PD-1/PD-L1 inhibitors were analyzed. The subregional abundance and spatial proximity scores of TIME cell subpopulations in 27 samples were assessed via multiplex immunohistochemistry (mIHC) targeting pan-CK, CD163, CD8, FoxP3, PD-1, and PD-L1. Correlations between the TIME features, clinicopathologic factors, treatment response, and prognosis were evaluated.
CD8FoxP3 cells were identified in NSCLC tissues, predominantly expressing PD-1/PD-L1. The PD-L1 TPS subgroups showed significant immune cell density/proximity differences, but CD8FoxP3PD-1 infiltration was PD-L1 TPS-independent. Responders had higher CD8FoxP3PD-1 density ( = 0.0497) and proximity scores ( = 0.0099) than non-responders. The CD8FoxP3PD-1 presence and tumor proximity were essential for favorable outcomes. In low-PD-L1 TPS patients, the CD8FoxP3PD-1 abundance and proximity scores strongly predicted the response (AUC: 0.79 and 0.75 vs. PD-L1 TPS AUC = 0.58). A survival analysis linked the presence and proximity score of CD8FoxP3PD-1 cells to prolonged overall survival (OS) and progression-free survival (PFS). Notably, a low proximity score of CD8FoxP3PD-1 cells emerged as an independent risk factor for a shorter PFS (HR = 6.16, 95% CI: 2.12-17.93, = 0.001).
The CD8FoxP3PD-1 spatial proximity to tumor cells robustly predicts improved immunotherapy outcomes in advanced NSCLC.
为优化晚期非小细胞肺癌(NSCLC)的精准免疫治疗,全面表征肿瘤免疫微环境(TIME)对于疗效预测至关重要。
分析了46例接受PD-1/PD-L1抑制剂治疗的晚期NSCLC患者的治疗前肿瘤样本。通过针对泛细胞角蛋白(pan-CK)、CD163、CD8、叉头框蛋白P3(FoxP3)、PD-1和PD-L1的多重免疫组化(mIHC)评估了27个样本中TIME细胞亚群的亚区域丰度和空间接近度评分。评估了TIME特征、临床病理因素、治疗反应和预后之间的相关性。
在NSCLC组织中鉴定出CD8FoxP3细胞,主要表达PD-1/PD-L1。PD-L1肿瘤比例评分(TPS)亚组显示出显著的免疫细胞密度/接近度差异,但CD8FoxP3PD-1浸润与PD-L1 TPS无关。与无反应者相比,反应者具有更高的CD8FoxP3PD-1密度(P = 0.0497)和接近度评分(P = 0.0099)。CD8FoxP3PD-1的存在及其与肿瘤的接近度是良好预后的关键。在低PD-L1 TPS患者中,CD8FoxP3PD-1的丰度和接近度评分强烈预测反应(曲线下面积[AUC]:分别为0.79和0.75,而PD-L1 TPS的AUC = 0.58)。生存分析将CD8FoxP3PD-1细胞的存在和接近度评分与总生存期(OS)延长和无进展生存期(PFS)相关联。值得注意的是,CD8FoxP3PD-1细胞的低接近度评分是较短PFS的独立危险因素(风险比[HR] = 6.16,95%置信区间[CI]:2.12 - 17.93,P = 0.001)。
CD8FoxP3PD-1与肿瘤细胞的空间接近度有力地预测了晚期NSCLC免疫治疗的改善结果。