Pereira Mickaël, Droguerre Marine, Valdebenito Marco, Vidal Louis, Marcy Guillaume, Benkeder Sarah, Marchal Paul, Comte Jean-Christophe, Pascual Olivier, Zimmer Luc, Vidal Benjamin
Université Claude Bernard Lyon 1, Lyon Neuroscience Research Center, INSERM, CNRS, Lyon, France.
Theranexus, Lyon, France.
EBioMedicine. 2025 Jun;116:105777. doi: 10.1016/j.ebiom.2025.105777. Epub 2025 May 27.
Cerebral haemodynamics are crucial for brain homoeostasis and serve as a key proxy for brain activity. Although this process involves coordinated interaction between vessels, neurons, and glial cells, its dysregulation in neuroinflammation is not well understood.
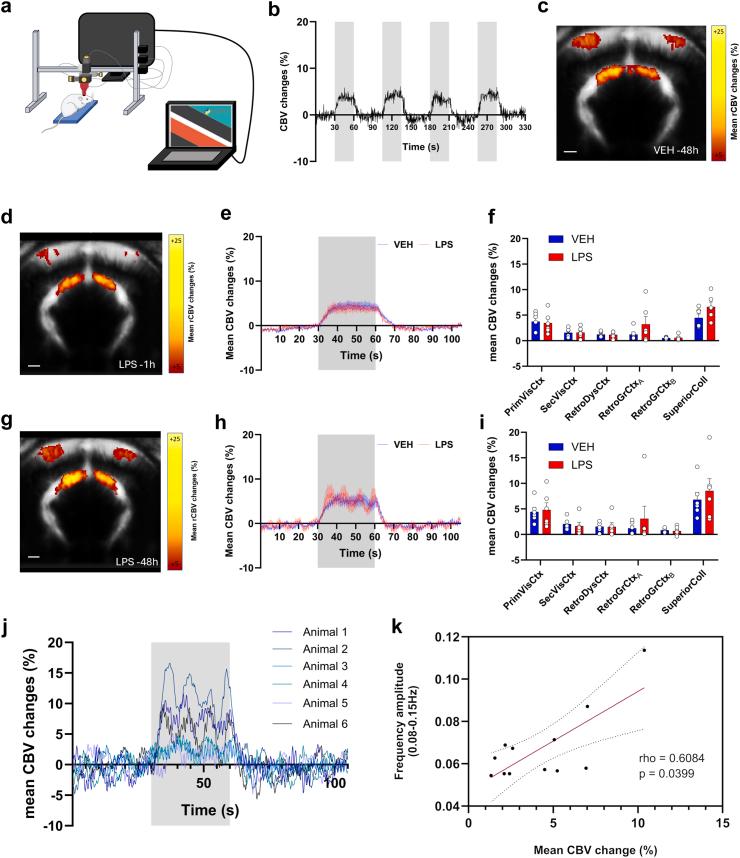
We used in vivo mesoscopic functional ultrasound imaging to monitor cerebral blood volume changes during neuroinflammation in male rats injected with lipopolysaccharide (LPS) in the visual cortex, under resting-state or visual stimulation, combined to advanced ex vivo techniques for glial cell reactivity analysis.
Cortical neuroinflammation induced large oscillatory haemodynamic travelling waves in the frequency band of vasomotion (∼0.1 Hz) in both anaesthetized and awake rats. Vasomotor waves travelled through large distances between adjacent penetrating vessels, spanning the entire cortex thickness, and even extending to subcortical areas. Moreover, vasomotion amplitude correlated with microglial morphology changes and was significantly reduced by astrocytic toxins, suggesting that both microglia and astrocytes are involved in the enhancement of vasomotion during neuroinflammation. Notably, functional connectivity was increased under this oscillatory state and functional hyperaemia was exacerbated.
These findings further reveal the spatiotemporal properties of cerebral vasomotion and suggest this is a major component of brain haemodynamics in pathological states. Moreover, reactive microglia and astrocytes are participating to increase vasomotion during neuroinflammation. For the field of functional neuroimaging, our results advocate for considering 0.1 Hz haemodynamic oscillations as an important complement to traditional measurements, particularly in neuroinflammatory conditions. Indeed, brain haemodynamics may provide insights not only into neuronal activity but also glial reactivity.
Supported by ANR ("LabCom-NI2D", "Labex Cortex") and Auvergne-Rhône-Alpes Region ("BI2D").
脑血流动力学对脑内环境稳定至关重要,是脑活动的关键指标。尽管这一过程涉及血管、神经元和胶质细胞之间的协同相互作用,但其在神经炎症中的失调机制尚不清楚。
我们采用体内介观功能超声成像技术,在静息状态或视觉刺激下,监测雄性大鼠视觉皮层注射脂多糖(LPS)后神经炎症期间的脑血容量变化,并结合先进的体外技术分析胶质细胞反应性。
皮层神经炎症在麻醉和清醒大鼠的血管运动频段(约0.1Hz)诱导出大的振荡血流动力学行波。血管运动波在相邻穿通血管之间远距离传播,跨越整个皮层厚度,甚至延伸至皮层下区域。此外,血管运动幅度与小胶质细胞形态变化相关,且被星形胶质细胞毒素显著降低,表明小胶质细胞和星形胶质细胞均参与神经炎症期间血管运动的增强。值得注意的是,在这种振荡状态下功能连接性增加,功能性充血加剧。
这些发现进一步揭示了脑血管运动的时空特性,并表明这是病理状态下脑血流动力学的主要组成部分。此外,反应性小胶质细胞和星形胶质细胞在神经炎症期间参与增加血管运动。对于功能神经成像领域,我们的结果主张将0.1Hz血流动力学振荡视为传统测量的重要补充,特别是在神经炎症状态下。事实上,脑血流动力学不仅可以提供有关神经元活动的见解,还可以提供有关胶质细胞反应性的见解。
由法国国家科研署(“LabCom-NI2D”,“Labex Cortex”)和奥弗涅-罗纳-阿尔卑斯大区(“BI2D”)资助。