• 文献检索
  • 文档翻译
  • 深度研究
  • 学术资讯
  • Suppr Zotero 插件Zotero 插件
  • 邀请有礼
  • 套餐&价格
  • 历史记录
应用&插件
Suppr Zotero 插件Zotero 插件浏览器插件Mac 客户端Windows 客户端微信小程序
定价
高级版会员购买积分包购买API积分包
服务
文献检索文档翻译深度研究API 文档MCP 服务
关于我们
关于 Suppr公司介绍联系我们用户协议隐私条款
关注我们

Suppr 超能文献

核心技术专利:CN118964589B侵权必究
粤ICP备2023148730 号-1Suppr @ 2026

文献检索

告别复杂PubMed语法,用中文像聊天一样搜索,搜遍4000万医学文献。AI智能推荐,让科研检索更轻松。

立即免费搜索

文件翻译

保留排版,准确专业,支持PDF/Word/PPT等文件格式,支持 12+语言互译。

免费翻译文档

深度研究

AI帮你快速写综述,25分钟生成高质量综述,智能提取关键信息,辅助科研写作。

立即免费体验

阿尔茨海默病小鼠模型脉络丛中的早期转录和细胞异常。

Early transcriptional and cellular abnormalities in choroid plexus of a mouse model of Alzheimer's disease.

作者信息

Yan Zhong-Jiang, Ye Maosen, Li Jiexi, Zhang Deng-Feng, Yao Yong-Gang

机构信息

State Key Laboratory of Genetic Evolution & Animal Models, Yunnan Key Laboratory of Animal Models and Human Disease Mechanisms, and KIZ-CUHK Joint Laboratory of Bioresources and Molecular Research in Common Diseases, Kunming Institute of Zoology, Chinese Academy of Sciences, Kunming, Yunnan, 650204, China.

Kunming College of Life Science, University of Chinese Academy of Sciences, Kunming, Yunnan, 650204, China.

出版信息

Mol Neurodegener. 2025 May 31;20(1):62. doi: 10.1186/s13024-025-00853-w.

DOI:10.1186/s13024-025-00853-w
PMID:40450296
原文链接:https://pmc.ncbi.nlm.nih.gov/articles/PMC12125878/
Abstract

BACKGROUND

Alzheimer's disease (AD) is a progressive neurodegenerative disorder characterized by the accumulation of amyloid-β plaques, tau hyperphosphorylation, and neuroinflammation. The choroid plexus (ChP), serving as the blood-cerebrospinal fluid-brain barrier, plays essential roles in immune response to stress and brain homeostasis. However, the cellular and molecular contributions of the ChP to AD progression remain inadequately understood.

METHODS

To elucidate the molecular abnormalities during the early stages of AD, we acquired single-cell transcription profiling of ChP from APP/PS1 mice with early-stage of Aβ pathology and litter-mate controls. The transcriptional alterations that occurred in each cell type were identified by differentially expressed genes, cell-cell communications and pseudotemporal trajectory analysis. The findings were subsequently validated by a series of in situ and in vitro assays.

RESULTS

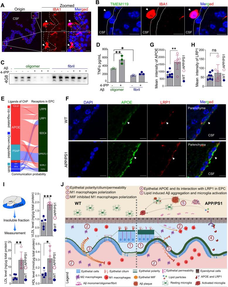
We constructed a comprehensive atlas of ChP at single-cell resolution and identified six major cell types and immune subclusters in male mice. The majority of dysregulated genes were found in the epithelial cells of APP/PS1 mice in comparison to wild-type (WT) mice, and most of these genes belonged to down-regulated module involved in mitochondrial respirasome assembly, cilium organization, and barrier integrity. The disruption of the epithelial barrier resulted in the downregulation of macrophage migration inhibitory factor (MIF) secretion in APP/PS1 mice, leading to macrophage activation and increased phagocytosis of Aβ. Concurrently, ligands (e.g., APOE) secreted by macrophages and other ChP cells facilitated the entry of lipids into ependymal cells, leading to lipid accumulation and the activation of microglia in the brain parenchyma in APP/PS1 mice compared to WT controls.

CONCLUSIONS

Taken together, these data profiled early transcriptional and cellular abnormalities of ChP within an AD mouse model, providing novel insights of cerebral vasculature into the pathobiology of AD.

摘要

背景

阿尔茨海默病(AD)是一种进行性神经退行性疾病,其特征为β淀粉样蛋白斑块的积累、tau蛋白过度磷酸化和神经炎症。脉络丛(ChP)作为血脑脊液屏障,在对应激的免疫反应和脑内环境稳定中发挥着重要作用。然而,脉络丛对AD进展的细胞和分子贡献仍未得到充分了解。

方法

为了阐明AD早期阶段的分子异常,我们获取了具有早期Aβ病理特征的APP/PS1小鼠及其同窝对照小鼠脉络丛的单细胞转录谱。通过差异表达基因、细胞间通讯和拟时间轨迹分析确定了每种细胞类型中发生的转录变化。随后通过一系列原位和体外试验对这些发现进行了验证。

结果

我们构建了雄性小鼠脉络丛的单细胞分辨率综合图谱,并确定了六种主要细胞类型和免疫亚群。与野生型(WT)小鼠相比,APP/PS1小鼠的上皮细胞中发现了大多数失调基因,其中大多数基因属于下调模块,参与线粒体呼吸体组装、纤毛组织和屏障完整性。上皮屏障的破坏导致APP/PS1小鼠中巨噬细胞迁移抑制因子(MIF)分泌下调,从而导致巨噬细胞活化和Aβ吞噬增加。同时,与WT对照相比,巨噬细胞和其他脉络丛细胞分泌的配体(如APOE)促进脂质进入室管膜细胞,导致脂质积累和APP/PS1小鼠脑实质中小胶质细胞的活化。

结论

综上所述,这些数据描绘了AD小鼠模型中脉络丛早期转录和细胞异常情况,为脑血管系统对AD病理生物学的研究提供了新的见解。

https://cdn.ncbi.nlm.nih.gov/pmc/blobs/a22f/12125878/4402e68533ce/13024_2025_853_Fig5_HTML.jpg
https://cdn.ncbi.nlm.nih.gov/pmc/blobs/a22f/12125878/0a5b9aca659a/13024_2025_853_Fig1_HTML.jpg
https://cdn.ncbi.nlm.nih.gov/pmc/blobs/a22f/12125878/d8edfab1b2cf/13024_2025_853_Fig2_HTML.jpg
https://cdn.ncbi.nlm.nih.gov/pmc/blobs/a22f/12125878/e45ea8d11263/13024_2025_853_Fig3_HTML.jpg
https://cdn.ncbi.nlm.nih.gov/pmc/blobs/a22f/12125878/bfd5f1f07b63/13024_2025_853_Fig4_HTML.jpg
https://cdn.ncbi.nlm.nih.gov/pmc/blobs/a22f/12125878/4402e68533ce/13024_2025_853_Fig5_HTML.jpg
https://cdn.ncbi.nlm.nih.gov/pmc/blobs/a22f/12125878/0a5b9aca659a/13024_2025_853_Fig1_HTML.jpg
https://cdn.ncbi.nlm.nih.gov/pmc/blobs/a22f/12125878/d8edfab1b2cf/13024_2025_853_Fig2_HTML.jpg
https://cdn.ncbi.nlm.nih.gov/pmc/blobs/a22f/12125878/e45ea8d11263/13024_2025_853_Fig3_HTML.jpg
https://cdn.ncbi.nlm.nih.gov/pmc/blobs/a22f/12125878/bfd5f1f07b63/13024_2025_853_Fig4_HTML.jpg
https://cdn.ncbi.nlm.nih.gov/pmc/blobs/a22f/12125878/4402e68533ce/13024_2025_853_Fig5_HTML.jpg

相似文献

1
Early transcriptional and cellular abnormalities in choroid plexus of a mouse model of Alzheimer's disease.阿尔茨海默病小鼠模型脉络丛中的早期转录和细胞异常。
Mol Neurodegener. 2025 May 31;20(1):62. doi: 10.1186/s13024-025-00853-w.
2
Involvement of the choroid plexus in Alzheimer's disease pathophysiology: findings from mouse and human proteomic studies.脉络丛在阿尔茨海默病病理生理学中的作用:来自小鼠和人类蛋白质组学研究的发现
Fluids Barriers CNS. 2024 Jul 18;21(1):58. doi: 10.1186/s12987-024-00555-3.
3
ABCA7 Deficiency Accelerates Amyloid-β Generation and Alzheimer's Neuronal Pathology.ABCA7基因缺陷加速β淀粉样蛋白生成及阿尔茨海默病的神经元病变。
J Neurosci. 2016 Mar 30;36(13):3848-59. doi: 10.1523/JNEUROSCI.3757-15.2016.
4
Microglia prevent beta-amyloid plaque formation in the early stage of an Alzheimer's disease mouse model with suppression of glymphatic clearance.小胶质细胞通过抑制神经胶质淋巴清除来防止阿尔茨海默病小鼠模型早期β-淀粉样斑块的形成。
Alzheimers Res Ther. 2020 Oct 2;12(1):125. doi: 10.1186/s13195-020-00688-1.
5
Circadian rhythmicity of amyloid-beta-related molecules is disrupted in the choroid plexus of a female Alzheimer's disease mouse model.阿尔茨海默病雌性小鼠模型脉络丛中与淀粉样蛋白-β相关的分子的昼夜节律性被打乱。
J Neurosci Res. 2023 Apr;101(4):524-540. doi: 10.1002/jnr.25164. Epub 2022 Dec 30.
6
Fibrillar Aβ triggers microglial proteome alterations and dysfunction in Alzheimer mouse models.纤维状 Aβ 在阿尔茨海默病小鼠模型中引发小胶质细胞蛋白质组改变和功能障碍。
Elife. 2020 Jun 8;9:e54083. doi: 10.7554/eLife.54083.
7
The choroid plexus transcriptome reveals changes in type I and II interferon responses in a mouse model of Alzheimer's disease.脉络丛转录组揭示了阿尔茨海默病小鼠模型中 I 型和 II 型干扰素反应的变化。
Brain Behav Immun. 2015 Oct;49:280-92. doi: 10.1016/j.bbi.2015.06.008. Epub 2015 Jun 16.
8
APP/PS1 mice overexpressing SREBP-2 exhibit combined Aβ accumulation and tau pathology underlying Alzheimer's disease.APP/PS1 小鼠过表达 SREBP-2 表现出阿尔茨海默病的 Aβ 积累和 tau 病理学的综合特征。
Hum Mol Genet. 2013 Sep 1;22(17):3460-76. doi: 10.1093/hmg/ddt201. Epub 2013 May 6.
9
The effect of focal brain injury on beta-amyloid plaque deposition, inflammation and synapses in the APP/PS1 mouse model of Alzheimer's disease.局灶性脑损伤对阿尔茨海默病APP/PS1小鼠模型中β-淀粉样蛋白斑块沉积、炎症和突触的影响。
Exp Neurol. 2015 May;267:219-29. doi: 10.1016/j.expneurol.2015.02.034. Epub 2015 Mar 4.
10
Multifocal Cerebral Microinfarcts Modulate Early Alzheimer's Disease Pathology in a Sex-Dependent Manner.多灶性脑微梗死以性别依赖的方式调节早期阿尔茨海默病病理。
Front Immunol. 2022 Jan 31;12:813536. doi: 10.3389/fimmu.2021.813536. eCollection 2021.

本文引用的文献

1
Macrophage-derived CTSS drives the age-dependent disruption of the blood-CSF barrier.巨噬细胞衍生的组织蛋白酶S驱动血脑脊髓液屏障的年龄依赖性破坏。
Neuron. 2025 Apr 2;113(7):1082-1097.e8. doi: 10.1016/j.neuron.2025.01.023. Epub 2025 Feb 26.
2
Animal models of Alzheimer's disease: Current strategies and new directions.阿尔茨海默病动物模型:当前策略与新方向。
Zool Res. 2024 Nov 18;45(6):1385-1407. doi: 10.24272/j.issn.2095-8137.2024.274.
3
The choroid plexus synergizes with immune cells during neuroinflammation.脉络丛在神经炎症中与免疫细胞协同作用。
Cell. 2024 Sep 5;187(18):4946-4963.e17. doi: 10.1016/j.cell.2024.07.002. Epub 2024 Jul 31.
4
Single-cell multiregion dissection of Alzheimer's disease.单细胞多区域剖析阿尔茨海默病。
Nature. 2024 Aug;632(8026):858-868. doi: 10.1038/s41586-024-07606-7. Epub 2024 Jul 24.
5
Revised criteria for diagnosis and staging of Alzheimer's disease: Alzheimer's Association Workgroup.修订的阿尔茨海默病诊断和分期标准:阿尔茨海默病协会工作组。
Alzheimers Dement. 2024 Aug;20(8):5143-5169. doi: 10.1002/alz.13859. Epub 2024 Jun 27.
6
Regulation of cell distancing in peri-plaque glial nets by Plexin-B1 affects glial activation and amyloid compaction in Alzheimer's disease.斑块周围神经胶质网中 Plexin-B1 对细胞间距的调节作用影响阿尔茨海默病中的神经胶质激活和淀粉样蛋白凝聚。
Nat Neurosci. 2024 Aug;27(8):1489-1504. doi: 10.1038/s41593-024-01664-w. Epub 2024 May 27.
7
GSNOR negatively regulates the NLRP3 inflammasome via S-nitrosation of MAPK14.GSNOR 通过对 MAPK14 的 S-亚硝基化负调控 NLRP3 炎症小体。
Cell Mol Immunol. 2024 Jun;21(6):561-574. doi: 10.1038/s41423-024-01155-9. Epub 2024 Apr 3.
8
Biomarker-based staging of Alzheimer disease: rationale and clinical applications.基于生物标志物的阿尔茨海默病分期:原理与临床应用。
Nat Rev Neurol. 2024 Apr;20(4):232-244. doi: 10.1038/s41582-024-00942-2. Epub 2024 Mar 1.
9
Immune Activation in Alzheimer Disease.阿尔茨海默病中的免疫激活
Annu Rev Immunol. 2024 Jun;42(1):585-613. doi: 10.1146/annurev-immunol-101921-035222. Epub 2024 Jun 14.
10
Is Alzheimer disease a disease?阿尔茨海默病是一种疾病吗?
Nat Rev Neurol. 2024 Apr;20(4):245-251. doi: 10.1038/s41582-024-00940-4. Epub 2024 Feb 29.