• 文献检索
  • 文档翻译
  • 深度研究
  • 学术资讯
  • Suppr Zotero 插件Zotero 插件
  • 邀请有礼
  • 套餐&价格
  • 历史记录
应用&插件
Suppr Zotero 插件Zotero 插件浏览器插件Mac 客户端Windows 客户端微信小程序
定价
高级版会员购买积分包购买API积分包
服务
文献检索文档翻译深度研究API 文档MCP 服务
关于我们
关于 Suppr公司介绍联系我们用户协议隐私条款
关注我们

Suppr 超能文献

核心技术专利:CN118964589B侵权必究
粤ICP备2023148730 号-1Suppr @ 2026

文献检索

告别复杂PubMed语法,用中文像聊天一样搜索,搜遍4000万医学文献。AI智能推荐,让科研检索更轻松。

立即免费搜索

文件翻译

保留排版,准确专业,支持PDF/Word/PPT等文件格式,支持 12+语言互译。

免费翻译文档

深度研究

AI帮你快速写综述,25分钟生成高质量综述,智能提取关键信息,辅助科研写作。

立即免费体验

结核分枝杆菌MazF毒素对16S rRNA反Shine-Dalgarno序列的靶向去除

Targeted removal of the 16S rRNA anti-Shine-Dalgarno sequence by a Mycobacterium tuberculosis MazF toxin.

作者信息

Sherrier Timothy W, Barth Valdir C, Schifano Jason M, Greendyk Julia R, Woychik Nancy A

机构信息

Department of Biochemistry and Molecular Biology, Rutgers University, Robert Wood Johnson Medical School, Piscataway, New Jersey, USA.

Department of Biochemistry and Molecular Biology, Rutgers University, Robert Wood Johnson Medical School, Piscataway, New Jersey, USA.

出版信息

J Biol Chem. 2025 Jul;301(7):110323. doi: 10.1016/j.jbc.2025.110323. Epub 2025 May 30.

DOI:10.1016/j.jbc.2025.110323
PMID:40451429
原文链接:https://pmc.ncbi.nlm.nih.gov/articles/PMC12274833/
Abstract

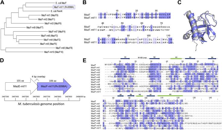
The genome of the bacterial pathogen that causes tuberculosis, Mycobacterium tuberculosis (Mtb), encodes an inexplicably high number of type II toxin-antitoxin (TA) systems. Because this ancient pathogen has evolved to resist clearance by antibiotics and the host immune system, its TA systems are thought to participate in the survival of these stresses. Of the ∼70 Mtb type II TA systems, 10 MazEF family members have been previously identified, yet the precise cellular target of only one of these MazF toxins is known. Here, we demonstrate that the Rv3098A gene encodes an 11th MazF paralog in Mtb (MazF-mt11, MazF11). As with all MazF toxins, MazF-mt11 acts as a single-strand, sequence-specific endoribonuclease. We first performed primer extension on the large single-stranded MS2 enterobacteriophage RNA substrate after incubation with recombinant MazF-mt11 to identify a single toxin cleavage site between C↓A. We then further pinpointed the boundaries of the MazF-mt11 cleavage consensus sequence as C↓ACCU using Escherichia coli MORE (Mapping by Overexpression of an RNase in E. coli) RNA-seq. Finally, we enlisted 5'-OH RNA-seq to reveal 16S rRNA in the 30S ribosomal subunit as the only MazF-mt11 RNA target in mycobacteria. In fact, the single cleavage site in C↓ACCU maps just before the anti-Shine-Dalgarno sequence at the 3' end of 16S rRNA. Targeted removal of the anti-Shine-Dalgarno sequence by MazF-mt11 leads to nearly complete inhibition of protein synthesis, consistent with its important role in directing ribosomes to translation start codons in leadered mRNAs. The accompanying growth arrest phenotype suggests that MazF-mt11 may participate in establishment of the nonreplicating persistent state in Mtb.

摘要

导致结核病的细菌病原体结核分枝杆菌(Mtb)的基因组编码了数量高得令人费解的II型毒素-抗毒素(TA)系统。由于这种古老的病原体已经进化到能够抵抗抗生素和宿主免疫系统的清除,其TA系统被认为参与了应对这些压力时的生存过程。在约70个Mtb II型TA系统中,之前已鉴定出10个MazEF家族成员,但这些MazF毒素中只有一种的精确细胞靶点是已知的。在这里,我们证明Rv3098A基因在Mtb中编码第11个MazF旁系同源物(MazF-mt11,MazF11)。与所有MazF毒素一样,MazF-mt11作为一种单链、序列特异性内切核糖核酸酶发挥作用。我们首先在与重组MazF-mt11孵育后的大型单链MS2噬菌体RNA底物上进行引物延伸,以确定C↓A之间的单个毒素切割位点。然后,我们使用大肠杆菌MORE(通过在大肠杆菌中过表达核糖核酸酶进行定位)RNA测序进一步精确确定了MazF-mt11切割共有序列的边界为C↓ACCU。最后,我们采用5'-OH RNA测序来揭示30S核糖体亚基中的16S rRNA是分枝杆菌中唯一的MazF-mt11 RNA靶点。事实上,C↓ACCU中的单个切割位点正好位于16S rRNA 3'端的反Shine-Dalgarno序列之前。MazF-mt11对反Shine-Dalgarno序列的靶向去除导致蛋白质合成几乎完全受到抑制,这与其在引导核糖体至含前导序列的mRNA中的翻译起始密码子方面的重要作用一致。伴随的生长停滞表型表明MazF-mt11可能参与了Mtb中非复制性持续状态的建立。

https://cdn.ncbi.nlm.nih.gov/pmc/blobs/f87b/12274833/dfab16694e07/gr6.jpg
https://cdn.ncbi.nlm.nih.gov/pmc/blobs/f87b/12274833/268ca05ab956/gr1.jpg
https://cdn.ncbi.nlm.nih.gov/pmc/blobs/f87b/12274833/c66e5056ed9d/gr2.jpg
https://cdn.ncbi.nlm.nih.gov/pmc/blobs/f87b/12274833/b061cab6e310/gr3.jpg
https://cdn.ncbi.nlm.nih.gov/pmc/blobs/f87b/12274833/66ebeb795974/gr4.jpg
https://cdn.ncbi.nlm.nih.gov/pmc/blobs/f87b/12274833/38314eaef802/gr5.jpg
https://cdn.ncbi.nlm.nih.gov/pmc/blobs/f87b/12274833/dfab16694e07/gr6.jpg
https://cdn.ncbi.nlm.nih.gov/pmc/blobs/f87b/12274833/268ca05ab956/gr1.jpg
https://cdn.ncbi.nlm.nih.gov/pmc/blobs/f87b/12274833/c66e5056ed9d/gr2.jpg
https://cdn.ncbi.nlm.nih.gov/pmc/blobs/f87b/12274833/b061cab6e310/gr3.jpg
https://cdn.ncbi.nlm.nih.gov/pmc/blobs/f87b/12274833/66ebeb795974/gr4.jpg
https://cdn.ncbi.nlm.nih.gov/pmc/blobs/f87b/12274833/38314eaef802/gr5.jpg
https://cdn.ncbi.nlm.nih.gov/pmc/blobs/f87b/12274833/dfab16694e07/gr6.jpg

相似文献

1
Targeted removal of the 16S rRNA anti-Shine-Dalgarno sequence by a Mycobacterium tuberculosis MazF toxin.结核分枝杆菌MazF毒素对16S rRNA反Shine-Dalgarno序列的靶向去除
J Biol Chem. 2025 Jul;301(7):110323. doi: 10.1016/j.jbc.2025.110323. Epub 2025 May 30.
2
Ser/Thr phosphorylation of type II RelK toxin by PknK destabilizes TA interaction and interferes with toxin neutralization.PknK对II型RelK毒素的丝氨酸/苏氨酸磷酸化作用会破坏毒素-抗毒素相互作用,并干扰毒素中和。
mBio. 2025 Jun 17:e0106825. doi: 10.1128/mbio.01068-25.
3
An RNA-seq method for defining endoribonuclease cleavage specificity identifies dual rRNA substrates for toxin MazF-mt3.一种用于定义核糖核酸内切酶切割特异性的RNA测序方法鉴定出毒素MazF-mt3的双重rRNA底物。
Nat Commun. 2014 Apr 8;5:3538. doi: 10.1038/ncomms4538.
4
Accurate target identification for Mycobacterium tuberculosis endoribonuclease toxins requires expression in their native host.准确识别分枝杆菌内切核糖核酸酶毒素的靶标需要在其天然宿主中表达。
Sci Rep. 2019 Apr 11;9(1):5949. doi: 10.1038/s41598-019-41548-9.
5
Diverse impacts of different rpoB mutations on the anti-tuberculosis efficacy of capreomycin.不同rpoB基因突变对卷曲霉素抗结核疗效的多样影响。
EBioMedicine. 2025 May 30;117:105776. doi: 10.1016/j.ebiom.2025.105776.
6
Mycobacterial toxin MazF-mt6 inhibits translation through cleavage of 23S rRNA at the ribosomal A site.分枝杆菌毒素 MazF-mt6 通过在核糖体 A 位切割 23S rRNA 来抑制翻译。
Proc Natl Acad Sci U S A. 2013 May 21;110(21):8501-6. doi: 10.1073/pnas.1222031110. Epub 2013 May 6.
7
Toxins MazF and MqsR cleave Escherichia coli rRNA precursors at multiple sites.毒素MazF和MqsR在多个位点切割大肠杆菌rRNA前体。
RNA Biol. 2017 Jan 2;14(1):124-135. doi: 10.1080/15476286.2016.1259784. Epub 2016 Nov 18.
8
Bioinformatic exploration reveals features of tenpIN family of type III toxin-antitoxin systems in bacteria and viruses.生物信息学探索揭示了细菌和病毒中III型毒素-抗毒素系统tenpIN家族的特征。
Sci Rep. 2025 Jul 22;15(1):26624. doi: 10.1038/s41598-025-04853-0.
9
tRNA is a new target for cleavage by a MazF toxin.转运RNA是马兹F毒素切割的新靶点。
Nucleic Acids Res. 2016 Feb 18;44(3):1256-70. doi: 10.1093/nar/gkv1370. Epub 2016 Jan 5.
10
Cloaked dagger: tRNA slicing by an unlikely culprit.暗藏的匕首:由一个意想不到的“罪魁祸首”进行的tRNA切割
RNA Biol. 2017 Jan 2;14(1):15-19. doi: 10.1080/15476286.2016.1255396. Epub 2016 Nov 14.

本文引用的文献

1
Insights from the 2024 WHO Global Tuberculosis Report - More Comprehensive Action, Innovation, and Investments required for achieving WHO End TB goals.《2024年世界卫生组织全球结核病报告》见解——实现世界卫生组织终止结核病目标需要更全面的行动、创新和投资。
Int J Infect Dis. 2025 Jan;150:107325. doi: 10.1016/j.ijid.2024.107325. Epub 2024 Dec 2.
2
Conformational change as a mechanism for toxin activation in bacterial toxin-antitoxin systems.构象变化作为细菌毒素-抗毒素系统中毒素激活的一种机制。
J Virol. 2024 Nov 19;98(11):e0151324. doi: 10.1128/jvi.01513-24. Epub 2024 Oct 24.
3
Rethinking the burden of latent tuberculosis to reprioritize research.
重新审视潜伏性结核病的负担以重新确定研究重点。
Nat Microbiol. 2024 May;9(5):1157-1158. doi: 10.1038/s41564-024-01683-0.
4
The EMBL-EBI Job Dispatcher sequence analysis tools framework in 2024.2024 年 EMBL-EBI 作业调度程序序列分析工具框架
Nucleic Acids Res. 2024 Jul 5;52(W1):W521-W525. doi: 10.1093/nar/gkae241.
5
Mycobacterial RNase E cleaves with a distinct sequence preference and controls the degradation rates of most Mycolicibacterium smegmatis mRNAs.分枝杆菌核糖核酸内切酶以独特的序列偏好进行切割,并控制大多数耻垢分枝杆菌 mRNA 的降解速率。
J Biol Chem. 2023 Nov;299(11):105312. doi: 10.1016/j.jbc.2023.105312. Epub 2023 Oct 5.
6
Functional and Biochemical Characterization of the MazEF6 Toxin-Antitoxin System of Mycobacterium tuberculosis.结核分枝杆菌 MazEF6 毒素-抗毒素系统的功能和生化特性。
J Bacteriol. 2022 Apr 19;204(4):e0005822. doi: 10.1128/jb.00058-22. Epub 2022 Mar 31.
7
VapC4 toxin engages small ORFs to initiate an integrated oxidative and copper stress response.VapC4 毒素通过结合小 ORFs 来启动综合氧化和铜应激反应。
Proc Natl Acad Sci U S A. 2021 Aug 10;118(32). doi: 10.1073/pnas.2022136118.
8
MEGA11: Molecular Evolutionary Genetics Analysis Version 11.MEGA11:分子进化遗传学分析版本 11。
Mol Biol Evol. 2021 Jun 25;38(7):3022-3027. doi: 10.1093/molbev/msab120.
9
A snapshot of translation in Mycobacterium tuberculosis during exponential growth and nutrient starvation revealed by ribosome profiling.核糖体图谱分析揭示分枝杆菌在指数生长期和营养饥饿期的翻译快照。
Cell Rep. 2021 Feb 2;34(5):108695. doi: 10.1016/j.celrep.2021.108695.
10
The diversity of Shine-Dalgarno sequences sheds light on the evolution of translation initiation.Shine-Dalgarno 序列的多样性揭示了翻译起始的进化。
RNA Biol. 2021 Nov;18(11):1489-1500. doi: 10.1080/15476286.2020.1861406. Epub 2020 Dec 21.