Suppr超能文献

质子分泌细胞作为脂多糖诱导的附睾炎中炎症和精子功能障碍的驱动因素。

Proton-Secreting Cells as Drivers of Inflammation and Sperm Dysfunction in LPS-Induced Epididymitis.

作者信息

Da Silva A A S, Barrachina F, Avenatti M C, Elizagaray M L, Bastepe I, Sasso-Cerri E, Battistone M A

机构信息

Program in Membrane Biology, Nephrology Division, Department of Medicine, Massachusetts General Hospital and Harvard Medical School, Boston, MA 02129, USA.

Department of Morphology and Genetics, Federal University of São Paulo, São Paulo, 04039-001, Brazil.

出版信息

Function (Oxf). 2025 May 19;6(3). doi: 10.1093/function/zqaf023.

Abstract

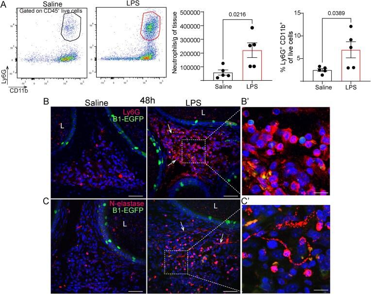
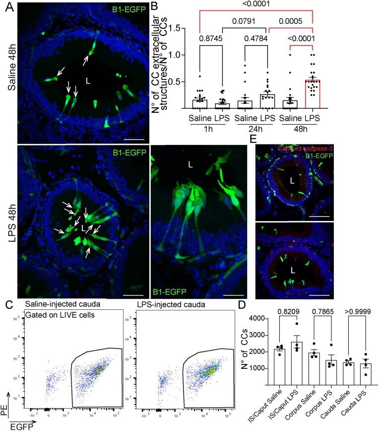
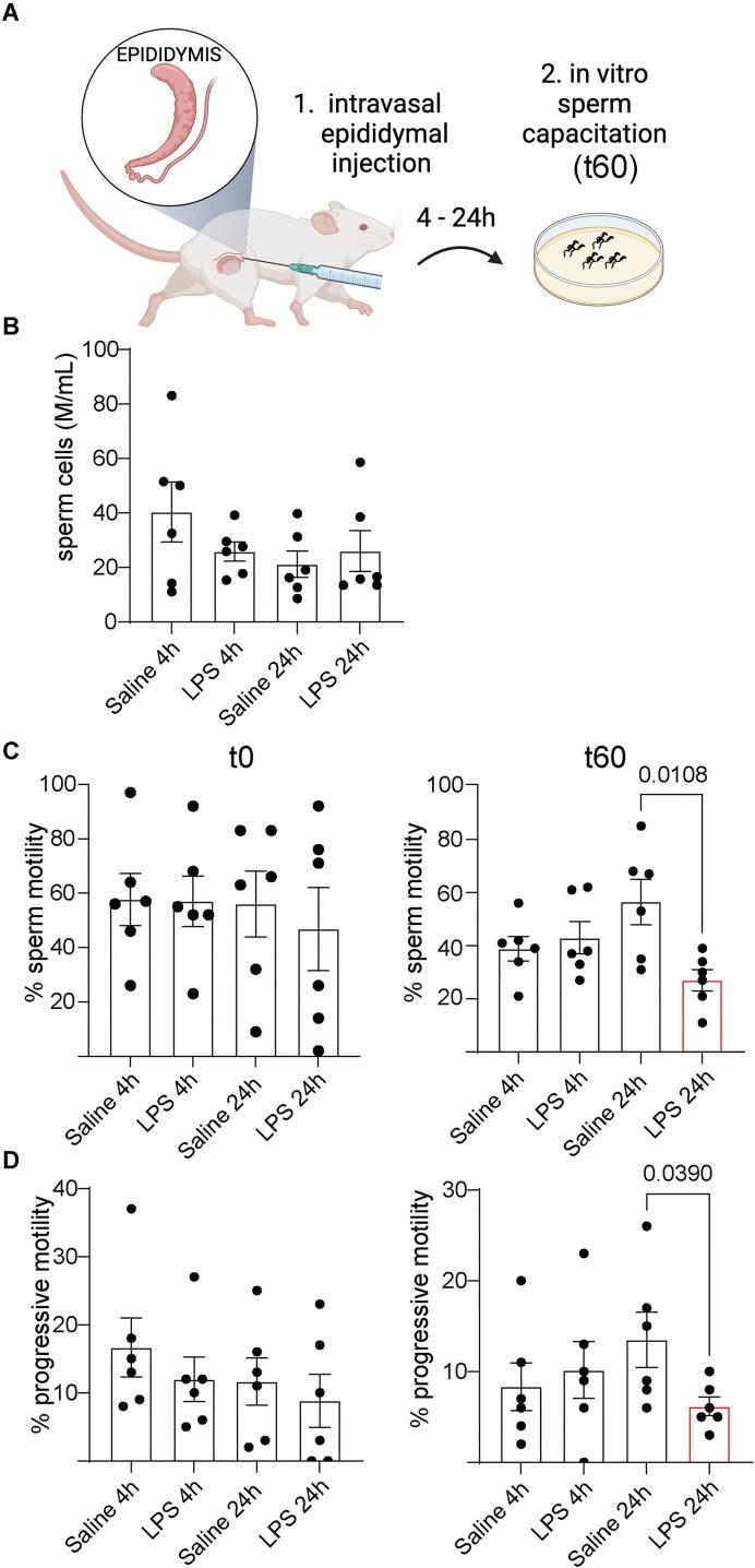
Proton-secreting cells in various organs, such as the kidney and epididymis, regulate pH balance, maintain cellular homeostasis, and support key physiological processes. More recently, these specialized cells have emerged as key contributors to mucosal immunity, orchestrating immune activation. Epididymitis is an inflammatory condition that significantly impacts male fertility, often due to a lack of diagnosis and treatment. This study investigates the role of region-specific epididymal proton-secreting clear cells (CCs) in shaping immune responses during LPS-induced epididymitis in mice. We found that in response to lipopolysaccharide (LPS), CCs rapidly shifted to a proinflammatory phenotype, marked by the upregulation of cytokines and chemokines, alongside the downregulation of genes involved in sperm maturation. Morphological changes in CCs, including increased apical blebs and altered shape across different epididymal segments, suggest their active role in immune responses. Moreover, mononuclear phagocytes reduced their luminal-reaching projections in the proximal epididymis after the LPS challenge. This bacterial antigen triggered dendritic cell migration and neutrophil infiltration in the distal epididymis. These immune landscape alterations contributed to epithelial damage and impaired sperm maturation, as evidenced by decreased sperm motility following LPS intravasal-epididymal injection. Our findings indicate that proton-secreting cells are immune gatekeepers in the epididymis, initiating immune responses and disrupting sperm maturation. This research enhances the understanding of epithelial immunoregulation and will help to develop novel diagnostic and therapeutic strategies for epididymitis and male infertility. Furthermore, insights into CC-mediated immune responses could inform the development of new approaches for male contraception.

摘要

肾脏和附睾等各种器官中的质子分泌细胞调节pH平衡,维持细胞内环境稳定,并支持关键的生理过程。最近,这些特殊细胞已成为粘膜免疫的关键贡献者,协调免疫激活。附睾炎是一种炎症性疾病,通常由于缺乏诊断和治疗而严重影响男性生育能力。本研究调查了区域特异性附睾质子分泌透明细胞(CCs)在小鼠脂多糖诱导的附睾炎期间塑造免疫反应中的作用。我们发现,响应脂多糖(LPS),CCs迅速转变为促炎表型,其特征是细胞因子和趋化因子上调,同时参与精子成熟的基因下调。CCs的形态变化,包括顶端小泡增加和不同附睾节段形状改变,表明它们在免疫反应中发挥积极作用。此外,单核吞噬细胞在LPS刺激后减少了其在附睾近端的管腔延伸投射。这种细菌抗原触发了树突状细胞迁移和中性粒细胞浸润到附睾远端。这些免疫景观改变导致上皮损伤和精子成熟受损,LPS经输精管-附睾注射后精子活力下降证明了这一点。我们的研究结果表明,质子分泌细胞是附睾中的免疫守门人,启动免疫反应并破坏精子成熟。这项研究增进了对上皮免疫调节的理解,并将有助于开发针对附睾炎和男性不育的新型诊断和治疗策略。此外,对CC介导的免疫反应的深入了解可为男性避孕新方法的开发提供信息。

https://cdn.ncbi.nlm.nih.gov/pmc/blobs/e346/12203219/e354c3d712ce/zqaf023gra.jpg

相似文献

本文引用的文献

6
The role of CXCL family members in different diseases.CXCL家族成员在不同疾病中的作用。
Cell Death Discov. 2023 Jul 1;9(1):212. doi: 10.1038/s41420-023-01524-9.

文献AI研究员

20分钟写一篇综述,助力文献阅读效率提升50倍。

立即体验

用中文搜PubMed

大模型驱动的PubMed中文搜索引擎

马上搜索

文档翻译

学术文献翻译模型,支持多种主流文档格式。

立即体验