• 文献检索
  • 文档翻译
  • 深度研究
  • 学术资讯
  • Suppr Zotero 插件Zotero 插件
  • 邀请有礼
  • 套餐&价格
  • 历史记录
应用&插件
Suppr Zotero 插件Zotero 插件浏览器插件Mac 客户端Windows 客户端微信小程序
定价
高级版会员购买积分包购买API积分包
服务
文献检索文档翻译深度研究API 文档MCP 服务
关于我们
关于 Suppr公司介绍联系我们用户协议隐私条款
关注我们

Suppr 超能文献

核心技术专利:CN118964589B侵权必究
粤ICP备2023148730 号-1Suppr @ 2026

文献检索

告别复杂PubMed语法,用中文像聊天一样搜索,搜遍4000万医学文献。AI智能推荐,让科研检索更轻松。

立即免费搜索

文件翻译

保留排版,准确专业,支持PDF/Word/PPT等文件格式,支持 12+语言互译。

免费翻译文档

深度研究

AI帮你快速写综述,25分钟生成高质量综述,智能提取关键信息,辅助科研写作。

立即免费体验

抑制病毒诱导的TFEB蛋白酶体降解作为冠状病毒感染以宿主为中心的治疗方法。

Inhibition of virally induced TFEB proteasomal degradation as a host-centric therapeutic approach for coronaviral infection.

作者信息

Lear Travis B, Larsen Mads B, Lin Bo, Treat Benjamin R, Cao Qing, Boudreau Áine N, Lockwood Karina C, Alfaras Irene, Kennerdell Jason R, Salminen Laura, Camarco Daniel P, Tong Yao, Ma Jing, Liu Jie, Tan Jay X, Tuncer Ferhan, Villandre John J, Hertzel Lucas, Myerburg Michael M, Chen Yanwen, St Croix Claudette, Sekine Yusuke, Evankovich John W, Barratt-Boyes Simon M, Finkel Toren, Chen Bill B, Liu Yuan

机构信息

Aging Institute, University of Pittsburgh/UPMC, Pittsburgh, PA 15219, USA.

Vascular Medicine Institute, University of Pittsburgh, Pittsburgh, PA 15213, USA.

出版信息

Sci Adv. 2025 Jun 6;11(23):eadv4033. doi: 10.1126/sciadv.adv4033. Epub 2025 Jun 4.

DOI:10.1126/sciadv.adv4033
PMID:40465712
原文链接:https://pmc.ncbi.nlm.nih.gov/articles/PMC12136031/
Abstract

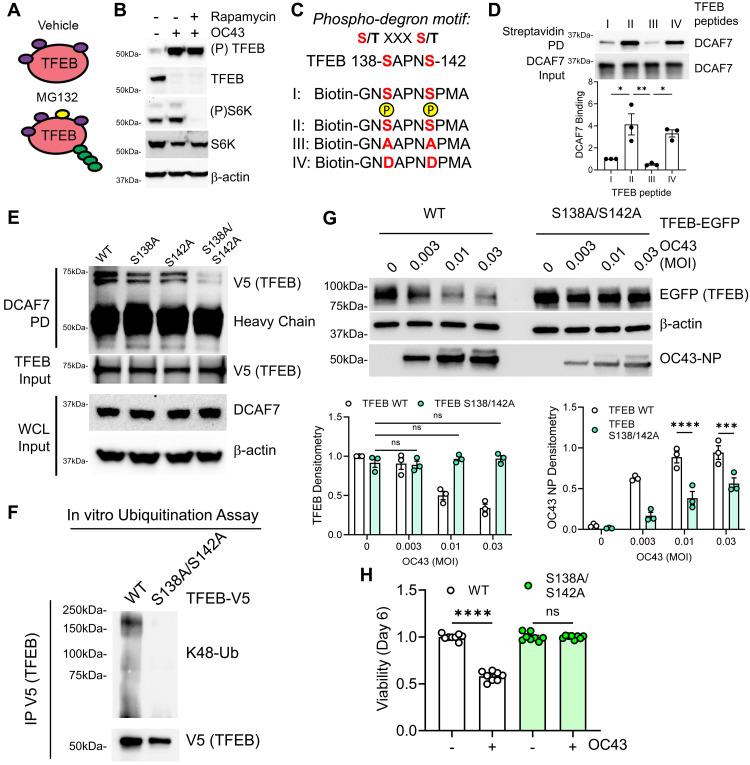
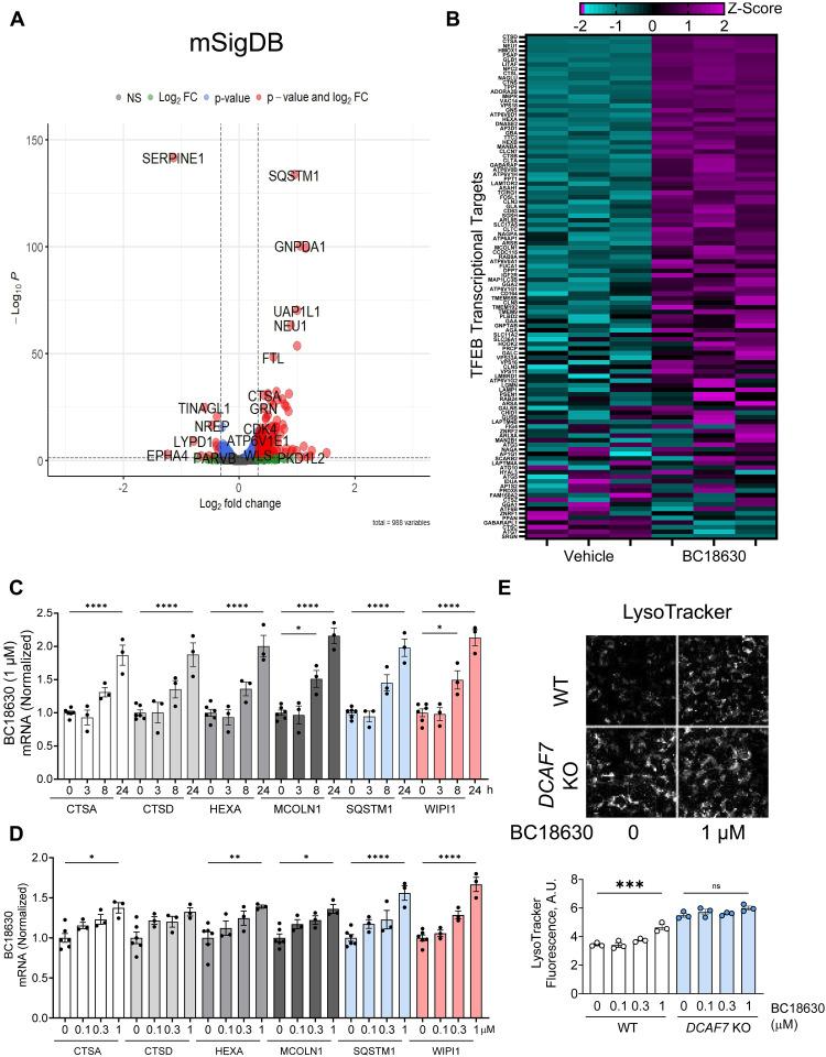
The endolysosomal pathway plays an evolutionarily conserved role in pathogen clearance, and viruses have evolved complex mechanisms to evade this host defense system. Here, we describe a previously unidentified aspect of coronaviral infection, whereby the master transcriptional activator of lysosomal homeostasis-TFEB-is targeted for proteasomal-mediated degradation upon viral infection. Through mass spectrometry analysis and an unbiased small interfering RNA screen, we identify that TFEB protein stability is coordinately regulated by the E3 ubiquitin ligase subunit DCAF7 and the PAK2 kinase. We derive a series of novel small molecules that interfere with the DCAF7-TFEB interaction. These agents inhibit virus-induced TFEB degradation and demonstrate broad antiviral activities including attenuating severe acute respiratory syndrome coronavirus 2 infection in two animal models. Together, these results delineate a virally triggered pathway that impairs lysosomal homeostasis in the host. Small molecule E3 ubiquitin ligase DCAF7 inhibitors that restore lysosomal function represent a novel class of host-directed, antiviral therapies useful for current and potentially future coronaviral variants.

摘要

内溶酶体途径在病原体清除中发挥着进化上保守的作用,而病毒已经进化出复杂的机制来逃避这种宿主防御系统。在这里,我们描述了冠状病毒感染一个以前未被识别的方面,即溶酶体稳态的主要转录激活因子——转录因子EB(TFEB)——在病毒感染时会被蛋白酶体介导降解。通过质谱分析和无偏向性的小干扰RNA筛选,我们确定TFEB蛋白稳定性由E3泛素连接酶亚基DCAF7和PAK2激酶协同调节。我们获得了一系列干扰DCAF7-TFEB相互作用的新型小分子。这些药物抑制病毒诱导的TFEB降解,并表现出广泛的抗病毒活性,包括在两种动物模型中减轻严重急性呼吸综合征冠状病毒2感染。总之,这些结果描绘了一条病毒触发的途径,该途径损害宿主中的溶酶体稳态。恢复溶酶体功能的小分子E3泛素连接酶DCAF7抑制剂代表了一类新型的宿主导向抗病毒疗法,对当前和未来可能出现的冠状病毒变体均有用。

https://cdn.ncbi.nlm.nih.gov/pmc/blobs/d156/12136031/0e78a119a559/sciadv.adv4033-f8.jpg
https://cdn.ncbi.nlm.nih.gov/pmc/blobs/d156/12136031/63870cc1fbab/sciadv.adv4033-f1.jpg
https://cdn.ncbi.nlm.nih.gov/pmc/blobs/d156/12136031/c68a1b77021d/sciadv.adv4033-f2.jpg
https://cdn.ncbi.nlm.nih.gov/pmc/blobs/d156/12136031/fe98774ea094/sciadv.adv4033-f3.jpg
https://cdn.ncbi.nlm.nih.gov/pmc/blobs/d156/12136031/bd74adee2f86/sciadv.adv4033-f4.jpg
https://cdn.ncbi.nlm.nih.gov/pmc/blobs/d156/12136031/d5b8ed8687bf/sciadv.adv4033-f5.jpg
https://cdn.ncbi.nlm.nih.gov/pmc/blobs/d156/12136031/32c12cb88750/sciadv.adv4033-f6.jpg
https://cdn.ncbi.nlm.nih.gov/pmc/blobs/d156/12136031/9a5a7330df22/sciadv.adv4033-f7.jpg
https://cdn.ncbi.nlm.nih.gov/pmc/blobs/d156/12136031/0e78a119a559/sciadv.adv4033-f8.jpg
https://cdn.ncbi.nlm.nih.gov/pmc/blobs/d156/12136031/63870cc1fbab/sciadv.adv4033-f1.jpg
https://cdn.ncbi.nlm.nih.gov/pmc/blobs/d156/12136031/c68a1b77021d/sciadv.adv4033-f2.jpg
https://cdn.ncbi.nlm.nih.gov/pmc/blobs/d156/12136031/fe98774ea094/sciadv.adv4033-f3.jpg
https://cdn.ncbi.nlm.nih.gov/pmc/blobs/d156/12136031/bd74adee2f86/sciadv.adv4033-f4.jpg
https://cdn.ncbi.nlm.nih.gov/pmc/blobs/d156/12136031/d5b8ed8687bf/sciadv.adv4033-f5.jpg
https://cdn.ncbi.nlm.nih.gov/pmc/blobs/d156/12136031/32c12cb88750/sciadv.adv4033-f6.jpg
https://cdn.ncbi.nlm.nih.gov/pmc/blobs/d156/12136031/9a5a7330df22/sciadv.adv4033-f7.jpg
https://cdn.ncbi.nlm.nih.gov/pmc/blobs/d156/12136031/0e78a119a559/sciadv.adv4033-f8.jpg

相似文献

1
Inhibition of virally induced TFEB proteasomal degradation as a host-centric therapeutic approach for coronaviral infection.抑制病毒诱导的TFEB蛋白酶体降解作为冠状病毒感染以宿主为中心的治疗方法。
Sci Adv. 2025 Jun 6;11(23):eadv4033. doi: 10.1126/sciadv.adv4033. Epub 2025 Jun 4.
2
Modulation of lysosomal function as a therapeutic approach for coronaviral infections.调节溶酶体功能作为冠状病毒感染的一种治疗方法。
Res Sq. 2021 Apr 23:rs.3.rs-419305. doi: 10.21203/rs.3.rs-419305/v1.
3
SMURF1 mediates damaged lysosomal homeostasis by ubiquitinating PPP3CB to promote the activation of TFEB.SMURF1通过泛素化PPP3CB来介导受损的溶酶体稳态,以促进TFEB的激活。
Autophagy. 2025 Mar;21(3):530-547. doi: 10.1080/15548627.2024.2407709. Epub 2024 Oct 14.
4
Cullin 3-mediated ubiquitination restricts enterovirus D68 replication and is counteracted by viral protease 3C.Cullin 3介导的泛素化作用限制肠道病毒D68的复制,并被病毒蛋白酶3C所抵消。
J Virol. 2025 Jun 17;99(6):e0035425. doi: 10.1128/jvi.00354-25. Epub 2025 May 21.
5
Equine lentivirus Gag protein degrades mitochondrial antiviral signaling protein via the E3 ubiquitin ligase Smurf1.马慢病毒Gag蛋白通过E3泛素连接酶Smurf1降解线粒体抗病毒信号蛋白。
J Virol. 2025 Jan 31;99(1):e0169124. doi: 10.1128/jvi.01691-24. Epub 2024 Dec 12.
6
Direct pharmacological AMPK activation inhibits mucosal SARS-CoV-2 infection by reducing lipid metabolism, restoring autophagy flux and the type I IFN response.直接的药理学AMPK激活通过减少脂质代谢、恢复自噬通量和I型干扰素反应来抑制粘膜严重急性呼吸综合征冠状病毒2感染。
J Virol. 2025 Jun 12:e0039425. doi: 10.1128/jvi.00394-25.
7
Arsenic trioxide could promote SARS-CoV-2 NSP12 protein degradation.三氧化二砷可促进新型冠状病毒NSP12蛋白降解。
J Gen Virol. 2025 Jul;106(7). doi: 10.1099/jgv.0.002121.
8
MARCH6 suppresses Tembusu virus replication by targeting viral NS5 protein for TOLLIP-mediated selective autophagic degradation.MARCH6通过将病毒NS5蛋白靶向TOLLIP介导的选择性自噬降解来抑制坦布苏病毒复制。
J Virol. 2025 Jul 22;99(7):e0073525. doi: 10.1128/jvi.00735-25. Epub 2025 Jun 13.
9
Transcription Factor EB Overexpression through Glial Fibrillary Acidic Protein Promoter Disrupts Neuronal Lamination by Dysregulating Neurogenesis during Embryonic Development.通过胶质纤维酸性蛋白启动子过表达转录因子EB会在胚胎发育过程中通过失调神经发生来破坏神经元分层。
Dev Neurosci. 2025;47(1):40-54. doi: 10.1159/000538656. Epub 2024 Apr 18.
10
ISGylation and E3 ubiquitin ligases: an Atlantic salmon genetic perspective.ISGylation与E3泛素连接酶:从大西洋鲑鱼遗传学角度分析
Front Immunol. 2025 Jun 24;16:1554680. doi: 10.3389/fimmu.2025.1554680. eCollection 2025.

本文引用的文献

1
SARS-CoV-2 evolution from the BA.2.86 to JN.1 variants: unexpected consequences.SARS-CoV-2 从 BA.2.86 到 JN.1 变种的进化:意想不到的后果。
Trends Immunol. 2024 Feb;45(2):81-84. doi: 10.1016/j.it.2024.01.003. Epub 2024 Jan 31.
2
The post-translational regulation of transcription factor EB (TFEB) in health and disease.转录因子 EB(TFEB)在健康和疾病中的翻译后调控。
EMBO Rep. 2023 Nov 6;24(11):e57574. doi: 10.15252/embr.202357574. Epub 2023 Sep 20.
3
Naturally Occurring Mutations of SARS-CoV-2 Main Protease Confer Drug Resistance to Nirmatrelvir.
严重急性呼吸综合征冠状病毒2型主要蛋白酶的自然发生突变赋予对奈玛特韦的耐药性。
ACS Cent Sci. 2023 Jul 24;9(8):1658-1669. doi: 10.1021/acscentsci.3c00538. eCollection 2023 Aug 23.
4
Accelerating antiviral drug discovery: lessons from COVID-19.加速抗病毒药物研发:COVID-19 的经验教训。
Nat Rev Drug Discov. 2023 Jul;22(7):585-603. doi: 10.1038/s41573-023-00692-8. Epub 2023 May 12.
5
The evolution of SARS-CoV-2.严重急性呼吸综合征冠状病毒2的进化
Nat Rev Microbiol. 2023 Jun;21(6):361-379. doi: 10.1038/s41579-023-00878-2. Epub 2023 Apr 5.
6
Beta-coronaviruses exploit cellular stress responses by modulating TFEB and TFE3 activity.β冠状病毒通过调节转录因子EB(TFEB)和转录因子E3(TFE3)的活性来利用细胞应激反应。
iScience. 2023 Mar 17;26(3):106169. doi: 10.1016/j.isci.2023.106169. Epub 2023 Feb 9.
7
A central role for regulated protein stability in the control of TFE3 and MITF by nutrients.调控蛋白稳定性在营养物质控制 TFE3 和 MITF 中的核心作用。
Mol Cell. 2023 Jan 5;83(1):57-73.e9. doi: 10.1016/j.molcel.2022.12.013.
8
TFEB acetylation promotes lysosome biogenesis and ameliorates Alzheimer's disease-relevant phenotypes in mice.TFEB 乙酰化促进溶酶体生物发生,并改善小鼠的阿尔茨海默病相关表型。
J Biol Chem. 2022 Dec;298(12):102649. doi: 10.1016/j.jbc.2022.102649. Epub 2022 Oct 27.
9
Potent and broad neutralization of SARS-CoV-2 variants of concern (VOCs) including omicron sub-lineages BA.1 and BA.2 by biparatopic human VH domains.双特异性人VH结构域对包括奥密克戎亚谱系BA.1和BA.2在内的严重急性呼吸综合征冠状病毒2(SARS-CoV-2)变异株(VOCs)具有强效且广泛的中和作用。
iScience. 2022 Aug 19;25(8):104798. doi: 10.1016/j.isci.2022.104798. Epub 2022 Jul 20.
10
The Evolution and Biology of SARS-CoV-2 Variants.严重急性呼吸综合征冠状病毒2(SARS-CoV-2)变体的进化与生物学
Cold Spring Harb Perspect Med. 2022 May 27;12(5):a041390. doi: 10.1101/cshperspect.a041390.