Contreras Pablo S, Tapia Pablo J, Jeong Eutteum, Ghosh Sourish, Altan-Bonnet Nihal, Puertollano Rosa
Cell and Developmental Biology Center, National Heart, Lung, and Blood Institute, National Institutes of Health, Bethesda, MD, USA.
iScience. 2023 Mar 17;26(3):106169. doi: 10.1016/j.isci.2023.106169. Epub 2023 Feb 9.
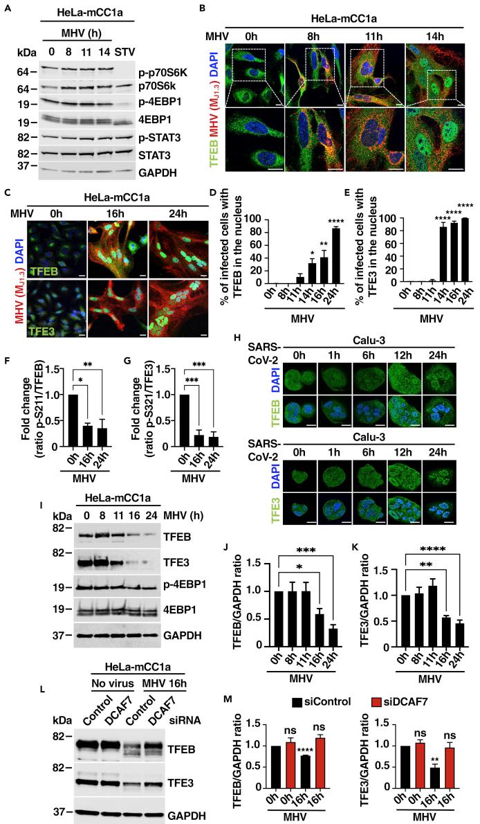
Beta-coronaviruses have emerged as a severe threat to global health. Undercovering the interplay between host and beta-coronaviruses is essential for understanding disease pathogenesis and developing efficient treatments. Here we report that the transcription factors TFEB and TFE3 translocate from the cytosol to the nucleus in response to beta-coronavirus infection by a mechanism that requires activation of calcineurin phosphatase. In the nucleus, TFEB and TFE3 bind to the promoter of multiple lysosomal and immune genes. Accordingly, MHV-induced upregulation of immune regulators is significantly decreased in TFEB/TFE3-depleted cells. Conversely, over-expression of either TFEB or TFE3 is sufficient to increase expression of several cytokines and chemokines. The reduced immune response observed in the absence of TFEB and TFE3 results in increased cellular survival of infected cells but also in reduced lysosomal exocytosis and decreased viral infectivity. These results suggest a central role of TFEB and TFE3 in cellular response to beta-coronavirus infection.
β冠状病毒已成为对全球健康的严重威胁。揭示宿主与β冠状病毒之间的相互作用对于理解疾病发病机制和开发有效治疗方法至关重要。在此,我们报告转录因子TFEB和TFE3通过一种需要激活钙调神经磷酸酶的机制,响应β冠状病毒感染而从细胞质转运至细胞核。在细胞核中,TFEB和TFE3与多个溶酶体和免疫基因的启动子结合。因此,在TFEB/TFE3缺失的细胞中,MHV诱导的免疫调节因子上调显著降低。相反,TFEB或TFE3的过表达足以增加几种细胞因子和趋化因子的表达。在缺乏TFEB和TFE3的情况下观察到的免疫反应降低导致受感染细胞的细胞存活率增加,但也导致溶酶体胞吐作用减少和病毒感染性降低。这些结果表明TFEB和TFE3在细胞对β冠状病毒感染的反应中起核心作用。