Suppr超能文献

利用重症监护病房生命体征轨迹开发和验证急性胰腺炎患者的动态临床亚表型:一项多国队列研究

Development and validation of dynamic clinical subphenotypes in acute pancreatitis patients using vital sign trajectories in intensive care units: a multinational cohort study.

作者信息

Wang Zichen, Wang Wen, Xu Jiayue, He Qiao, Sun Che, Xie Shuangyi, Zou Kang, Xia Qing, Sun Xin

机构信息

Institute of Integrated Traditional Chinese and Western Medicine, Chinese Evidence-based Medicine Center and Cochrane China, West China Hospital, Sichuan University, Chengdu, Sichuan, China.

NMPA Key Laboratory for Real World Data Research and Evaluation in Hainan, Chengdu, 610041, China.

出版信息

Signal Transduct Target Ther. 2025 Jun 4;10(1):180. doi: 10.1038/s41392-025-02261-4.

Abstract

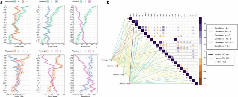
Acute pancreatitis (AP) is a heterogeneous inflammatory condition. Although emerging therapeutic strategies targeting pathways such as calcium signaling, TNF-α, the NLRP3 inflammasome, and HMGB1 have shown promise, their efficacy may be limited by the underlying biological heterogeneity of the disease. In this multinational retrospective cohort study across three large ICU databases (ICU-HAI, MIMIC-IV, and eICU-CRD), we used group-based trajectory modeling of early vital signs to identify four distinct AP subphenotypes: hyperinflammatory, hypertensive, hypotensive, and hypoinflammatory. These subtypes differed markedly in 30-day mortality, inflammatory burden, and hemodynamic stability. Compared to the hypertensive phenotype, hyperinflammatory and hypotensive patients had significantly higher 30-day mortality risks (HR = 3.38 and HR = 1.87, respectively), while the hypoinflammatory phenotype carried no excess risk. Fluid resuscitation responses were phenotype-specific: hyperinflammatory patients benefited from higher fluid volumes, whereas hypoinflammatory patients were at risk of fluid overload. Notably, distinct subphenotypes displayed unique responses to fluid intake over the first two ICU days. For hyperinflammatory phenotype, the algorithm-estimated lowest-risk fluid range was 4100-4300 mL on day 1 and 3400-3600 mL on day 2; for phenotype hypoinflammatory phenotype, the optimal ranges were 2800-3800 mL and 1400-2600 mL, respectively. Early use of lactated Ringer's solution, which inhibited NLRP3, was associated with reduced mortality in hypotensive phenotype. These findings underscore the clinical relevance of early physiological trajectories and support precision fluid resuscitation based on subtype. This study establishes the largest early-trajectory-based classification of AP to date, offering new insights into immune and vascular mechanisms that drive heterogeneity and therapeutic responsiveness.

摘要

急性胰腺炎(AP)是一种异质性炎症性疾病。尽管针对钙信号传导、肿瘤坏死因子-α(TNF-α)、NLRP3炎性小体和高迁移率族蛋白B1(HMGB1)等通路的新兴治疗策略已显示出前景,但其疗效可能会受到该疾病潜在生物学异质性的限制。在这项跨越三个大型重症监护病房数据库(ICU-HAI、MIMIC-IV和eICU-CRD)的跨国回顾性队列研究中,我们使用早期生命体征的基于组的轨迹模型来识别四种不同的AP亚表型:高炎症型、高血压型、低血压型和低炎症型。这些亚型在30天死亡率、炎症负担和血流动力学稳定性方面存在显著差异。与高血压表型相比,高炎症型和低血压型患者的30天死亡风险显著更高(分别为HR = 3.38和HR = 1.87),而低炎症型表型则没有额外风险。液体复苏反应具有表型特异性:高炎症型患者从较高液体量中获益,而低炎症型患者有液体过载风险。值得注意的是,不同亚表型在重症监护病房的头两天对液体摄入表现出独特反应。对于高炎症型表型,算法估计的最低风险液体范围在第1天为4100 - 4300毫升,在第2天为3400 - 3600毫升;对于低炎症型表型,最佳范围分别为2800 - 3800毫升和1400 - 2600毫升。早期使用抑制NLRP3的乳酸林格氏液与低血压型表型死亡率降低有关。这些发现强调了早期生理轨迹与临床的相关性,并支持基于亚型的精准液体复苏。本研究建立了迄今为止最大的基于早期轨迹的AP分类,为驱动异质性和治疗反应性的免疫和血管机制提供了新见解。

https://cdn.ncbi.nlm.nih.gov/pmc/blobs/4404/12137743/95af3ed7717a/41392_2025_2261_Fig1_HTML.jpg

文献AI研究员

20分钟写一篇综述,助力文献阅读效率提升50倍。

立即体验

用中文搜PubMed

大模型驱动的PubMed中文搜索引擎

马上搜索

文档翻译

学术文献翻译模型,支持多种主流文档格式。

立即体验