Suppr超能文献

《心理健康连续体简表》在南非母语为塞茨瓦纳语人群中的效度:四因素模型的证据

Validity of the Mental Health Continuum - Short Form among home-language Setswana speaking South Africans: evidence for a four-factor model.

作者信息

Opperman Ingrid, Potgieter Johan C, Daniel-Smit Jessica

机构信息

Optentia Research Unit, North-West University, Vanderbijlpark, South Africa.

COMPRES Research Unit, North-West University, Potchefstroom, South Africa.

出版信息

Front Psychol. 2025 May 21;16:1547673. doi: 10.3389/fpsyg.2025.1547673. eCollection 2025.

Abstract

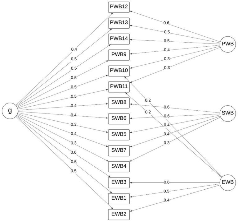
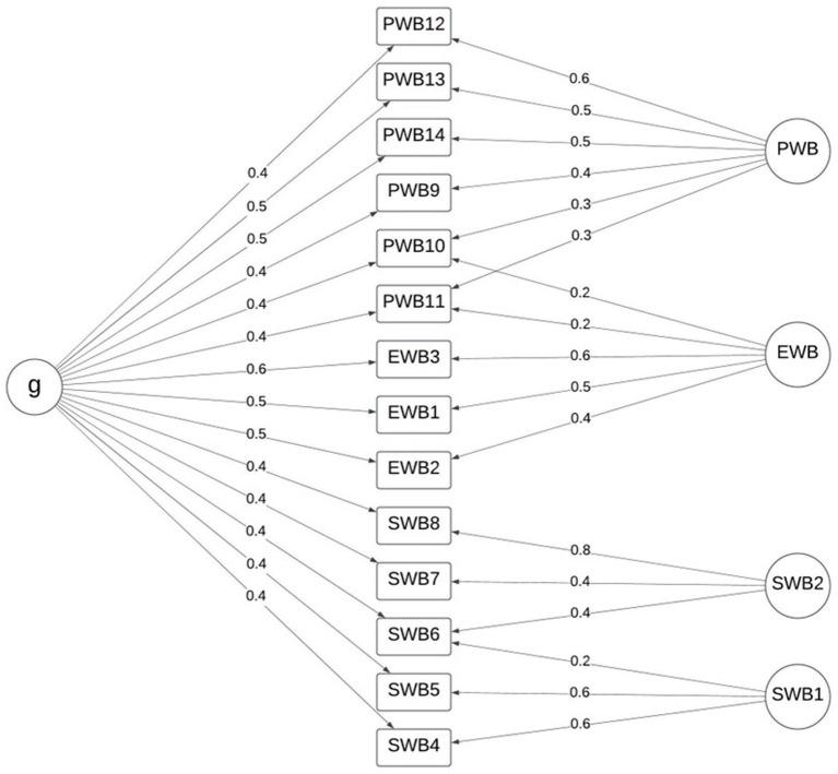
From a positive psychology perspective, it has been proposed that mental health comprises three dimensions: emotional well-being (EWB), psychological [or personal] well-being (PWB), and social well-being (SWB). To assess these dimensions, Keyes (2002) developed the Mental Health Continuum - Short Form (MHC-SF), which has been validated in various cultural contexts. In this model, mental health is operationalized as the presence of various positive indicators rather than the absence of psychopathology in a model which is purported to be cross-culturally applicable. While numerous studies support the original, correlated three-factor model, some current arguments are being made for a bifactor model with three dimensions. However, few newer validation studies explore the possibility of alternate models which might be applicable to non-Western, collectivist cultures who can also benefit from accurate assessments and positive psychology interventions. This study assessed the validity of the MHC-SF among 308 Setswana home-language South Africans aged 19-31 years. Results indicated that the correlated three-factor structure or bifactor model validated previously was a good fit, but a correlated four-factor model was a better fit and a bifactor model with four dimensions was the best fitting. An initial exploratory factor analysis using maximum likelihood and promax rotation suggested that this was due to the social well-being scale being divisible into: "belonging in society" (social 1) and "perceptions of society" (social 2) rather than a single construct (social well-being). These results emphasize the distinct aspects of well-being in a Setswana-speaking sample, highlighting the importance of culturally and linguistically informed models of mental health, particularly in collectivistic cultures within developing countries. This has implications for the use of the MHC-SF in research and culturally appropriate assessment and intervention design, as well as the applicability of fundamental models of mental health in non-Western and African contexts.

摘要

从积极心理学的角度来看,有人提出心理健康包括三个维度:情绪幸福感(EWB)、心理(或个人)幸福感(PWB)和社会幸福感(SWB)。为了评估这些维度,凯斯(2002年)开发了心理健康连续体简表(MHC-SF),该量表已在各种文化背景下得到验证。在这个模型中,心理健康被定义为存在各种积极指标,而不是在一个据称具有跨文化适用性的模型中不存在精神病理学症状。虽然许多研究支持最初的、相互关联的三因素模型,但目前一些观点主张采用具有三个维度的双因素模型。然而,很少有新的验证研究探讨替代模型的可能性,这些模型可能适用于非西方的集体主义文化,这些文化也能从准确的评估和积极心理学干预中受益。本研究评估了MHC-SF在308名19至31岁以塞茨瓦纳语为母语的南非人中的有效性。结果表明,之前验证的相互关联的三因素结构或双因素模型拟合良好,但相互关联的四因素模型拟合更好,具有四个维度的双因素模型拟合最佳。使用最大似然法和斜交旋转法进行的初步探索性因素分析表明,这是因为社会幸福感量表可分为:“社会归属感”(社会1)和“社会认知”(社会2),而不是单一的结构(社会幸福感)。这些结果强调了在讲塞茨瓦纳语的样本中幸福感的不同方面,突出了文化和语言信息丰富的心理健康模型的重要性,特别是在发展中国家的集体主义文化中。这对MHC-SF在研究、文化适宜的评估和干预设计中的应用,以及心理健康基本模型在非西方和非洲背景下的适用性都有影响。

https://cdn.ncbi.nlm.nih.gov/pmc/blobs/6b64/12133760/8762ef64bfaa/fpsyg-16-1547673-g001.jpg

文献AI研究员

20分钟写一篇综述,助力文献阅读效率提升50倍。

立即体验

用中文搜PubMed

大模型驱动的PubMed中文搜索引擎

马上搜索

文档翻译

学术文献翻译模型,支持多种主流文档格式。

立即体验