• 文献检索
  • 文档翻译
  • 深度研究
  • 学术资讯
  • Suppr Zotero 插件Zotero 插件
  • 邀请有礼
  • 套餐&价格
  • 历史记录
应用&插件
Suppr Zotero 插件Zotero 插件浏览器插件Mac 客户端Windows 客户端微信小程序
定价
高级版会员购买积分包购买API积分包
服务
文献检索文档翻译深度研究API 文档MCP 服务
关于我们
关于 Suppr公司介绍联系我们用户协议隐私条款
关注我们

Suppr 超能文献

核心技术专利:CN118964589B侵权必究
粤ICP备2023148730 号-1Suppr @ 2026

文献检索

告别复杂PubMed语法,用中文像聊天一样搜索,搜遍4000万医学文献。AI智能推荐,让科研检索更轻松。

立即免费搜索

文件翻译

保留排版,准确专业,支持PDF/Word/PPT等文件格式,支持 12+语言互译。

免费翻译文档

深度研究

AI帮你快速写综述,25分钟生成高质量综述,智能提取关键信息,辅助科研写作。

立即免费体验

用于体外研究浅表和深部皮肤伤口愈合的重建人体皮肤模型

Reconstructed Human Skin Models to Study Superficial and Deep Skin Wound Healing In Vitro.

作者信息

Waasdorp Maaike, Vahav Irit, Nugteren-Boogaard Joline Paulina, Roffel Sanne, Gibbs Susan

机构信息

Department of Molecular Cell Biology and Immunology, Amsterdam Institute for Infection and Immunity, Amsterdam UMCs Location VUmc, Amsterdam, the Netherlands.

Center for Translational Immunology, University Medical Center Utrecht, Utrecht University, Utrecht, the Netherlands.

出版信息

Wound Repair Regen. 2025 May-Jun;33(3):e70047. doi: 10.1111/wrr.70047.

DOI:10.1111/wrr.70047
PMID:40470675
原文链接:https://pmc.ncbi.nlm.nih.gov/articles/PMC12138859/
Abstract

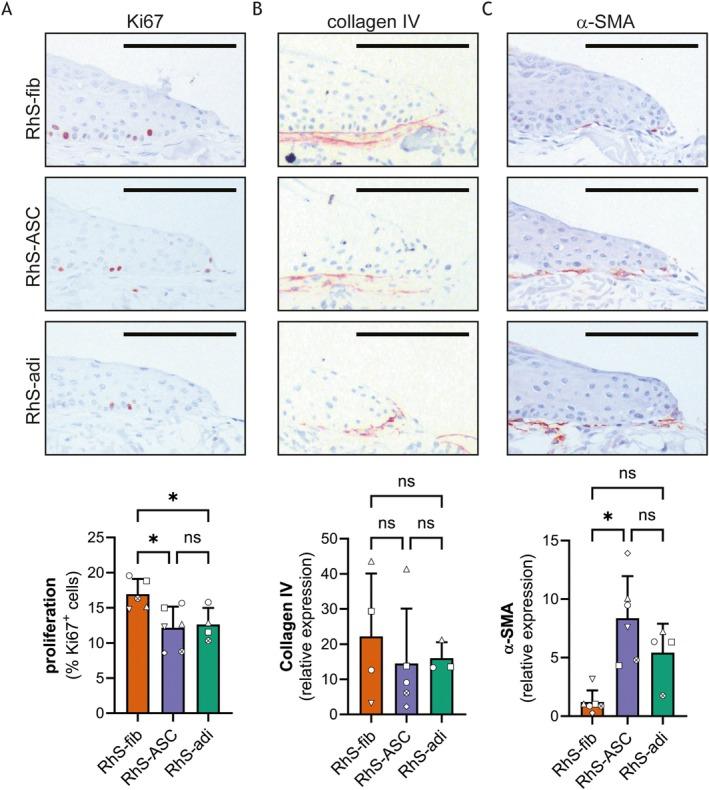
Wound healing is an essential and complex biological mechanism to repair barrier breaches in the human body, but it results in scar formation. The extent of scar formation is associated with the depth of injury. Stromal cells play a vital role in wound healing and scar formation, but the role of the subcutaneous tissue in human skin wound healing remains largely unknown. In order to dissect the role of dermal fibroblasts, adipose stromal cells, and adipocytes in superficial and deep skin wound healing, we created a human tissue-engineered skin model and assessed healing outcomes in vitro. Three different reconstructed skin models were created, with dermal fibroblasts, adipose stromal cells, or adipocytes in the wound bed underneath a standardised biopsy punch wound. The superficial skin wound model with only dermal fibroblasts in the wound bed was completely healed within 14 days. The engineered 'deep' wounds with adipocytes in the wound bed showed delayed wound closure with reduced Ki67 proliferating keratinocytes and reduced basement membrane collagen IV deposition. This was accompanied by increased wound contraction and α-SMA protein expression underneath the newly formed epidermis, indicative of early scar formation. The 'deep' wound model with adipose stromal cells but without adipocytes showed improved re-epithelialisation but still healed with increased α-SMA protein expression. Furthermore, decreased leptin was observed in the supernatant of the 'deep' wound model. The superficial and deep wound models presented here can be used to test future therapies to improve wound closure which will lead to improved scar formation.

摘要

伤口愈合是人体修复屏障破损的一种重要且复杂的生物学机制,但会导致瘢痕形成。瘢痕形成的程度与损伤深度相关。基质细胞在伤口愈合和瘢痕形成中起着至关重要的作用,但皮下组织在人类皮肤伤口愈合中的作用仍 largely unknown。为了剖析真皮成纤维细胞、脂肪基质细胞和脂肪细胞在浅表和深部皮肤伤口愈合中的作用,我们创建了一种人体组织工程皮肤模型,并在体外评估愈合结果。创建了三种不同的重建皮肤模型,在标准化活检打孔伤口下方的伤口床中分别含有真皮成纤维细胞、脂肪基质细胞或脂肪细胞。伤口床中仅含有真皮成纤维细胞的浅表皮肤伤口模型在 14 天内完全愈合。伤口床中含有脂肪细胞的工程化“深部”伤口显示伤口闭合延迟,Ki67 增殖角质形成细胞减少,基底膜胶原蛋白 IV 沉积减少。这伴随着伤口收缩增加以及新形成表皮下方α-SMA 蛋白表达增加,表明早期瘢痕形成。含有脂肪基质细胞但不含脂肪细胞的“深部”伤口模型显示上皮再形成有所改善,但愈合时α-SMA 蛋白表达仍增加。此外,在“深部”伤口模型的上清液中观察到瘦素减少。这里呈现的浅表和深部伤口模型可用于测试未来改善伤口闭合的疗法,这将有助于改善瘢痕形成。

https://cdn.ncbi.nlm.nih.gov/pmc/blobs/9ed8/12138859/b14d8a359bb1/WRR-33-0-g001.jpg
https://cdn.ncbi.nlm.nih.gov/pmc/blobs/9ed8/12138859/bf265951620a/WRR-33-0-g005.jpg
https://cdn.ncbi.nlm.nih.gov/pmc/blobs/9ed8/12138859/ecb2e7207816/WRR-33-0-g003.jpg
https://cdn.ncbi.nlm.nih.gov/pmc/blobs/9ed8/12138859/c4b8a53c8b6d/WRR-33-0-g004.jpg
https://cdn.ncbi.nlm.nih.gov/pmc/blobs/9ed8/12138859/e5bb2b2ca41c/WRR-33-0-g002.jpg
https://cdn.ncbi.nlm.nih.gov/pmc/blobs/9ed8/12138859/b14d8a359bb1/WRR-33-0-g001.jpg
https://cdn.ncbi.nlm.nih.gov/pmc/blobs/9ed8/12138859/bf265951620a/WRR-33-0-g005.jpg
https://cdn.ncbi.nlm.nih.gov/pmc/blobs/9ed8/12138859/ecb2e7207816/WRR-33-0-g003.jpg
https://cdn.ncbi.nlm.nih.gov/pmc/blobs/9ed8/12138859/c4b8a53c8b6d/WRR-33-0-g004.jpg
https://cdn.ncbi.nlm.nih.gov/pmc/blobs/9ed8/12138859/e5bb2b2ca41c/WRR-33-0-g002.jpg
https://cdn.ncbi.nlm.nih.gov/pmc/blobs/9ed8/12138859/b14d8a359bb1/WRR-33-0-g001.jpg

相似文献

1
Reconstructed Human Skin Models to Study Superficial and Deep Skin Wound Healing In Vitro.用于体外研究浅表和深部皮肤伤口愈合的重建人体皮肤模型
Wound Repair Regen. 2025 May-Jun;33(3):e70047. doi: 10.1111/wrr.70047.
2
Cell Imprint-Mediated Differentiation of Adipose-Derived Stem Cells Into Keratinocytes Enhances Wound Healing on Collagen-Based Scaffolds: An Ovine Model Study.细胞印记介导脂肪干细胞向角质形成细胞分化增强基于胶原蛋白支架的伤口愈合:一项绵羊模型研究
Wound Repair Regen. 2025 May-Jun;33(3):e70037. doi: 10.1111/wrr.70037.
3
Circadian Gene NPAS2 Relieves Hypertrophic Scar Formation via CDC25A-Mediated Fibroblasts Activity.昼夜节律基因NPAS2通过CDC25A介导的成纤维细胞活性减轻肥厚性瘢痕形成。
J Cell Mol Med. 2025 Jun;29(12):e70643. doi: 10.1111/jcmm.70643.
4
Dressings and topical agents for treating pressure ulcers.用于治疗压疮的敷料和外用剂。
Cochrane Database Syst Rev. 2017 Jun 22;6(6):CD011947. doi: 10.1002/14651858.CD011947.pub2.
5
Adipose-Derived Stem Cell Conditioned Medium and Wound Healing: A Systematic Review.脂肪来源干细胞条件培养基与创面愈合:系统评价。
Tissue Eng Part B Rev. 2022 Aug;28(4):830-847. doi: 10.1089/ten.TEB.2021.0100. Epub 2022 Jan 10.
6
Negative pressure wound therapy for surgical wounds healing by primary closure.负压伤口疗法在一期缝合手术伤口愈合中的应用。
Cochrane Database Syst Rev. 2022 Apr 26;4(4):CD009261. doi: 10.1002/14651858.CD009261.pub7.
7
Negative pressure wound therapy for open traumatic wounds.开放性创伤伤口的负压伤口治疗
Cochrane Database Syst Rev. 2018 Jul 3;7(7):CD012522. doi: 10.1002/14651858.CD012522.pub2.
8
Foam dressings for treating pressure ulcers.用于治疗压疮的泡沫敷料。
Cochrane Database Syst Rev. 2017 Oct 12;10(10):CD011332. doi: 10.1002/14651858.CD011332.pub2.
9
Dressings and topical agents for treating venous leg ulcers.用于治疗下肢静脉溃疡的敷料和外用剂。
Cochrane Database Syst Rev. 2018 Jun 15;6(6):CD012583. doi: 10.1002/14651858.CD012583.pub2.
10
Dressings and topical agents for the management of open wounds after surgical treatment for sacrococcygeal pilonidal sinus.手术治疗骶尾部藏毛窦术后开放性伤口的敷料和局部用药。
Cochrane Database Syst Rev. 2022 May 20;5(5):CD013439. doi: 10.1002/14651858.CD013439.pub2.

本文引用的文献

1
Integration of line-field confocal optical coherence tomography and in situ microenvironmental mapping to investigate the living microenvironment of reconstructed human skin and melanoma models.线场共聚焦光学相干断层扫描与原位微环境映射相结合,以研究重建的人皮肤和黑色素瘤模型的活体微环境。
J Dermatol Sci. 2024 Aug;115(2):85-93. doi: 10.1016/j.jdermsci.2024.07.001. Epub 2024 Jul 10.
2
Reconstructed Human Skin with Hypodermis Shows Essential Role of Adipose Tissue in Skin Metabolism.具有真皮下组织的重建人体皮肤显示出脂肪组织在皮肤代谢中的重要作用。
Tissue Eng Regen Med. 2024 Apr;21(3):499-511. doi: 10.1007/s13770-023-00621-1. Epub 2024 Feb 17.
3
Monocytes and T cells incorporated in full skin equivalents to study innate or adaptive immune reactions after burn injury.
在全层皮肤等效物中加入单核细胞和 T 细胞,以研究烧伤损伤后的固有或适应性免疫反应。
Front Immunol. 2023 Oct 13;14:1264716. doi: 10.3389/fimmu.2023.1264716. eCollection 2023.
4
UTP increases wound healing in the self assembled skin substitute (SASS).尿苷三磷酸(UTP)可促进自组装皮肤替代物(SASS)的伤口愈合。
J Cell Commun Signal. 2023 Sep;17(3):827-844. doi: 10.1007/s12079-023-00725-2. Epub 2023 Feb 1.
5
, , and Approaches for Investigation of Skin Scarring: Human and Animal Models.瘢痕形成的研究方法:人体和动物模型。
Adv Wound Care (New Rochelle). 2023 Feb;12(2):97-116. doi: 10.1089/wound.2021.0139. Epub 2022 Feb 2.
6
The Bigger Picture: Why Oral Mucosa Heals Better Than Skin.更大的图景:为什么口腔黏膜比皮肤愈合得更好。
Biomolecules. 2021 Aug 6;11(8):1165. doi: 10.3390/biom11081165.
7
Fibroblasts: Heterogeneous Cells With Potential in Regenerative Therapy for Scarless Wound Healing.成纤维细胞:在无瘢痕伤口愈合再生治疗中具有潜力的异质性细胞。
Front Cell Dev Biol. 2021 Jul 20;9:713605. doi: 10.3389/fcell.2021.713605. eCollection 2021.
8
Macrophages in Healing Wounds: Paradoxes and Paradigms.巨噬细胞在伤口愈合中的作用:矛盾与范例。
Int J Mol Sci. 2021 Jan 19;22(2):950. doi: 10.3390/ijms22020950.
9
Statin treatment and hypertrophic scarring after cardiac surgery.他汀类药物治疗与心脏手术后的肥厚性瘢痕
Wound Repair Regen. 2021 Jan;29(1):129-133. doi: 10.1111/wrr.12878. Epub 2020 Dec 2.
10
Injury triggers fascia fibroblast collective cell migration to drive scar formation through N-cadherin.损伤触发筋膜成纤维细胞集体细胞迁移,通过 N-钙黏蛋白驱动瘢痕形成。
Nat Commun. 2020 Nov 6;11(1):5653. doi: 10.1038/s41467-020-19425-1.