Suppr超能文献

用于预测前列腺癌预后和致癌功能的m7G相关基因METTL1和WDR4的综合分析

Comprehensive analysis of m7G-related genes METTL1 and WDR4 for predicting prognosis and oncogenic functions in prostate cancer.

作者信息

Kong Degeng, Shi Juanyi, Lai Cong, Hu Jintao, Mulati Yelisudan, Luo Jiawen, Wang Junjie, Xiao Yunfei, Liu Cheng, Xu Kewei

机构信息

Department of Urology, Sun Yat-sen Memorial Hospital, Sun Yat-sen University, Guangzhou, 510000, Guangdong, China.

Guangdong Provincial Key Laboratory of Malignant Tumor Epigenetics and Gene Regulation, Sun Yat-sen Memorial Hospital, Sun Yat-sen University, Guangzhou, 510000, Guangdong, China.

出版信息

Discov Oncol. 2025 Jun 6;16(1):1017. doi: 10.1007/s12672-025-02847-y.

Abstract

BACKGROUND

Prostate cancer is a prominent global health concern, posing a substantial threat to men's well-being and longevity. N-7methylguanosine (m7G) modification orchestrated by a complex involving METTL1 and WDR4, has garnered attention as a post-transcriptional modification with implications in numerous tumor types. Nevertheless, there is a paucity of research addressing potential pivotal roles of METTL1 and WDR4 in driving prostate cancer progression.

METHODS

We obtained mRNA expression data for METTL1 and WDR4 from the TCGA and GSEA databases in prostate cancer patients, analyzing their impact on survival and tumor immune microenvironment. GO and KEGG analyses were performed on associated genes. Univariate and multivariate Cox analyses identified METTL1 and WDR4 as independent prognostic factors, leading to a two-gene predictive model that evaluated tumor mutation burden, immune infiltration, and immune function changes. Importantly, we substantiated the impact of METTL1 and WDR4 on prostate cancer development in vitro.

RESULTS

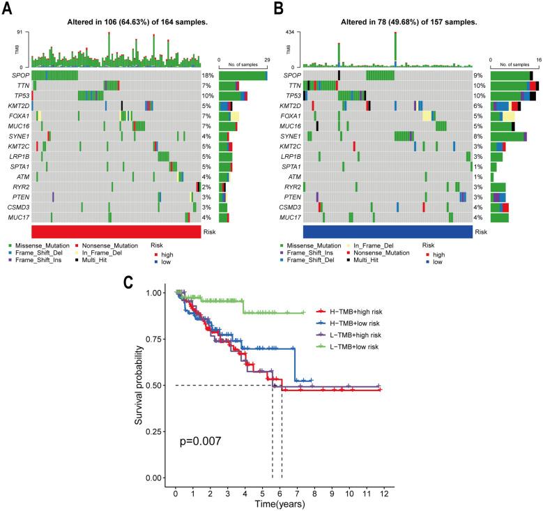
In prostate cancer, high METTL1 and WDR4 expression correlated with reduced overall survival and increased plasmacytoid dendritic cells, with decreased adaptive immune cells. Functional enrichment analysis indicated their influence on ribosome-related functions. Our model revealed critical mutation sites and immune infiltration alterations. In vitro, METTL1 or WDR4 knockdown inhibited prostate cancer cell proliferation, migration, and invasion.

CONCLUSION

Our study unveils the oncogenic roles of both METTL1 and WDR4 in prostate cancer development. Additionally, the prognostic model founded on METTL1 and WDR4 exhibits enhanced predictive precision for OS, thereby serving as a valuable clinical tool for prostate cancer.

摘要

背景

前列腺癌是一个突出的全球健康问题,对男性的健康和寿命构成重大威胁。由包括METTL1和WDR4在内的复合物所调控的N-7甲基鸟苷(m7G)修饰,作为一种在多种肿瘤类型中具有重要意义的转录后修饰,已受到关注。然而,关于METTL1和WDR4在驱动前列腺癌进展中潜在关键作用的研究却很匮乏。

方法

我们从前列腺癌患者的TCGA和GSEA数据库中获取了METTL1和WDR4的mRNA表达数据,分析它们对生存和肿瘤免疫微环境的影响。对相关基因进行了GO和KEGG分析。单因素和多因素Cox分析确定METTL1和WDR4为独立预后因素,从而构建了一个双基因预测模型,该模型评估了肿瘤突变负担、免疫浸润和免疫功能变化。重要的是,我们在体外证实了METTL1和WDR4对前列腺癌发展的影响。

结果

在前列腺癌中,METTL1和WDR4的高表达与总生存期缩短以及浆细胞样树突状细胞增加、适应性免疫细胞减少相关。功能富集分析表明它们对核糖体相关功能有影响。我们的模型揭示了关键突变位点和免疫浸润改变。在体外,敲低METTL1或WDR4可抑制前列腺癌细胞的增殖、迁移和侵袭。

结论

我们的研究揭示了METTL1和WDR4在前列腺癌发展中的致癌作用。此外,基于METTL1和WDR4建立的预后模型对总生存期的预测精度更高,从而可作为前列腺癌的一种有价值的临床工具。

https://cdn.ncbi.nlm.nih.gov/pmc/blobs/69ef/12144014/e7f34e19c04f/12672_2025_2847_Fig1_HTML.jpg

文献检索

告别复杂PubMed语法,用中文像聊天一样搜索,搜遍4000万医学文献。AI智能推荐,让科研检索更轻松。

立即免费搜索

文件翻译

保留排版,准确专业,支持PDF/Word/PPT等文件格式,支持 12+语言互译。

免费翻译文档

深度研究

AI帮你快速写综述,25分钟生成高质量综述,智能提取关键信息,辅助科研写作。

立即免费体验