Suppr超能文献

具有不同组织分布和功能的淋巴样常规树突状细胞的多种发育途径。

Diverse developmental pathways of lymphoid conventional dendritic cells with distinct tissue distribution and function.

作者信息

Kanayama Masashi, Izumi Yuta, Onai Nobuyuki, Akashi Takako, Hiraoka Yuichi, Ohteki Toshiaki

机构信息

Department of Biodefense Research, Medical Research Laboratory, Institute of Integrated Research, Institute of Science Tokyo [formerly Medical Research Institute, Tokyo Medical and Dental University (TMDU)], Tokyo, Japan.

Department of Immunology, Kanazawa Medical University, Ishikawa, Japan.

出版信息

Sci Adv. 2025 Jun 6;11(23):eadt4909. doi: 10.1126/sciadv.adt4909.

Abstract

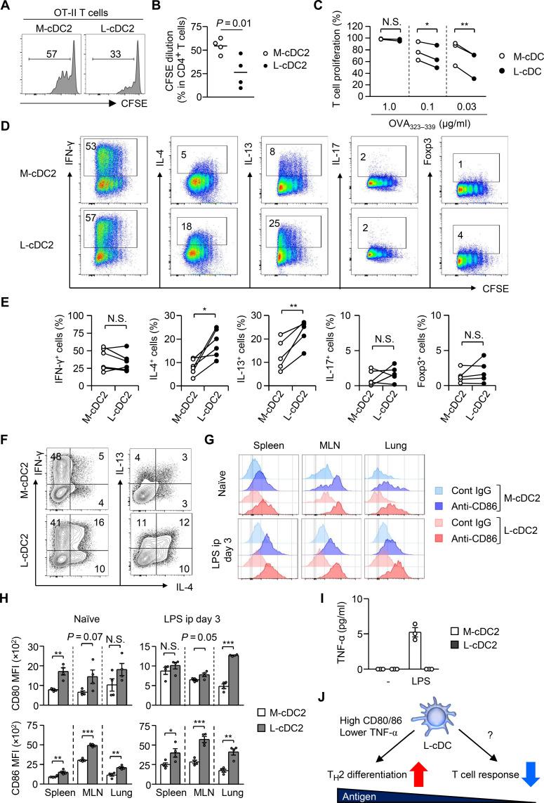
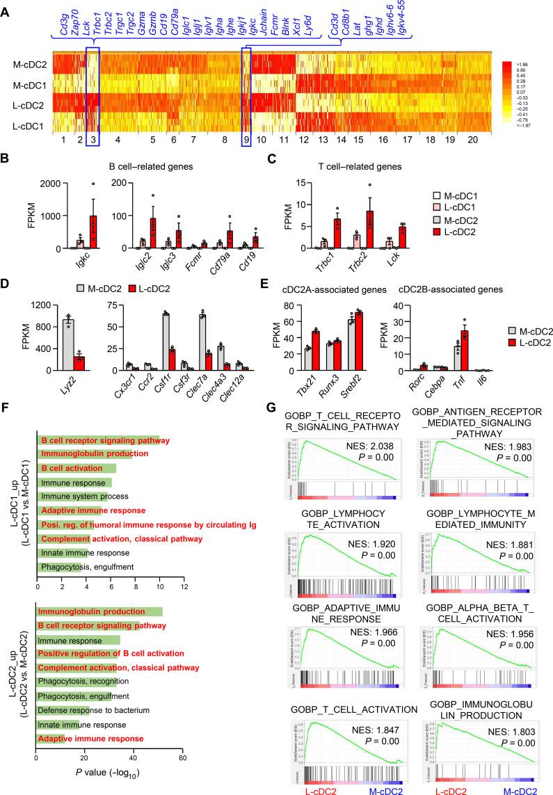
Conventional dendritic cells (cDCs) regulate adaptive immunity. Although most cDCs are of myeloid origin (M-cDCs), some cDCs originate from pro-plasmacytoid DCs (pro-pDCs) via pDC-like cells [lymphoid cDCs (L-cDCs)]. Using lymphoid progenitor-tracking systems, we report tissue segregation, a unique differentiation pathway, and the functions of L-cDCs. Notably, L-cDC2s are predominantly distributed in barrier tissues such as the lungs and skin. Single-cell RNA-sequencing analysis revealed the enrichment of lymphocyte signature genes in L-cDCs. We identified lymphocyte-primed cDC precursors, which are distinct from pDC-like cells, as sources of L-cDCs. Compared with M-cDC2s, L-cDC2s weakly primed T cells under low-dose antigen stimulation and preferentially promoted T helper 2 (T2) differentiation under sufficient antigenic stimulation. These results suggest the diverse developmental pathways of L-cDCs and imply the contribution of L-cDCs to tolerance and hyperresponses to T2-related antigens in barrier tissues.

摘要

传统树突状细胞(cDCs)调节适应性免疫。尽管大多数cDCs起源于髓系(M-cDCs),但一些cDCs通过类浆细胞样树突状细胞(pDC样细胞)从浆细胞样前体树突状细胞(pro-pDCs)起源[淋巴样cDCs(L-cDCs)]。利用淋巴样祖细胞追踪系统,我们报告了L-cDCs的组织分隔、独特的分化途径及其功能。值得注意的是,L-cDC2s主要分布在肺和皮肤等屏障组织中。单细胞RNA测序分析揭示了L-cDCs中淋巴细胞特征基因的富集。我们确定了淋巴细胞启动的cDC前体,它不同于pDC样细胞,是L-cDCs的来源。与M-cDC2s相比,L-cDC2s在低剂量抗原刺激下对T细胞的启动作用较弱,而在足够的抗原刺激下优先促进辅助性T细胞2(T2)分化。这些结果提示了L-cDCs的多种发育途径,并暗示了L-cDCs对屏障组织中T2相关抗原的耐受性和高反应性的贡献。

https://cdn.ncbi.nlm.nih.gov/pmc/blobs/b3df/12143379/ca8832b044b5/sciadv.adt4909-f1.jpg

文献检索

告别复杂PubMed语法,用中文像聊天一样搜索,搜遍4000万医学文献。AI智能推荐,让科研检索更轻松。

立即免费搜索

文件翻译

保留排版,准确专业,支持PDF/Word/PPT等文件格式,支持 12+语言互译。

免费翻译文档

深度研究

AI帮你快速写综述,25分钟生成高质量综述,智能提取关键信息,辅助科研写作。

立即免费体验