Suppr超能文献

使用RNA测序技术鉴定和评估慢性乙型肝炎诊断的生物标志物。

Identification and evaluation of biomarkers for diagnosis of chronic hepatitis B using RNA-seq.

作者信息

Hong Hong, Han Xintong, Hu Qiuxiang, Song Huafeng, Han Bing

机构信息

Department of Clinical Laboratory, Nantong Hospital of Traditional Chinese Medicine, Nantong, Jiangsu, PR China.

School of Chemical Biology and Pharmaceutical Sciences, Capital Medical University, Beijing, PR China.

出版信息

Virus Res. 2025 Jun 4;358:199589. doi: 10.1016/j.virusres.2025.199589.

Abstract

BACKGROUND & AIM: Chronic hepatitis B (CHB) is a global public health problem affecting hundreds of millions of people and is associated with significant morbidity and mortality of liver cancer. Exosomes originate from cells and their detection in biofluids provides valuable insights into cellular and tissue alterations, thus reflecting underlying pathological states. The aim of this study was to provide exosomal RNA biomarkers of CHB and develop a machine learning model for the non-invasive diagnosis of CHB patients.

METHODS

The differentially expressed genes (DEGs) were screened according to the RNA-seq data of normal and CHB liver tissues. The biomarkers were selected according to the analysis of pathway enrichment and functional annotation. The correlation of biomarkers' expression level with the inflammation stage of CHB patients was analyzed. The non-invasive diagnostic value of the potential RNA biomarkers was evaluated by checking their different expression level in the plasma exosome of healthy individuals and CHB patients. A machine learning model was constructed to diagnose CHB by combining three identified biomarkers.

RESULTS

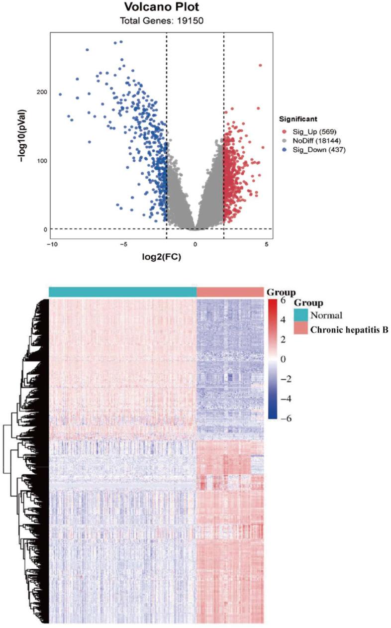
A total of 1,006 differential expressed genes (569 upregulated and 437 downregulated) were screened between normal and CHB tissues. The GO and KEGG results showed the DEGs were mainly enriched in inflammation-related pathways. Among these genes, the expression of 4 upregulated genes and 27 downregulated genes showed consistent trends with the inflammation stage utilizing an independent CHB dataset. Three (PXN-AS1, RAD9A, SLC17A9) of 27 downregulated genes were found significantly decreased in plasma exosome of CHB patients. ROC analysis revealed that PXN-AS1, RAD9A and SLC17A9 exhibited moderate diagnostic performance in distinguishing CHB from healthy controls, with AUC values of 0.743, 0.762, and 0.665 respectively. A machine learning model, Adaboost classifier, was constructed to detect CHB by combining exosomal expression of PXN-AS1, RAD9A and SLC17A9. The AUC of the model was 0.983 and 0.924 for CHB detection in train and test dataset respectively.

CONCLUSION

Based on multiple RNA-seq data of tissues and plasma exosomes, we identified PXN-AS1, RAD9A, SLC17A9 as diagnostic biomarkers for CHB detection. The model based on three biomarkers showed potential diagnostic value for detecting CHB. Additional validation with a larger sample size is essential to thoroughly assess the reliability of these three biomarkers and the model's performance.

摘要

背景与目的

慢性乙型肝炎(CHB)是一个全球性公共卫生问题,影响着数亿人,并与肝癌的高发病率和死亡率相关。外泌体源自细胞,在生物流体中的检测为细胞和组织改变提供了有价值的见解,从而反映潜在的病理状态。本研究的目的是提供CHB的外泌体RNA生物标志物,并开发一种用于CHB患者无创诊断的机器学习模型。

方法

根据正常和CHB肝组织的RNA测序数据筛选差异表达基因(DEGs)。根据通路富集分析和功能注释选择生物标志物。分析生物标志物表达水平与CHB患者炎症阶段的相关性。通过检测健康个体和CHB患者血浆外泌体中潜在RNA生物标志物的不同表达水平,评估其无创诊断价值。结合三个鉴定出的生物标志物构建机器学习模型以诊断CHB。

结果

在正常组织和CHB组织之间共筛选出1006个差异表达基因(569个上调和437个下调)。GO和KEGG结果显示DEGs主要富集在炎症相关通路中。在这些基因中,利用独立的CHB数据集,4个上调基因和27个下调基因的表达与炎症阶段呈现一致趋势。在CHB患者的血浆外泌体中,发现27个下调基因中的3个(PXN-AS1、RAD9A、SLC17A9)显著降低。ROC分析显示,PXN-AS1、RAD9A和SLC17A9在区分CHB与健康对照方面表现出中等诊断性能,AUC值分别为0.743、0.762和0.665。通过结合PXN-AS1、RAD9A和SLC17A9的外泌体表达构建了一个机器学习模型Adaboost分类器用于检测CHB。该模型在训练和测试数据集中检测CHB的AUC分别为0.983和0.924。

结论

基于组织和血浆外泌体的多个RNA测序数据,我们鉴定出PXN-AS1、RAD9A、SLC17A9作为CHB检测的诊断生物标志物。基于这三个生物标志物的模型在检测CHB方面显示出潜在的诊断价值。需要更大样本量的进一步验证来全面评估这三个生物标志物的可靠性和模型的性能。

https://cdn.ncbi.nlm.nih.gov/pmc/blobs/cd92/12206125/53c356e2652a/gr1.jpg

文献AI研究员

20分钟写一篇综述,助力文献阅读效率提升50倍。

立即体验

用中文搜PubMed

大模型驱动的PubMed中文搜索引擎

马上搜索

文档翻译

学术文献翻译模型,支持多种主流文档格式。

立即体验