Suppr超能文献

血浆来源的小细胞外囊泡的转录组分析揭示了正常眼压性青光眼的病理特征。

Transcriptomic analysis of plasma-derived small extracellular vesicles reveals the pathological characteristics of normal tension glaucoma.

作者信息

Xu Sheng-Lan, Li Jun-Hua, Zhang Wen-Meng, Fu Meng-Jun, Xing Hui-Min, Ma Hua, Gong Xian-Hui, Wu Rong-Han, Liang Yuan-Bo, Cui Ren-Zhe, Chi Zai-Long

机构信息

State Key Laboratory of Ophthalmology, Optometry and Visual Science, Eye Hospital, Wenzhou Medical University, Wenzhou 325027, Zhejiang, China.

Authors contributed equally.

出版信息

Extracell Vesicles Circ Nucl Acids. 2024 Aug 19;5(3):438-454. doi: 10.20517/evcna.2024.45. eCollection 2024.

Abstract

AIM

Normal tension glaucoma (NTG) is a common optic neuropathy that can be challenging to diagnose due to the intraocular pressure remaining within the normal range. Early diagnosis and intervention are crucial for the effective lifelong management of patients.

METHODS

This study recruited a total of 225 participants. Small extracellular vesicles (sEVs) RNA from circulating plasma was analyzed via transcriptomic sequencing, and its expression levels were verified by quantitative real-time polymerase chain reaction (qRT-PCR). Logistic regression, linear regression, and receiver operating characteristic (ROC) curve analyses were performed to examine the association of biomarkers with clinicopathological characteristics.

RESULTS

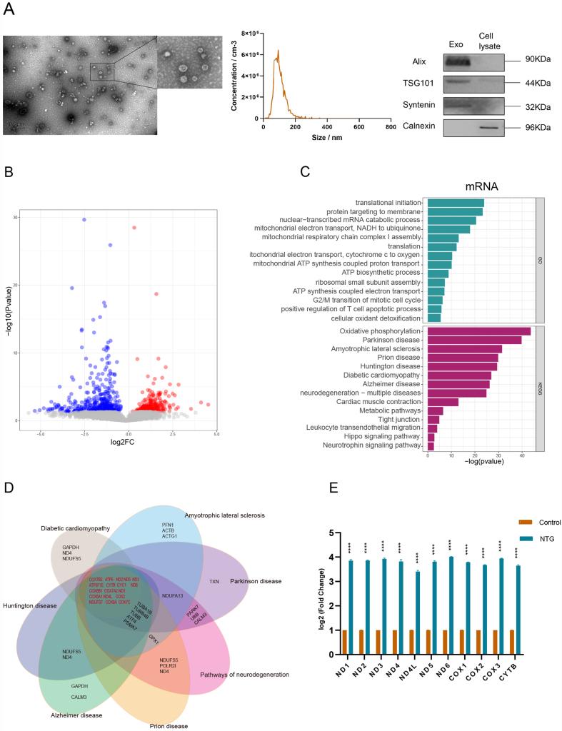
Analysis of sEVs mRNAs in NTG patients revealed mitochondrial dysfunction and enrichment of central nervous system degenerative pathways, reflecting the pathological features of NTG. Compared with those in the controls, the expression levels of sEVs let-7b-5p in the plasma of NTG patients were significantly lower, with an area under the curve (AUC) of 0.870 (95%CI: 0.797-0.943) ( < 0.0001), and the AUC combined with age was 0.923 (95%CI: 0.851-0.996) ( < 0.0001). In addition, we found that let-7b-5p levels were significantly correlated with the severity and visual field defects of NTG patients and had good specificity compared with other ophthalmic diseases.

CONCLUSION

The sEVs RNA signatures in circulating plasma from NTG revealed mitochondrial dysfunction and that sEVs let-7b-5p can be a useful noninvasive biomarker for NTG.

摘要

目的

正常眼压性青光眼(NTG)是一种常见的视神经病变,由于眼压保持在正常范围内,其诊断可能具有挑战性。早期诊断和干预对于患者的有效终身管理至关重要。

方法

本研究共招募了225名参与者。通过转录组测序分析循环血浆中的小细胞外囊泡(sEVs)RNA,并通过定量实时聚合酶链反应(qRT-PCR)验证其表达水平。进行逻辑回归、线性回归和受试者工作特征(ROC)曲线分析,以检查生物标志物与临床病理特征的关联。

结果

对NTG患者sEVs mRNA的分析揭示了线粒体功能障碍和中枢神经系统退行性通路的富集,反映了NTG的病理特征。与对照组相比,NTG患者血浆中sEVs let-7b-5p的表达水平显著降低,曲线下面积(AUC)为0.870(95%CI:0.797-0.943)(P<0.0001),与年龄联合的AUC为0.923(95%CI:0.851-0.996)(P<0.0001)。此外,我们发现let-7b-5p水平与NTG患者的严重程度和视野缺损显著相关,与其他眼科疾病相比具有良好的特异性。

结论

NTG患者循环血浆中的sEVs RNA特征揭示了线粒体功能障碍,且sEVs let-7b-5p可成为NTG有用的非侵入性生物标志物。

https://cdn.ncbi.nlm.nih.gov/pmc/blobs/26d0/11648459/e78c1796154e/evcna-5-3-438.fig.1.jpg

文献AI研究员

20分钟写一篇综述,助力文献阅读效率提升50倍。

立即体验

用中文搜PubMed

大模型驱动的PubMed中文搜索引擎

马上搜索

文档翻译

学术文献翻译模型,支持多种主流文档格式。

立即体验