Suppr超能文献

日粮能量和蛋白质比例对产后断奶雌性牦牛血清炎症因子、抗氧化能力及瘤胃微生物群的作用

Role of dietary energy and protein proportions on serum inflammatory factors, antioxidant capacity, and rumen microbiota in postpartum weaned female yak.

作者信息

Zhu Yanbin, Cidan Yangji, Lu Sijia, Cisang Zhuoma, Gusang Deji, Danzeng Quzha, Ali Munwar, Saleem Muhammad Usman, Li Kun, Basang Wangdui

机构信息

Tibet Academy of Agriculture and Animal Husbandry Sciences, Lhasa, 850009, China.

College of Veterinary Medicine, Nanjing Agricultural University, Nanjing, 210095, China.

出版信息

BMC Microbiol. 2025 Jun 6;25(1):354. doi: 10.1186/s12866-025-04050-z.

Abstract

BACKGROUND

The economically important yaks have a low reproductive rate of only one calf every two years or two calves every three years, which significantly limits the development of the yak industry. Protein and dietary energy are important factors affecting the productive performance of ruminants.

METHODS

This study examined the effects of three different feed formulas (FA: high-energy and high protein, FB: high-energy and low protein, and FC: low-energy and high protein) on the health status of postpartum weaned female yaks.

RESULTS

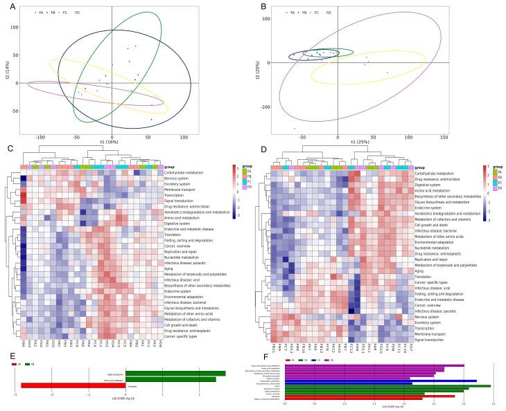
Results indicated that significantly lower inflammatory factors of IL-1β and IL-6, and higher antioxidant capacity enzymes of T-AOC and GSH-Px, and lower MDA levels were examined in FA and FB. Analysis of the rumen microbiota in all groups showed that the experimental group, especially the FA group, had an alpha diversity. Firmicutes increased while Bacteroidota decreased in group FA and FB, resulting in a higher Firmicutes to Bacteroidota ratio. Additionally, the abundance of Proteobacteria, Spirochaetota, and Elusimicrobiota was significantly decreased in the groups with different diets in FA and FB. At the genus level, the abundance of Prevotella, Ruminococcus, UCG-002, and Treponema was significantly lower in the two groups, FA and FB, while the abundance of Butyrivibrio, Christensenellaceae_R-7_group, UCG-005, and Family_XIII_UCG-001 was higher in the two groups. The Lachnospiraceae_AC2044_group was more abundant in the two groups of FB and FC. Also, Saccharomonas was significantly more prevalent across all the experimental groups. Based on these results, a high-energy diet appears to benefit the health and recovery of postpartum yaks, although further adjustments to the dietary protein ratio may be beneficial.

CONCLUSION

Our study provides recommendations for improving the physical health of postpartum weaned female yaks, reducing the time from calving to estrus, and enhancing the reproductive capacity of yaks in Tibetan areas.

摘要

背景

具有重要经济价值的牦牛繁殖率较低,每两年仅产一胎或每三年产两胎,这严重限制了牦牛产业的发展。蛋白质和日粮能量是影响反刍动物生产性能的重要因素。

方法

本研究考察了三种不同饲料配方(FA:高能量高蛋白,FB:高能量低蛋白,FC:低能量高蛋白)对产后断奶母牦牛健康状况的影响。

结果

结果表明,FA组和FB组的IL-1β和IL-6炎症因子显著降低,T-AOC和GSH-Px抗氧化能力酶较高,MDA水平较低。对所有组的瘤胃微生物群分析表明,实验组,尤其是FA组,具有α多样性。FA组和FB组的厚壁菌门增加而拟杆菌门减少,导致厚壁菌门与拟杆菌门的比例更高。此外,FA组和FB组不同日粮组中变形菌门、螺旋体门和埃氏菌门的丰度显著降低。在属水平上,FA组和FB组中普雷沃氏菌属、瘤胃球菌属、UCG-002和密螺旋体属的丰度显著较低,而丁酸弧菌属、克里斯滕森菌科_R-7_组、UCG-005和第十三科_UCG-001在两组中的丰度较高。FB组和FC组的毛螺菌科_AC2044_组更为丰富。此外,酿酒酵母在所有实验组中显著更普遍。基于这些结果,高能量日粮似乎有利于产后牦牛的健康和恢复,尽管进一步调整日粮蛋白质比例可能有益。

结论

我们的研究为改善藏区产后断奶母牦牛的身体健康、缩短产犊至发情的时间以及提高牦牛的繁殖能力提供了建议。

https://cdn.ncbi.nlm.nih.gov/pmc/blobs/2590/12142815/c65d3b345fe5/12866_2025_4050_Fig1_HTML.jpg

文献AI研究员

20分钟写一篇综述,助力文献阅读效率提升50倍。

立即体验

用中文搜PubMed

大模型驱动的PubMed中文搜索引擎

马上搜索

文档翻译

学术文献翻译模型,支持多种主流文档格式。

立即体验