van der Vyver Christell, Regon Preetom, Fulton Kristen, Panda Sanjib K
Institute for Plant Biotechnology, Stellenbosch University, Stellenbosch, South Africa.
Department of Botany, Gauhati University, Guwahati, Assam, India.
Physiol Plant. 2025 May-Jun;177(3):e70306. doi: 10.1111/ppl.70306.
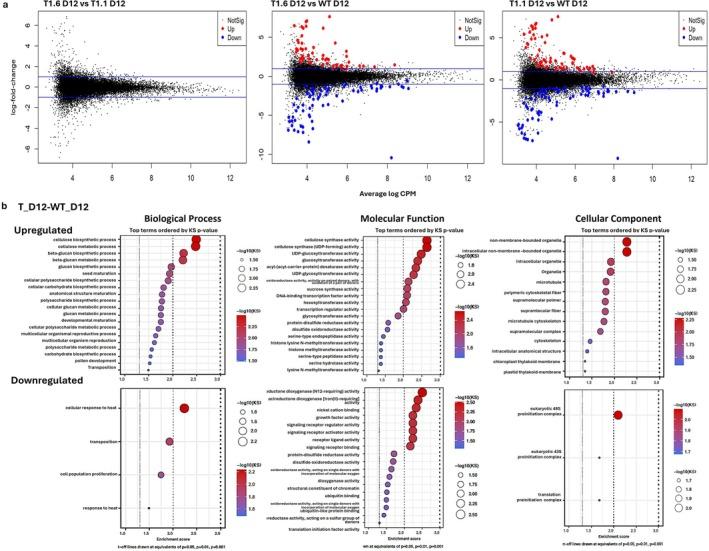
Previously, we produced drought-tolerant transgenic sugarcane plants that overexpressed the AtBBX29 gene, which encodes a transcription factor (TF) B-box protein. These plants displayed delayed senescence, were able to maintain photosynthesis, and accumulated high levels of antioxidants and osmolytes when exposed to water deficit stress compared with wild type (WT) plants. To unravel the molecular mechanisms underlying the enhanced drought tolerance in these plants, in the current study, we compared the transcriptomes of the AtBBX29 transgenic and WT plants exposed to water deficit stress using RNA sequencing. Using comparative transcriptome analysis, we identified up to 4039 differentially expressed genes (DEGs) in the stressed WT and transgenic plants compared to their non-stressed controls. A further 131 DEGs were identified when comparing the stressed WT with the stressed transgenic plants. Notably, under stress, DEGs were linked to complex stress perception and signaling, various TFs, photosynthesis and nitrogen metabolism, senescence, and oxidative stress detoxification. In the transgenic plants, TFs likely linked to the abscisic acid (ABA)-independent stress response pathway (HSF, DREB, GTE7, and AP2/ERF) and glutathione regulation were upregulated, while transcripts in the KEGG pathways linked to the photosystem I (PSI) were downregulated compared to the non-stressed plants. In the WT plants, some TFs linked to the ABA-dependent stress response pathway were downregulated (HTH-MYB domain and BBX24), while transcripts linked to senescence were uniquely upregulated in the stressed WT plants, and KEGG pathways mapping amino acid metabolism were upregulated. The differentially expressed profiles between WT and AtBBX29 overexpressing sugarcane established by this study provide important insights into the molecular mechanisms behind the AtBBX29-mediated drought-tolerant phenotype of the transgenic plants.
此前,我们培育出了过表达AtBBX29基因的耐旱转基因甘蔗植株,该基因编码一种转录因子(TF)B-box蛋白。与野生型(WT)植株相比,这些植株表现出衰老延迟,能够维持光合作用,并且在遭受水分亏缺胁迫时积累了高水平的抗氧化剂和渗透调节物质。为了阐明这些植株耐旱性增强的分子机制,在本研究中,我们使用RNA测序比较了遭受水分亏缺胁迫的AtBBX29转基因植株和WT植株的转录组。通过比较转录组分析,我们在遭受胁迫的WT植株和转基因植株中,与其未受胁迫的对照相比,鉴定出多达4039个差异表达基因(DEG)。在比较遭受胁迫的WT植株和遭受胁迫的转基因植株时,又鉴定出131个DEG。值得注意的是,在胁迫条件下,DEG与复杂的胁迫感知和信号传导、各种转录因子、光合作用和氮代谢、衰老以及氧化应激解毒有关。在转基因植株中,可能与脱落酸(ABA)非依赖型胁迫响应途径(热激转录因子、脱水响应元件结合蛋白、GTE7和AP2/ERF)以及谷胱甘肽调节相关的转录因子上调,而与光系统I(PSI)相关的KEGG途径中的转录本与未受胁迫的植株相比下调。在WT植株中,一些与ABA依赖型胁迫响应途径相关的转录因子下调(HTH-MYB结构域和BBX24),而与衰老相关的转录本在遭受胁迫 的WT植株中独特地上调,并且KEGG途径中映射氨基酸代谢的部分上调。本研究建立的WT和过表达AtBBX29的甘蔗之间的差异表达谱,为转基因植株中AtBBX29介导的耐旱表型背后的分子机制提供了重要见解。