• 文献检索
  • 文档翻译
  • 深度研究
  • 学术资讯
  • Suppr Zotero 插件Zotero 插件
  • 邀请有礼
  • 套餐&价格
  • 历史记录
应用&插件
Suppr Zotero 插件Zotero 插件浏览器插件Mac 客户端Windows 客户端微信小程序
定价
高级版会员购买积分包购买API积分包
服务
文献检索文档翻译深度研究API 文档MCP 服务
关于我们
关于 Suppr公司介绍联系我们用户协议隐私条款
关注我们

Suppr 超能文献

核心技术专利:CN118964589B侵权必究
粤ICP备2023148730 号-1Suppr @ 2026

文献检索

告别复杂PubMed语法,用中文像聊天一样搜索,搜遍4000万医学文献。AI智能推荐,让科研检索更轻松。

立即免费搜索

文件翻译

保留排版,准确专业,支持PDF/Word/PPT等文件格式,支持 12+语言互译。

免费翻译文档

深度研究

AI帮你快速写综述,25分钟生成高质量综述,智能提取关键信息,辅助科研写作。

立即免费体验

琥珀酸积累加速氧化应激以促进肺缺血再灌注损伤期间的肺上皮细胞凋亡。

Succinate Accumulation Accelerates Oxidative Stress to Promote Pulmonary Epithelial Cell Apoptosis During Lung Ischemia-Reperfusion Injury.

作者信息

Wang Wenhao, Feng Nana, Shi Qi, Yang Jichun, Tan Yulong, Zhou Wenyong, Shi Meng

机构信息

Department of Thoracic and Cardiovascular Surgery, Huashan Hospital, Affiliated With Fudan University, Shanghai, China.

Department of Respiratory and Critical Medicine, Shanghai Eighth People's Hospital, Shanghai, China.

出版信息

J Cell Mol Med. 2025 Jun;29(11):e70645. doi: 10.1111/jcmm.70645.

DOI:10.1111/jcmm.70645
PMID:40484976
原文链接:https://pmc.ncbi.nlm.nih.gov/articles/PMC12146119/
Abstract

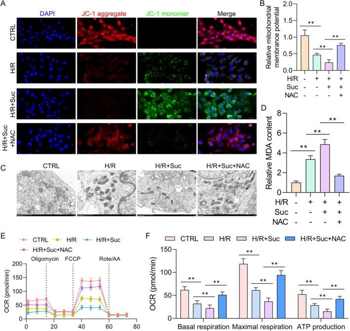
During ischemia, succinate accumulates and leads to significant damage to the tissues. The specific role of succinate in lung ischemia-reperfusion injury (LIRI) remains unresolved. Differential metabolites in LIRI were identified through untargeted metabolomics using gas chromatography-mass spectrometry (GC-MS). Type II alveolar epithelial cells (AECs) were cultured and subjected to hypoxia/reoxygenation (H/R) in vitro, while an in vivo LIRI model was developed using C57BL/6 mice. Cytokine levels, lung oedema, histopathological alterations and lung functionality were evaluated. Protein levels were analysed through Western blotting. The mitochondrial membrane potential (Δψm) was measured using the JC-1 fluorescent dye, and mitochondrial morphology in Type II AECs following H/R damage was observed with a transmission electron microscope (TEM). Oxidative stress and apoptosis markers were detected in lung tissues and Type II AECs. Succinate was increased in the peripheral serum of LIRI patients and the C57BL/6 mices model. Succinate pre-treatment promotes Type II AEC cell apoptosis and oxidative stress, inhibits mitochondrial membrane potential and damages the alveolar epithelial cells' mitochondrial activity after H/R. Meanwhile, succinate may considerably reduce the amounts of acyl-CoA oxidase 1 (ACOX1) and isocitrate dehydrogenase 2 (IDH2) protein expression. Importantly, N-acetyl-L-cysteine (NAC) was observed to dramatically retard succinate-induced cell apoptosis, mitochondrial dysfunction and ROS levels in alveolar epithelial cells following H/R in vivo, with succinate-neutralising antibodies protecting LIRI in vitro. In conclusion, during ischemia, the build-up of succinate contributes to the advancement of LIRI by enhancing mitochondrial oxidative stress and promoting cell apoptosis, and blocking succinate may be a potential target for LIRI treatment.

摘要

在缺血期间,琥珀酸会积累并导致组织严重损伤。琥珀酸在肺缺血再灌注损伤(LIRI)中的具体作用仍未明确。通过气相色谱 - 质谱联用(GC - MS)的非靶向代谢组学方法鉴定了LIRI中的差异代谢物。培养II型肺泡上皮细胞(AECs)并在体外进行缺氧/复氧(H/R)处理,同时使用C57BL/6小鼠建立体内LIRI模型。评估细胞因子水平、肺水肿、组织病理学改变和肺功能。通过蛋白质印迹分析蛋白质水平。使用JC - 1荧光染料测量线粒体膜电位(Δψm),并通过透射电子显微镜(TEM)观察H/R损伤后II型AECs中的线粒体形态。检测肺组织和II型AECs中的氧化应激和凋亡标志物。LIRI患者外周血清和C57BL/6小鼠模型中的琥珀酸水平升高。琥珀酸预处理促进II型AEC细胞凋亡和氧化应激,抑制线粒体膜电位,并在H/R后损害肺泡上皮细胞的线粒体活性。同时,琥珀酸可能显著降低酰基辅酶A氧化酶1(ACOX1)和异柠檬酸脱氢酶2(IDH₂)的蛋白质表达量。重要的是,观察到N - 乙酰 - L - 半胱氨酸(NAC)可显著延缓体内H/R后琥珀酸诱导的肺泡上皮细胞凋亡、线粒体功能障碍和ROS水平,琥珀酸中和抗体在体外可保护LIRI。总之,在缺血期间,琥珀酸的积累通过增强线粒体氧化应激和促进细胞凋亡促进LIRI的进展,阻断琥珀酸可能是LIRI治疗的潜在靶点。

https://cdn.ncbi.nlm.nih.gov/pmc/blobs/51ce/12146119/db78006c7b9d/JCMM-29-e70645-g005.jpg
https://cdn.ncbi.nlm.nih.gov/pmc/blobs/51ce/12146119/613a5af93452/JCMM-29-e70645-g006.jpg
https://cdn.ncbi.nlm.nih.gov/pmc/blobs/51ce/12146119/398fa2a46aaa/JCMM-29-e70645-g001.jpg
https://cdn.ncbi.nlm.nih.gov/pmc/blobs/51ce/12146119/0946c3043442/JCMM-29-e70645-g002.jpg
https://cdn.ncbi.nlm.nih.gov/pmc/blobs/51ce/12146119/04c973c94f91/JCMM-29-e70645-g004.jpg
https://cdn.ncbi.nlm.nih.gov/pmc/blobs/51ce/12146119/259adeac9b15/JCMM-29-e70645-g003.jpg
https://cdn.ncbi.nlm.nih.gov/pmc/blobs/51ce/12146119/db78006c7b9d/JCMM-29-e70645-g005.jpg
https://cdn.ncbi.nlm.nih.gov/pmc/blobs/51ce/12146119/613a5af93452/JCMM-29-e70645-g006.jpg
https://cdn.ncbi.nlm.nih.gov/pmc/blobs/51ce/12146119/398fa2a46aaa/JCMM-29-e70645-g001.jpg
https://cdn.ncbi.nlm.nih.gov/pmc/blobs/51ce/12146119/0946c3043442/JCMM-29-e70645-g002.jpg
https://cdn.ncbi.nlm.nih.gov/pmc/blobs/51ce/12146119/04c973c94f91/JCMM-29-e70645-g004.jpg
https://cdn.ncbi.nlm.nih.gov/pmc/blobs/51ce/12146119/259adeac9b15/JCMM-29-e70645-g003.jpg
https://cdn.ncbi.nlm.nih.gov/pmc/blobs/51ce/12146119/db78006c7b9d/JCMM-29-e70645-g005.jpg

相似文献

1
Succinate Accumulation Accelerates Oxidative Stress to Promote Pulmonary Epithelial Cell Apoptosis During Lung Ischemia-Reperfusion Injury.琥珀酸积累加速氧化应激以促进肺缺血再灌注损伤期间的肺上皮细胞凋亡。
J Cell Mol Med. 2025 Jun;29(11):e70645. doi: 10.1111/jcmm.70645.
2
Differential toll-like receptor activation in lung ischemia reperfusion injury.肺缺血再灌注损伤中Toll样受体的差异性激活
J Thorac Cardiovasc Surg. 2015 Jun;149(6):1653-61. doi: 10.1016/j.jtcvs.2015.02.045. Epub 2015 Feb 28.
3
[Protective effect of N-acetylcysteine against pneumocyte apoptosis during ischemia/reperfusion injury of lung in rats].N-乙酰半胱氨酸对大鼠肺缺血/再灌注损伤时肺细胞凋亡的保护作用
Zhongguo Wei Zhong Bing Ji Jiu Yi Xue. 2012 Feb;24(2):111-5.
4
Inflammatory response and pneumocyte apoptosis during lung ischemia-reperfusion injury in an experimental pulmonary thromboembolism model.实验性肺血栓栓塞模型中肺缺血再灌注损伤期间的炎症反应和肺细胞凋亡
J Thromb Thrombolysis. 2015 Jul;40(1):42-53. doi: 10.1007/s11239-015-1182-x.
5
Downregulation of HDAC6 mitigates lung ischemia/reperfusion injury depending on activation of Nrf2/HO-1 signaling pathway and inactivation of ERK/NF-κB signaling pathway.组蛋白去乙酰化酶 6 的下调减轻了肺缺血/再灌注损伤,这取决于 Nrf2/HO-1 信号通路的激活和 ERK/NF-κB 信号通路的失活。
Tissue Cell. 2024 Aug;89:102446. doi: 10.1016/j.tice.2024.102446. Epub 2024 Jun 15.
6
Restoration of alveolar type II cell function contributes to simvastatin-induced attenuation of lung ischemia-reperfusion injury.他汀类药物通过恢复肺泡Ⅱ型细胞功能减轻肺缺血再灌注损伤。
Int J Mol Med. 2012 Dec;30(6):1294-306. doi: 10.3892/ijmm.2012.1161. Epub 2012 Oct 16.
7
Propofol Prevents Oxidative Stress by Decreasing the Ischemic Accumulation of Succinate in Focal Cerebral Ischemia-Reperfusion Injury.丙泊酚通过减少局灶性脑缺血再灌注损伤中琥珀酸的缺血性积累来防止氧化应激。
Neurochem Res. 2018 Feb;43(2):420-429. doi: 10.1007/s11064-017-2437-z. Epub 2017 Nov 22.
8
FABP3 Induces Mitochondrial Autophagy to Promote Neuronal Cell Apoptosis in Brain Ischemia-Reperfusion Injury.FABP3 通过诱导线粒体自噬促进脑缺血再灌注损伤中的神经元细胞凋亡。
Neurotox Res. 2024 Jul 15;42(4):35. doi: 10.1007/s12640-024-00712-4.
9
Methylene Blue Protects the Isolated Rat Lungs from Ischemia-Reperfusion Injury by Attenuating Mitochondrial Oxidative Damage.亚甲蓝通过减轻线粒体氧化损伤保护离体大鼠肺免受缺血再灌注损伤。
Lung. 2018 Feb;196(1):73-82. doi: 10.1007/s00408-017-0072-8. Epub 2017 Dec 4.
10
Mitochondrial 8-oxoguanine DNA glycosylase mitigates alveolar epithelial cell PINK1 deficiency, mitochondrial DNA damage, apoptosis, and lung fibrosis.线粒体 8-氧鸟嘌呤 DNA 糖基化酶减轻肺泡上皮细胞 PINK1 缺乏、线粒体 DNA 损伤、细胞凋亡和肺纤维化。
Am J Physiol Lung Cell Mol Physiol. 2020 May 1;318(5):L1084-L1096. doi: 10.1152/ajplung.00069.2019. Epub 2020 Mar 25.

引用本文的文献

1
Unlocking the secrets of glucose metabolism reprogramming: the role in pulmonary diseases.揭开葡萄糖代谢重编程的秘密:其在肺部疾病中的作用。
Front Pharmacol. 2025 Aug 13;16:1551452. doi: 10.3389/fphar.2025.1551452. eCollection 2025.

本文引用的文献

1
Nanoparticle targeting of neutrophil glycolysis prevents lung ischemia-reperfusion injury.纳米颗粒靶向中性粒细胞糖酵解可预防肺缺血再灌注损伤。
Am J Transplant. 2024 Aug;24(8):1382-1394. doi: 10.1016/j.ajt.2024.03.028. Epub 2024 Mar 24.
2
Hydroxycitric Acid Alleviated Lung Ischemia-Reperfusion Injury by Inhibiting Oxidative Stress and Ferroptosis through the Hif-1α Pathway.羟基柠檬酸通过Hif-1α途径抑制氧化应激和铁死亡减轻肺缺血再灌注损伤。
Curr Issues Mol Biol. 2023 Dec 8;45(12):9868-9886. doi: 10.3390/cimb45120616.
3
Dimethyl malonate preserves renal and mitochondrial functions following ischemia-reperfusion via inhibition of succinate dehydrogenase.
丙二酸二甲酯通过抑制琥珀酸脱氢酶来保护缺血再灌注后的肾和线粒体功能。
Redox Biol. 2024 Feb;69:102984. doi: 10.1016/j.redox.2023.102984. Epub 2023 Dec 5.
4
Dimethyl malonate protects the lung in a murine model of acute respiratory distress syndrome.丙二酸二甲酯保护急性呼吸窘迫综合征小鼠模型中的肺。
J Trauma Acute Care Surg. 2024 Mar 1;96(3):386-393. doi: 10.1097/TA.0000000000004184. Epub 2023 Nov 8.
5
Targeting Rev-Erbα to protect against ischemia-reperfusion-induced acute lung injury in rats.靶向 Rev-Erbα 以防止大鼠缺血再灌注诱导的急性肺损伤。
Respir Res. 2023 Oct 12;24(1):247. doi: 10.1186/s12931-023-02547-7.
6
Succinate metabolism: a promising therapeutic target for inflammation, ischemia/reperfusion injury and cancer.琥珀酸代谢:炎症、缺血/再灌注损伤和癌症的一个有前景的治疗靶点。
Front Cell Dev Biol. 2023 Sep 22;11:1266973. doi: 10.3389/fcell.2023.1266973. eCollection 2023.
7
Suppressing succinate accumulation during ischemia protects the kidney from IRI.在缺血期间抑制琥珀酸的积累可保护肾脏免受IRI。
Kidney Int. 2023 Oct;104(4):646-649. doi: 10.1016/j.kint.2023.07.011.
8
Antimicrobial mitochondrial reactive oxygen species induction by lung epithelial immunometabolic modulation.肺上皮细胞免疫代谢调节诱导的抗菌线粒体活性氧物种
PLoS Pathog. 2023 Sep 11;19(9):e1011138. doi: 10.1371/journal.ppat.1011138. eCollection 2023 Sep.
9
Inhibition of pyruvate dehydrogenase kinase 4 ameliorates kidney ischemia-reperfusion injury by reducing succinate accumulation during ischemia and preserving mitochondrial function during reperfusion.抑制丙酮酸脱氢酶激酶 4 通过减少缺血期间琥珀酸的积累和在再灌注期间维持线粒体功能来改善肾缺血再灌注损伤。
Kidney Int. 2023 Oct;104(4):724-739. doi: 10.1016/j.kint.2023.06.022. Epub 2023 Jul 1.
10
Targeting Oxidative Stress with Polyphenols to Fight Liver Diseases.利用多酚靶向氧化应激以对抗肝脏疾病
Antioxidants (Basel). 2023 Jun 3;12(6):1212. doi: 10.3390/antiox12061212.