Yi Yunfei, Peng Zhangwen, Liu Yuanqi, Hao Huisong, Yu Liu, Wen Simin, Sun Shengjie, Shi Jianlin, Wu Meiying, Mei Lin
State Key Laboratory of Advanced Medical Materials and Devices, Tianjin Key Laboratory of Biomedical Materials, Key Laboratory of Biomaterials and Nanotechnology for Cancer Immunotherapy, Institute of Biomedical Engineering, Chinese Academy of Medical Sciences and Peking Union Medical College, Tianjin 300192, China.
School of Pharmaceutical Sciences (Shenzhen), Shenzhen Campus of Sun Yat-sen University, Shenzhen 518107, China.
Acta Pharm Sin B. 2025 Apr;15(4):2237-2252. doi: 10.1016/j.apsb.2025.02.020. Epub 2025 Feb 21.
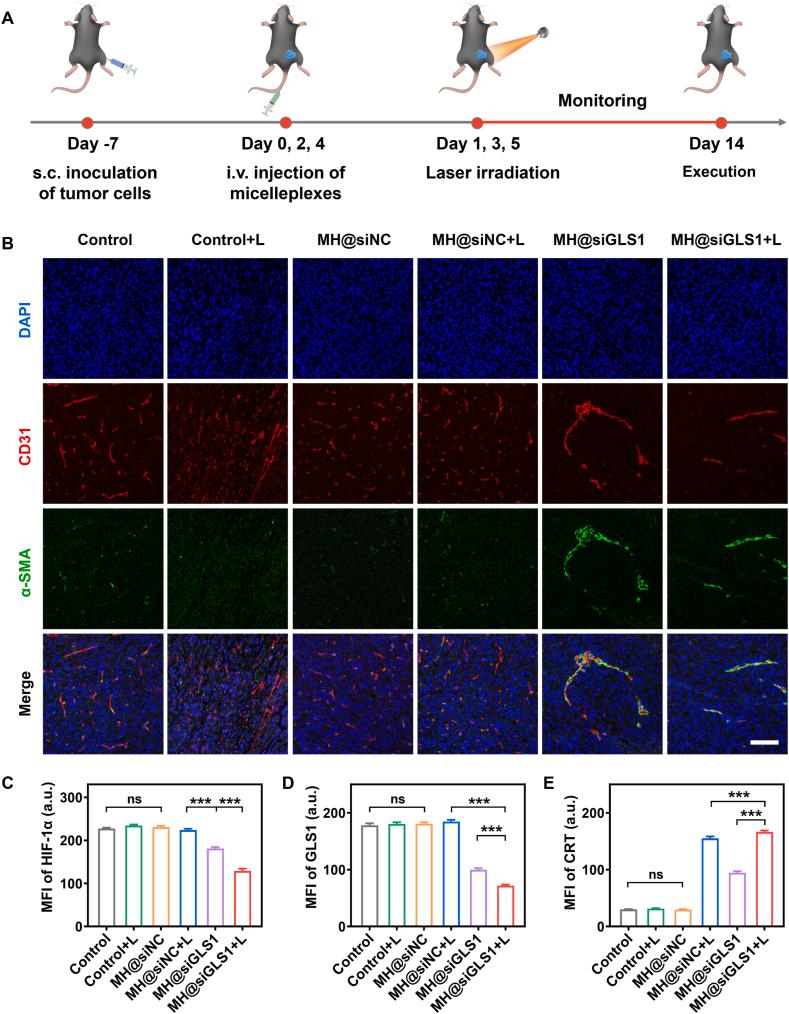
Among tumor microenvironment (TME), the entire metabolic characteristics of tumor-resident cells are reprogrammed to benefit the expansion of tumor cells, which count on glutamine in large part to fuel the tricarboxylic acid cycle for energy generation and anabolic metabolism support. Endothelial cells that are abducted by tumor cells to form a pathological tumor vascular network for constructing the hypoxic immunosuppressive TME, also rely on glutaminolysis as the "engine" of angiogenesis. Additionally, the glutamine metabolic preference benefits the polarization of TAMs towards pro-tumoral M2 phenotype as well. Herein, we developed a type of siRNA micelleplexes (MH@siGLS1) to reverse immunosuppressive TME by targeting glutaminolysis within tumor-resident cells for tumor vasculature normalization- and TAMs repolarization-enhanced photo-immunotherapy. Tumor cell starvation and antioxidant system destruction achieved by MH@siGLS1-mediated glutaminolysis inhibition could promote photodynamic therapy efficacy, which was available to trigger immunogenic cell death for adaptive antitumor immune responses. Meanwhile, glutaminolysis inhibition of tumor endothelial cells and TAMs could realize tumor vascular normalization and TAMs repolarization for antitumor immunity amplification. This study provides a unique perspective on cancer treatments by focusing on the interrelations of metabolic characteristics and the biofunctions of various cell types within TME.
在肿瘤微环境(TME)中,肿瘤驻留细胞的整体代谢特征被重新编程,以利于肿瘤细胞的扩增,肿瘤细胞在很大程度上依赖谷氨酰胺来驱动三羧酸循环以产生能量并支持合成代谢。被肿瘤细胞劫持以形成病理性肿瘤血管网络从而构建缺氧免疫抑制性TME的内皮细胞,也依赖谷氨酰胺分解作为血管生成的“引擎”。此外,谷氨酰胺代谢偏好也有利于肿瘤相关巨噬细胞(TAM)向促肿瘤的M2表型极化。在此,我们开发了一种小干扰RNA(siRNA)胶束复合物(MH@siGLS1),通过靶向肿瘤驻留细胞内的谷氨酰胺分解来逆转免疫抑制性TME,以实现肿瘤血管正常化和TAM重极化增强的光免疫治疗。MH@siGLS1介导的谷氨酰胺分解抑制所实现的肿瘤细胞饥饿和抗氧化系统破坏可提高光动力治疗效果,这有助于触发免疫原性细胞死亡以引发适应性抗肿瘤免疫反应。同时,对肿瘤内皮细胞和TAM的谷氨酰胺分解抑制可实现肿瘤血管正常化和TAM重极化,以放大抗肿瘤免疫。本研究通过关注TME内各种细胞类型的代谢特征与生物功能之间的相互关系,为癌症治疗提供了独特的视角。