• 文献检索
  • 文档翻译
  • 深度研究
  • 学术资讯
  • Suppr Zotero 插件Zotero 插件
  • 邀请有礼
  • 套餐&价格
  • 历史记录
应用&插件
Suppr Zotero 插件Zotero 插件浏览器插件Mac 客户端Windows 客户端微信小程序
定价
高级版会员购买积分包购买API积分包
服务
文献检索文档翻译深度研究API 文档MCP 服务
关于我们
关于 Suppr公司介绍联系我们用户协议隐私条款
关注我们

Suppr 超能文献

核心技术专利:CN118964589B侵权必究
粤ICP备2023148730 号-1Suppr @ 2026

文献检索

告别复杂PubMed语法,用中文像聊天一样搜索,搜遍4000万医学文献。AI智能推荐,让科研检索更轻松。

立即免费搜索

文件翻译

保留排版,准确专业,支持PDF/Word/PPT等文件格式,支持 12+语言互译。

免费翻译文档

深度研究

AI帮你快速写综述,25分钟生成高质量综述,智能提取关键信息,辅助科研写作。

立即免费体验

探索IV型黏脂贮积症患者的血浆蛋白质组变异情况。

Exploring human plasma proteomic variations in mucolipidosis type IV.

作者信息

Tobin Brendan R, Misko Albert, Miller-Browne Victoria, Sangster Madison, Grishchuk Yulia, Wood Levi B

机构信息

School of Chemical and Biomolecular Engineering, Georgia Institute of Technology, 315 Ferst Dr., Atlanta, GA 30332, USA.

Center for Genomic Medicine and Department of Neurology, Massachusetts General Hospital Research Institute, Harvard Medical School, 185 Cambridge St., Boston, MA 02114, USA.

出版信息

Mol Ther Methods Clin Dev. 2025 Apr 24;33(2):101479. doi: 10.1016/j.omtm.2025.101479. eCollection 2025 Jun 12.

DOI:10.1016/j.omtm.2025.101479
PMID:40486934
原文链接:https://pmc.ncbi.nlm.nih.gov/articles/PMC12141561/
Abstract

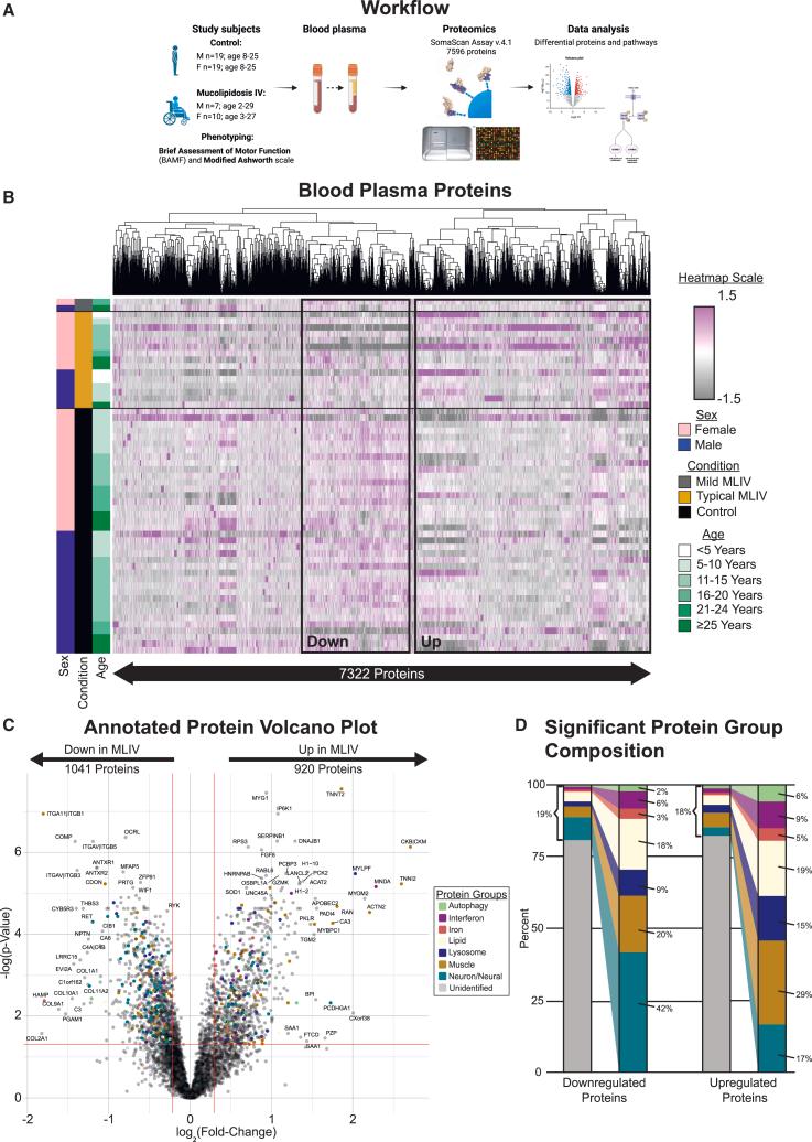
Mucolipidosis IV (MLIV) is an autosomal-recessive pediatric disease that leads to motor and cognitive deficits and loss of vision. It is caused by loss of function of the lysosomal channel transient receptor potential mucolipin-1, TRPML1, and is associated with an early brain phenotype consisting of glial reactivity, hypomyelination, and lysosomal abnormalities. Although the field is approaching the first translationally relevant therapy, we currently lack a molecular signature of disease that can be used to detect therapeutic efficacy. Here, we analyzed 7,322 proteins in the plasma proteome from 17 MLIV patients and 37 controls and compared protein profiles with clinical measures of disease severity (motor function, muscle tone, and age). We found a decrease in neuronal proteins and an increase in muscle proteins in MLIV, consistent with neuronal dysfunction and muscle pathology observed in patients. Reduced synaptic proteins (e.g., GABARAP) best correlated with disease severity. Comparing the MLIV plasma proteome to the brain proteome from the MLIV mouse model identified shared alterations in 45 proteins, including upregulated proteins related to lysosomal function (e.g., ACTN2, GLB1) and downregulated proteins related to myelination (e.g., TPPP3, CNTN2). These data indicate that peripheral blood plasma protein signatures mirror changes found in the MLIV brain.

摘要

黏脂贮积症IV型(MLIV)是一种常染色体隐性儿科疾病,会导致运动和认知缺陷以及视力丧失。它是由溶酶体通道瞬时受体电位黏脂蛋白-1(TRPML1)功能丧失引起的,与一种早期脑表型有关,该表型包括神经胶质反应性、髓鞘形成不足和溶酶体异常。尽管该领域正在接近首个具有转化相关性的疗法,但我们目前缺乏可用于检测治疗效果的疾病分子特征。在此,我们分析了17名MLIV患者和37名对照者血浆蛋白质组中的7322种蛋白质,并将蛋白质谱与疾病严重程度的临床指标(运动功能、肌张力和年龄)进行了比较。我们发现MLIV患者中神经元蛋白减少,肌肉蛋白增加,这与患者中观察到的神经元功能障碍和肌肉病变一致。突触蛋白(如GABARAP)减少与疾病严重程度的相关性最强。将MLIV血浆蛋白质组与MLIV小鼠模型的脑蛋白质组进行比较,发现45种蛋白质存在共同变化,包括与溶酶体功能相关的上调蛋白(如ACTN2、GLB1)和与髓鞘形成相关的下调蛋白(如TPPP3、CNTN2)。这些数据表明外周血血浆蛋白特征反映了MLIV脑中发现的变化。

https://cdn.ncbi.nlm.nih.gov/pmc/blobs/f12b/12141561/5cea3af86807/gr4.jpg
https://cdn.ncbi.nlm.nih.gov/pmc/blobs/f12b/12141561/e403cf0efc3c/fx1.jpg
https://cdn.ncbi.nlm.nih.gov/pmc/blobs/f12b/12141561/ec263dc349eb/gr1.jpg
https://cdn.ncbi.nlm.nih.gov/pmc/blobs/f12b/12141561/3bd956642cf2/gr2.jpg
https://cdn.ncbi.nlm.nih.gov/pmc/blobs/f12b/12141561/ca43d9f691e6/gr3.jpg
https://cdn.ncbi.nlm.nih.gov/pmc/blobs/f12b/12141561/5cea3af86807/gr4.jpg
https://cdn.ncbi.nlm.nih.gov/pmc/blobs/f12b/12141561/e403cf0efc3c/fx1.jpg
https://cdn.ncbi.nlm.nih.gov/pmc/blobs/f12b/12141561/ec263dc349eb/gr1.jpg
https://cdn.ncbi.nlm.nih.gov/pmc/blobs/f12b/12141561/3bd956642cf2/gr2.jpg
https://cdn.ncbi.nlm.nih.gov/pmc/blobs/f12b/12141561/ca43d9f691e6/gr3.jpg
https://cdn.ncbi.nlm.nih.gov/pmc/blobs/f12b/12141561/5cea3af86807/gr4.jpg

相似文献

1
Exploring human plasma proteomic variations in mucolipidosis type IV.探索IV型黏脂贮积症患者的血浆蛋白质组变异情况。
Mol Ther Methods Clin Dev. 2025 Apr 24;33(2):101479. doi: 10.1016/j.omtm.2025.101479. eCollection 2025 Jun 12.
2
Peripheral Inflammatory Cytokine Signature Mirrors Motor Deficits in Mucolipidosis IV.外周炎症细胞因子特征反映黏脂贮积症 IV 型的运动缺陷。
Cells. 2022 Feb 4;11(3):546. doi: 10.3390/cells11030546.
3
Early evidence of delayed oligodendrocyte maturation in the mouse model of mucolipidosis type IV.黏脂贮积症 IV 型小鼠模型中少突胶质细胞成熟延迟的早期证据。
Dis Model Mech. 2020 Jul 30;13(7):dmm044230. doi: 10.1242/dmm.044230.
4
Impaired myelination and reduced brain ferric iron in the mouse model of mucolipidosis IV.黏脂贮积症IV型小鼠模型中的髓鞘形成受损及脑铁离子减少。
Dis Model Mech. 2015 Dec;8(12):1591-601. doi: 10.1242/dmm.021154. Epub 2015 Sep 17.
5
Brain cell type specific proteomics approach to discover pathological mechanisms in the childhood CNS disorder mucolipidosis type IV.采用脑细胞类型特异性蛋白质组学方法发现儿童中枢神经系统疾病IV型黏脂贮积症的病理机制。
Front Mol Neurosci. 2023 Aug 7;16:1215425. doi: 10.3389/fnmol.2023.1215425. eCollection 2023.
6
N-butyldeoxynojirimycin delays motor deficits, cerebellar microgliosis, and Purkinje cell loss in a mouse model of mucolipidosis type IV.N-丁基脱氧野尻霉素可延缓IV型黏脂贮积症小鼠模型中的运动功能障碍、小脑小胶质细胞增生和浦肯野细胞丢失。
Neurobiol Dis. 2017 Sep;105:257-270. doi: 10.1016/j.nbd.2017.06.003. Epub 2017 Jun 10.
7
Progress in elucidating pathophysiology of mucolipidosis IV.阐明黏脂贮积症 IV 型病理生理学的进展。
Neurosci Lett. 2021 Jun 11;755:135944. doi: 10.1016/j.neulet.2021.135944. Epub 2021 May 11.
8
Zinc dyshomeostasis is linked with the loss of mucolipidosis IV-associated TRPML1 ion channel.锌动态平衡失调与黏脂贮积症 IV 型相关跨膜 TRPML1 离子通道的丧失有关。
J Biol Chem. 2010 Nov 5;285(45):34304-8. doi: 10.1074/jbc.C110.165480. Epub 2010 Sep 23.
9
Proteomics analysis of a human brain sample from a mucolipidosis type IV patient reveals pathophysiological pathways.对黏脂贮积症 IV 型患者的人脑样本进行蛋白质组学分析揭示了病理生理学途径。
Orphanet J Rare Dis. 2021 Jan 21;16(1):39. doi: 10.1186/s13023-021-01679-7.
10
Chaperone-mediated autophagy is defective in mucolipidosis type IV.伴侣介导的自噬在IV型黏脂贮积症中存在缺陷。
J Cell Physiol. 2009 May;219(2):344-53. doi: 10.1002/jcp.21676.

本文引用的文献

1
A blood-brain barrier-penetrant AAV gene therapy improves neurological function in symptomatic mucolipidosis IV mice.一种可穿透血脑屏障的腺相关病毒基因疗法可改善有症状的黏脂贮积症IV型小鼠的神经功能。
Mol Ther Methods Clin Dev. 2024 May 21;32(2):101269. doi: 10.1016/j.omtm.2024.101269. eCollection 2024 Jun 13.
2
Multiplex proteomics identifies inflammation-related plasma biomarkers for aging and cardio-metabolic disorders.多重蛋白质组学鉴定出与衰老及心血管代谢紊乱相关的炎症性血浆生物标志物。
Clin Proteomics. 2024 Apr 22;21(1):30. doi: 10.1186/s12014-024-09480-x.
3
S100A6: molecular function and biomarker role.
S100A6:分子功能与生物标志物作用
Biomark Res. 2023 Sep 5;11(1):78. doi: 10.1186/s40364-023-00515-3.
4
Brain cell type specific proteomics approach to discover pathological mechanisms in the childhood CNS disorder mucolipidosis type IV.采用脑细胞类型特异性蛋白质组学方法发现儿童中枢神经系统疾病IV型黏脂贮积症的病理机制。
Front Mol Neurosci. 2023 Aug 7;16:1215425. doi: 10.3389/fnmol.2023.1215425. eCollection 2023.
5
The Role of S100A6 in Human Diseases: Molecular Mechanisms and Therapeutic Potential.S100A6 在人类疾病中的作用:分子机制与治疗潜力。
Biomolecules. 2023 Jul 17;13(7):1139. doi: 10.3390/biom13071139.
6
A new perspective on the autophagic and non-autophagic functions of the GABARAP protein family: a potential therapeutic target for human diseases.GABARAP 蛋白家族的自噬和非自噬功能的新视角:人类疾病的潜在治疗靶点。
Mol Cell Biochem. 2024 Jun;479(6):1415-1441. doi: 10.1007/s11010-023-04800-5. Epub 2023 Jul 13.
7
S100A6 Protein-Expression and Function in Norm and Pathology.S100A6 蛋白在正常和病理条件下的表达和功能。
Int J Mol Sci. 2023 Jan 10;24(2):1341. doi: 10.3390/ijms24021341.
8
Cross-sectional Observations on the Natural History of Mucolipidosis Type IV.IV型黏脂贮积症自然史的横断面观察
Neurol Genet. 2022 Mar 10;8(2):e662. doi: 10.1212/NXG.0000000000000662. eCollection 2022 Apr.
9
Human APOER2 Isoforms Have Differential Cleavage Events and Synaptic Properties.人类 APOER2 同种型具有不同的切割事件和突触特性。
J Neurosci. 2022 May 18;42(20):4054-4068. doi: 10.1523/JNEUROSCI.1800-21.2022. Epub 2022 Apr 12.
10
Peripheral Inflammatory Cytokine Signature Mirrors Motor Deficits in Mucolipidosis IV.外周炎症细胞因子特征反映黏脂贮积症 IV 型的运动缺陷。
Cells. 2022 Feb 4;11(3):546. doi: 10.3390/cells11030546.