Suppr超能文献

对肌肉和脂肪组织进行转录组分析,鉴定出影响桃源黑猪脂质沉积的肌动蛋白和脂肪因子。

Transcriptomic analysis of muscle and adipose tissues identifies myokines and adipokines contributing to lipid deposition in Taoyuan Black pigs.

作者信息

Guo Liu, Xu Junfei, Zhou Wenyue, Chen Sisi, Shi Hanjing, Han Mengmeng, Pang Weijun, Yin Yulong, Li Fengna

机构信息

Laboratory of Animal Nutritional Physiology and Metabolic Process, Key Laboratory of Agro-ecological Processes in Subtropical Region, Institute of Subtropical Agriculture, Chinese Academy of Sciences, Changsha 410125, China.

University of Chinese Academy of Sciences, Beijing 101408, China.

出版信息

Anim Nutr. 2025 Apr 5;21:256-266. doi: 10.1016/j.aninu.2025.03.002. eCollection 2025 Jun.

Abstract

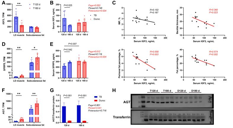
Meat quality and lean meat percentage are important to pig industry. Muscle and adipose tissues are regarded as secretory organs that release myokines and adipokines to mediate muscle-adipose tissue crosstalk, which regulates lipid deposition and skeletal muscle development. The Taoyuan Black (TB) pig, a Chinese indigenous breed, exhibits abundant lipid deposition and is known for excellent meat quality. The aim of this study was to explore the dynamics of muscle development and lipid deposition in TB pigs at different ages and to identify myokines and adipokines that contribute to lipid accumulation. Forty TB and 40 Duroc pigs were fed the same diet and slaughtered for analysis at age of 60, 120, 180, and 210 d. The "window phase" of lipid deposition in TB pigs was defined from 120 to 180 d of age according to carcass traits, intramuscular fat (IMF), and adipocyte area. Comparative transcriptome of the longissimus dorsi (LD) muscle and subcutaneous adipose revealed upregulated energy and lipid metabolism pathways in TB pigs at 180 d compared to 120 d ( < 0.05). Many myokines and adipokines associated with IMF and peripheral fat deposition have been identified via database comparison. Myokine in TB pigs was downregulated at 180 d compared to 120 d ( < 0.05) and had negative correlation with backfat thickness, perirenal fat percentage, and fat percentage ( < 0.05), adipokines and were upregulated in TB pigs at 180 d compared to 120 d and different between TB and Duroc pigs ( < 0.05). This study provides new insights into the interaction between muscle and adipose tissues, as well as potential targets for nutritional regulation of IMF, lean meat percentage, and meat quality.

摘要

肉质和瘦肉率对养猪业很重要。肌肉和脂肪组织被视为分泌器官,可释放肌动蛋白和脂肪因子来介导肌肉-脂肪组织间的相互作用,从而调节脂质沉积和骨骼肌发育。桃源黑猪(TB)是中国本土品种,具有丰富的脂质沉积,以肉质优良著称。本研究的目的是探究不同年龄TB猪肌肉发育和脂质沉积的动态变化,并确定导致脂质积累的肌动蛋白和脂肪因子。40头TB猪和40头杜洛克猪饲喂相同的日粮,并在60、120、180和210日龄时屠宰进行分析。根据胴体性状、肌内脂肪(IMF)和脂肪细胞面积,将TB猪脂质沉积的“窗口期”定义为120至180日龄。背最长肌(LD)和皮下脂肪的比较转录组显示,与120日龄相比,180日龄的TB猪能量和脂质代谢途径上调(<0.05)。通过数据库比较,已鉴定出许多与IMF和外周脂肪沉积相关的肌动蛋白和脂肪因子。与120日龄相比,TB猪在180日龄时肌动蛋白下调(<0.05),且与背膘厚度、肾周脂肪百分比和脂肪百分比呈负相关(<0.05),脂肪因子在180日龄的TB猪中比120日龄时上调,且TB猪和杜洛克猪之间存在差异(<0.05)。本研究为肌肉和脂肪组织之间的相互作用以及IMF、瘦肉率和肉质的营养调控潜在靶点提供了新的见解。

https://cdn.ncbi.nlm.nih.gov/pmc/blobs/5040/12145695/65200c23cb52/gr1.jpg

文献检索

告别复杂PubMed语法,用中文像聊天一样搜索,搜遍4000万医学文献。AI智能推荐,让科研检索更轻松。

立即免费搜索

文件翻译

保留排版,准确专业,支持PDF/Word/PPT等文件格式,支持 12+语言互译。

免费翻译文档

深度研究

AI帮你快速写综述,25分钟生成高质量综述,智能提取关键信息,辅助科研写作。

立即免费体验