Suppr超能文献

抗SARS-CoV-2前药ATV006对人类和动物冠状病毒具有广谱抗病毒活性。

Anti-SARS-CoV-2 prodrug ATV006 has broad-spectrum antiviral activity against human and animal coronaviruses.

作者信息

Xu Tiefeng, Li Kun, Huang Siyao, Ivanov Konstantin I, Yang Sidi, Ji Yanxi, Zhang Hanwei, Wu Wenbin, He Ye, Zeng Qiang, Cong Feng, Zhou Qifan, Li Yingjun, Pan Jian, Zhao Jincun, Li Chunmei, Zhang Xumu, Cao Liu, Guo Deyin

机构信息

Centre for Infection and Immunity Studies (CIIS), School of Medicine, Shenzhen Campus of Sun Yat-sen University, Guangzhou 518107, China.

Institute of Human Virology, Department of Pathogen Biology and Biosecurity, and Key Laboratory of Tropical Disease Control of the Ministry of Education, Zhongshan School of Medicine, Sun Yat-sen University, Guangzhou 510080, China.

出版信息

Acta Pharm Sin B. 2025 May;15(5):2498-2510. doi: 10.1016/j.apsb.2025.02.028. Epub 2025 Mar 10.

Abstract

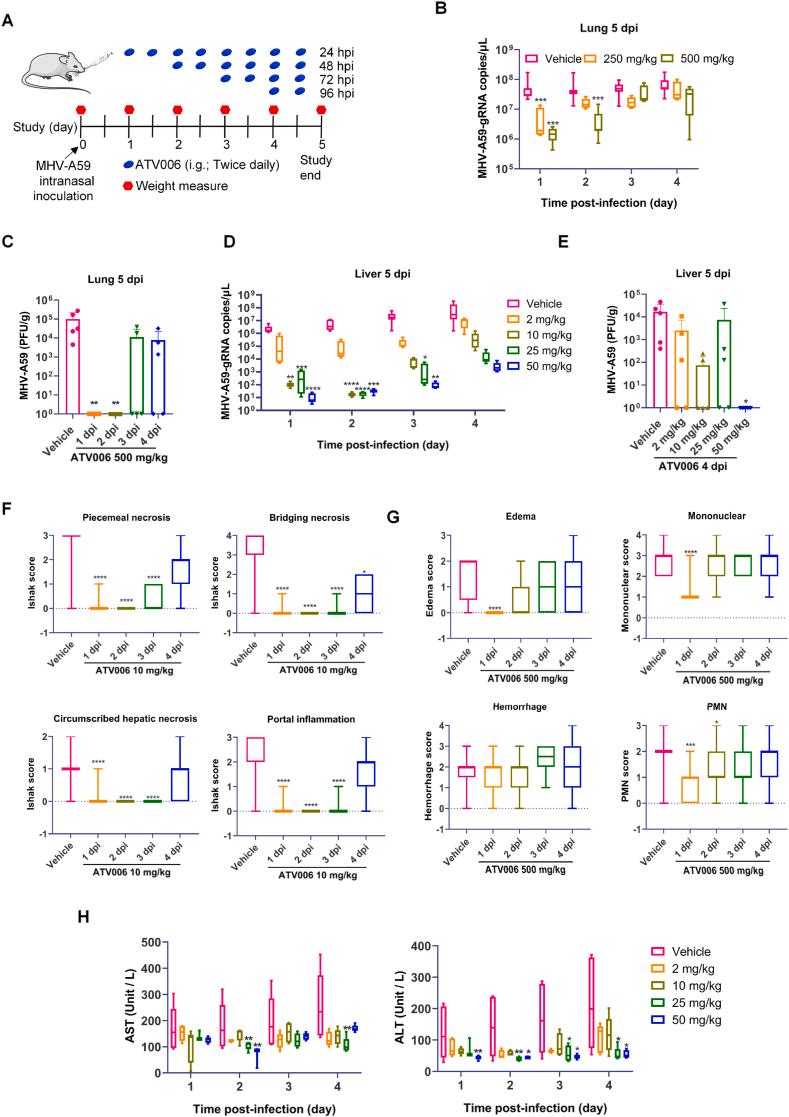
Coronavirus-related diseases pose a significant challenge to the global health system. Given the diversity of coronaviruses and the unpredictable nature of disease outbreaks, the traditional "one bug, one drug" paradigm struggles to address the growing number of emerging crises. Therefore, there is an urgent need for therapeutic agents with broad-spectrum anti-coronavirus activity. Here, we provide evidence that ATV006, an anti-SARS-CoV-2 nucleoside analog targeting RNA-dependent RNA polymerase (RdRp), has broad antiviral activity against human and animal coronaviruses. Using mouse hepatitis virus (MHV) and human coronavirus NL63 (HCoV-NL63) as a model, we show that ATV006 has potent prophylactic and therapeutic activity against murine coronavirus infection . Remarkably, ATV006 successfully inhibits viral replication in mice even when administered 96 h after infection. Due to its oral bioavailability and potency against multiple coronaviruses, ATV006 has the potential to become a useful antiviral agent against SARS-CoV-2 and other circulating and emerging coronaviruses in humans and animals.

摘要

冠状病毒相关疾病对全球卫生系统构成重大挑战。鉴于冠状病毒的多样性以及疾病爆发的不可预测性,传统的“一种病毒,一种药物”模式难以应对日益增多的新出现危机。因此,迫切需要具有广谱抗冠状病毒活性的治疗药物。在此,我们提供证据表明,ATV006是一种靶向RNA依赖性RNA聚合酶(RdRp)的抗SARS-CoV-2核苷类似物,对人和动物冠状病毒具有广泛的抗病毒活性。以小鼠肝炎病毒(MHV)和人冠状病毒NL63(HCoV-NL63)为模型,我们表明ATV006对鼠冠状病毒感染具有强大的预防和治疗活性。值得注意的是,即使在感染后96小时给药,ATV006仍能成功抑制小鼠体内的病毒复制。由于其口服生物利用度以及对多种冠状病毒的效力,ATV006有潜力成为一种针对人类和动物中SARS-CoV-2以及其他正在传播和新出现的冠状病毒的有用抗病毒药物。

https://cdn.ncbi.nlm.nih.gov/pmc/blobs/359b/12144996/aec23cc23115/ga1.jpg

文献检索

告别复杂PubMed语法,用中文像聊天一样搜索,搜遍4000万医学文献。AI智能推荐,让科研检索更轻松。

立即免费搜索

文件翻译

保留排版,准确专业,支持PDF/Word/PPT等文件格式,支持 12+语言互译。

免费翻译文档

深度研究

AI帮你快速写综述,25分钟生成高质量综述,智能提取关键信息,辅助科研写作。

立即免费体验