Suppr超能文献

鉴定瘢痕疙瘩中的核心基因,并使用表达定量性状位点(eQTL)和机器学习研究免疫浸润及泛癌关联。

Identifying core genes in keloid and investigating immune infiltration and pan-cancer associations using eQTL and machine learning.

作者信息

He Xiaoyuan, Song Yang

机构信息

Second Clinical College, Changzhi Medical College, Changzhi, Shanxi 046000, China.

Laboratory Animal Center, Changzhi Medical College, Changzhi, Shanxi, 046000, China.

出版信息

Bioinform Adv. 2025 Apr 26;5(1):vbaf076. doi: 10.1093/bioadv/vbaf076. eCollection 2025.

Abstract

MOTIVATION

Keloid is a fibroproliferative skin disorder characterized by excessive fibroblast proliferation and abnormal extracellular matrix accumulation. It manifests as continuous growth, redness, itching, and pain, with a high recurrence rate. The pathogenesis of keloid is complex, with genetics and gene mutations increasingly recognized as critical risk factors. This condition exhibits familial predisposition and clustering, with individuals of darker skin tones at greater risk. To elucidate the genetic factors underlying keloid development, this study integrates bioinformatics and Mendelian randomization (MR) approaches to identify core genes associated with keloid, providing novel insights into its pathogenesis, treatment, and prognosis.

RESULTS

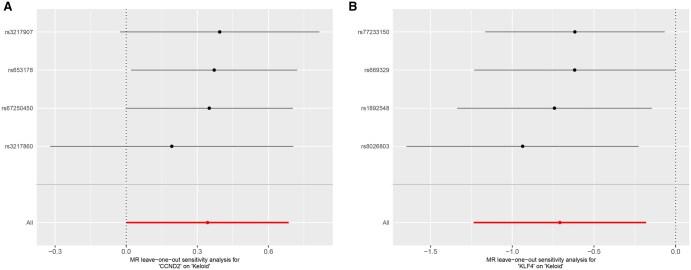
Bioinformatics and Mendelian randomization analyses identified two intersecting genes, CCND2 and KLF4, as core genes associated with keloid. MR analysis revealed that CCND2 is causally associated with keloid [inverse variance weighted (IVW) odds ratio (OR): 1.410; 95% confidence interval (CI): 1.001-1.985,  = .049], indicating it is a risk factor, while KLF4 is inversely associated with keloid (IVW OR: 0.492; 95% CI: 0.290-0.835,  = .009). Both intersecting genes exhibit a causal relationship with keloid, identifying them as two core genes. Specifically, CCND2 is recognized as a risk factor for keloid, while KLF4 functions as a protective factor against keloid formation. Validation analyses were conducted on these two core genes, revealing significant differences in KLF4 expression within the validation cohort.

AVAILABILITY AND IMPLEMENTATION

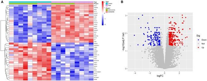
Firstly, bioinformatics analysis identified differentially expressed genes (DEGs) from the keloid GEO datasets. Secondly, MR was applied to eQTL and keloid GWAS datasets to identify candidate genes. Overlapping genes were derived by intersecting DEGs with MR candidate genes. Causal relationships between overlapping genes and keloids were analyzed using five MR methods, identifying core genes significantly associated with keloid pathogenesis. Cochran's Q test and MR-Egger intercept analysis evaluated heterogeneity and pleiotropy in MR results. GO, KEGG, and GSEA enrichment analyses were conducted to explore core gene functions. Finally, validation and TCGA pan-cancer analyses were conducted on the core genes.

摘要

动机

瘢痕疙瘩是一种纤维增生性皮肤病,其特征为成纤维细胞过度增殖和细胞外基质异常积聚。它表现为持续生长、发红、瘙痒和疼痛,复发率高。瘢痕疙瘩的发病机制复杂,遗传因素和基因突变越来越被认为是关键风险因素。这种疾病具有家族易感性和聚集性,肤色较深的个体风险更高。为了阐明瘢痕疙瘩发生的遗传因素,本研究整合了生物信息学和孟德尔随机化(MR)方法来识别与瘢痕疙瘩相关的核心基因,为其发病机制、治疗和预后提供新的见解。

结果

生物信息学和孟德尔随机化分析确定了两个相交基因CCND2和KLF4为与瘢痕疙瘩相关的核心基因。MR分析显示CCND2与瘢痕疙瘩存在因果关系[逆方差加权(IVW)比值比(OR):1.410;95%置信区间(CI):1.001 - 1.985,P = 0.049],表明它是一个风险因素,而KLF4与瘢痕疙瘩呈负相关(IVW OR:0.492;95% CI:0.290 - 0.835,P = 0.009)。这两个相交基因均与瘢痕疙瘩存在因果关系,将它们确定为两个核心基因。具体而言,CCND2被认为是瘢痕疙瘩的一个风险因素,而KLF4起到防止瘢痕疙瘩形成的保护作用。对这两个核心基因进行了验证分析,发现在验证队列中KLF4表达存在显著差异。

可用性与实施

首先,生物信息学分析从瘢痕疙瘩GEO数据集中识别差异表达基因(DEG)。其次,将MR应用于eQTL和瘢痕疙瘩全基因组关联研究(GWAS)数据集以识别候选基因。通过将DEG与MR候选基因相交得到重叠基因。使用五种MR方法分析重叠基因与瘢痕疙瘩之间的因果关系,确定与瘢痕疙瘩发病机制显著相关的核心基因。Cochran's Q检验和MR - Egger截距分析评估MR结果中的异质性和多效性。进行基因本体(GO)、京都基因与基因组百科全书(KEGG)和基因集富集分析(GSEA)以探索核心基因功能。最后,对核心基因进行验证和癌症基因组图谱(TCGA)泛癌分析。

https://cdn.ncbi.nlm.nih.gov/pmc/blobs/8513/12145169/7310967747b6/vbaf076f1.jpg

文献检索

告别复杂PubMed语法,用中文像聊天一样搜索,搜遍4000万医学文献。AI智能推荐,让科研检索更轻松。

立即免费搜索

文件翻译

保留排版,准确专业,支持PDF/Word/PPT等文件格式,支持 12+语言互译。

免费翻译文档

深度研究

AI帮你快速写综述,25分钟生成高质量综述,智能提取关键信息,辅助科研写作。

立即免费体验