Suppr超能文献

浙贝母碱通过激活成纤维细胞中的Notch1信号通路促进小鼠皮肤伤口修复。

Peimine Promotes Skin Wound Repair in Mice by Activating the Notch1 Signaling Pathway in Fibroblasts.

作者信息

Wu Peng, Zhang Cheng, Wu Congcong, Lang Junzhe, He Lili

机构信息

Department of Orthopaedics The First Affiliated Hospital of Wenzhou Medical University Wenzhou China.

Department of Dermatology The First Affiliated Hospital of Wenzhou Medical University Wenzhou China.

出版信息

Food Sci Nutr. 2025 Jun 8;13(6):e70406. doi: 10.1002/fsn3.70406. eCollection 2025 Jun.

Abstract

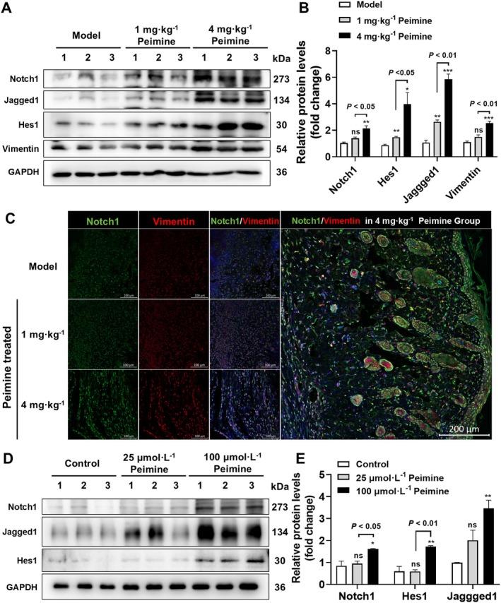
This study aimed to investigate the effects of peimine on cutaneous wound healing efficiency and tissue regeneration in murine models, while exploring its regulatory mechanisms through the Notch1 signaling pathway. Full-thickness circular skin defects (8-mm diameter) were surgically created on the dorsal surface of C57BL/6 mice, with subsequent daily topical administration of peimine at 1 and 4 mg · kg doses. Parallel in vitro experiments using NIH/3T3 fibroblasts were conducted with peimine treatments at 25 and 100 μmol · L concentrations to assess neurogenic locus notch homolog protein 1 (Notch1) pathway activation. Key findings demonstrated that peimine treatment significantly enhanced both the rate of wound closure and granulation tissue formation. Histological analysis revealed increased epidermal thickness in peimine-treated groups compared to controls. The compound promoted extracellular matrix remodeling in the dermal layer, evidenced by elevated protein expression of collagen IIIα1 (Col3α1), proliferating cell nuclear antigen (PCNA), and the endothelial marker (CD31). Western blot analysis confirmed consistent upregulation of Notch1 pathway components in both in vivo wound tissues and in vitro fibroblast cultures, indicating that peimine accelerates wound repair through Notch1 signaling activation.

摘要

本研究旨在探讨浙贝母碱对小鼠模型皮肤伤口愈合效率和组织再生的影响,同时通过Notch1信号通路探索其调控机制。在C57BL/6小鼠背部手术制造直径8毫米的全层圆形皮肤缺损,随后每天以1和4毫克·千克的剂量局部给予浙贝母碱。使用NIH/3T3成纤维细胞进行平行体外实验,用25和100微摩尔·升浓度的浙贝母碱处理以评估神经源性位点Notch同源蛋白1(Notch1)通路激活。主要研究结果表明,浙贝母碱处理显著提高了伤口闭合率和肉芽组织形成。组织学分析显示,与对照组相比,浙贝母碱处理组的表皮厚度增加。该化合物促进了真皮层的细胞外基质重塑,这通过胶原蛋白IIIα1(Col3α1)、增殖细胞核抗原(PCNA)和内皮标志物(CD31)蛋白表达升高得到证明。蛋白质印迹分析证实,体内伤口组织和体外成纤维细胞培养物中Notch1通路成分均持续上调,表明浙贝母碱通过激活Notch1信号加速伤口修复。

https://cdn.ncbi.nlm.nih.gov/pmc/blobs/0356/12146499/4a943e78a9a9/FSN3-13-e70406-g006.jpg

文献检索

告别复杂PubMed语法,用中文像聊天一样搜索,搜遍4000万医学文献。AI智能推荐,让科研检索更轻松。

立即免费搜索

文件翻译

保留排版,准确专业,支持PDF/Word/PPT等文件格式,支持 12+语言互译。

免费翻译文档

深度研究

AI帮你快速写综述,25分钟生成高质量综述,智能提取关键信息,辅助科研写作。

立即免费体验