• 文献检索
  • 文档翻译
  • 深度研究
  • 学术资讯
  • Suppr Zotero 插件Zotero 插件
  • 邀请有礼
  • 套餐&价格
  • 历史记录
应用&插件
Suppr Zotero 插件Zotero 插件浏览器插件Mac 客户端Windows 客户端微信小程序
定价
高级版会员购买积分包购买API积分包
服务
文献检索文档翻译深度研究API 文档MCP 服务
关于我们
关于 Suppr公司介绍联系我们用户协议隐私条款
关注我们

Suppr 超能文献

核心技术专利:CN118964589B侵权必究
粤ICP备2023148730 号-1Suppr @ 2026

文献检索

告别复杂PubMed语法,用中文像聊天一样搜索,搜遍4000万医学文献。AI智能推荐,让科研检索更轻松。

立即免费搜索

文件翻译

保留排版,准确专业,支持PDF/Word/PPT等文件格式,支持 12+语言互译。

免费翻译文档

深度研究

AI帮你快速写综述,25分钟生成高质量综述,智能提取关键信息,辅助科研写作。

立即免费体验

间充质干细胞增强选择性内质网自噬以促进帕金森病中α-突触核蛋白的清除。

Mesenchymal stem cells enhance selective ER-phagy to promote α-synuclein clearance in Parkinson's disease.

作者信息

Lee Ji Eun, Oh Kyu Won, Shin Jin Young, Kim Yeon Ju, Lee Seung-Jae, Lee Phil Hyu

机构信息

Department of Neurology, Yonsei University College of Medicine, Seoul 03722, South Korea.

Department of Biomedical Sciences, Neuroscience Research Institute, Seoul National University College of Medicine, Seoul 03080, South Korea.

出版信息

Stem Cells Transl Med. 2025 May 31;14(6). doi: 10.1093/stcltm/szaf019.

DOI:10.1093/stcltm/szaf019
PMID:40492706
原文链接:https://pmc.ncbi.nlm.nih.gov/articles/PMC12150288/
Abstract

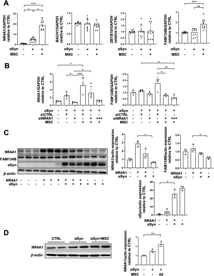
Ample evidence suggests that α-synuclein (αSyn) accumulation in the endoplasmic reticulum (ER) leads to ER stress, resulting in neurodegeneration in Parkinson's disease (PD). Selective degradation of accumulated αSyn through ER-phagy can alleviate ER stress and rescue neurodegeneration. In the present study, we investigated whether mesenchymal stem cells (MSCs) exert neuroprotective effects against PD by modulating ER-phagy. In a cellular model overexpressing αSyn specifically in the ER (ER-αSyn), co-culture with MSCs promoted ER-αSyn clearance through selective ER-phagy and also recovered cell viability. Injection of MSCs to an animal model using adeno-associated virus vectors to overexpress αSyn in the ER (AAV-ER- αSyn), also decreased the expression of aSyn in the ER and attenuated the dopaminergic neuronal loss in substantia nigra (SN) and denervation in striatum (ST), followed by functional improvement of motor deficits. In vitro screening identified that MSCs promoted family with sequence similarity 134 member B (FAM134B)-mediated ER-phagy via regulating transcription factor of nuclear subfamily 4 group A member 1 (NR4A1), and it underwent in vivo validation. This study suggests that MSCs modulate FAM134B-mediated ER-phagy under the regulation of NR4A1, promoting the clearance of ER-accumulated αSyn in PD cellular and murine models.

摘要

大量证据表明,内质网(ER)中α-突触核蛋白(αSyn)的积累会导致内质网应激,进而引发帕金森病(PD)中的神经退行性变。通过内质网自噬选择性降解积累的αSyn可以减轻内质网应激并挽救神经退行性变。在本研究中,我们调查了间充质干细胞(MSCs)是否通过调节内质网自噬对PD发挥神经保护作用。在一个在内质网中特异性过表达αSyn的细胞模型(内质网-αSyn)中,与MSCs共培养通过选择性内质网自噬促进了内质网-αSyn的清除,还恢复了细胞活力。使用腺相关病毒载体将MSCs注射到一个在内质网中过表达αSyn的动物模型(AAV-ER-αSyn)中,也降低了内质网中αSyn的表达,减轻了黑质(SN)中多巴胺能神经元的损失和纹状体(ST)中的去神经支配,随后运动功能障碍得到改善。体外筛选确定MSCs通过调节核亚家族4 A组成员1(NR4A1)转录因子促进了序列相似性家族134成员B(FAM134B)介导的内质网自噬,并在体内得到了验证。本研究表明,MSCs在NR4A1的调节下调节FAM134B介导的内质网自噬,促进PD细胞和小鼠模型中内质网积累的αSyn的清除。

https://cdn.ncbi.nlm.nih.gov/pmc/blobs/d5a6/12150288/e3a0725a5608/szaf019_fig6.jpg
https://cdn.ncbi.nlm.nih.gov/pmc/blobs/d5a6/12150288/4aee8127bcd8/szaf019_fig7.jpg
https://cdn.ncbi.nlm.nih.gov/pmc/blobs/d5a6/12150288/d308703d80d8/szaf019_fig1.jpg
https://cdn.ncbi.nlm.nih.gov/pmc/blobs/d5a6/12150288/5ea047437897/szaf019_fig2.jpg
https://cdn.ncbi.nlm.nih.gov/pmc/blobs/d5a6/12150288/b86b62b81a0d/szaf019_fig3.jpg
https://cdn.ncbi.nlm.nih.gov/pmc/blobs/d5a6/12150288/a9eff5395f5f/szaf019_fig4.jpg
https://cdn.ncbi.nlm.nih.gov/pmc/blobs/d5a6/12150288/66a7b6debe26/szaf019_fig5.jpg
https://cdn.ncbi.nlm.nih.gov/pmc/blobs/d5a6/12150288/e3a0725a5608/szaf019_fig6.jpg
https://cdn.ncbi.nlm.nih.gov/pmc/blobs/d5a6/12150288/4aee8127bcd8/szaf019_fig7.jpg
https://cdn.ncbi.nlm.nih.gov/pmc/blobs/d5a6/12150288/d308703d80d8/szaf019_fig1.jpg
https://cdn.ncbi.nlm.nih.gov/pmc/blobs/d5a6/12150288/5ea047437897/szaf019_fig2.jpg
https://cdn.ncbi.nlm.nih.gov/pmc/blobs/d5a6/12150288/b86b62b81a0d/szaf019_fig3.jpg
https://cdn.ncbi.nlm.nih.gov/pmc/blobs/d5a6/12150288/a9eff5395f5f/szaf019_fig4.jpg
https://cdn.ncbi.nlm.nih.gov/pmc/blobs/d5a6/12150288/66a7b6debe26/szaf019_fig5.jpg
https://cdn.ncbi.nlm.nih.gov/pmc/blobs/d5a6/12150288/e3a0725a5608/szaf019_fig6.jpg

相似文献

1
Mesenchymal stem cells enhance selective ER-phagy to promote α-synuclein clearance in Parkinson's disease.间充质干细胞增强选择性内质网自噬以促进帕金森病中α-突触核蛋白的清除。
Stem Cells Transl Med. 2025 May 31;14(6). doi: 10.1093/stcltm/szaf019.
2
A selective ER-phagy exerts neuroprotective effects via modulation of α-synuclein clearance in parkinsonian models.选择性内质网自噬通过调节帕金森病模型中α-突触核蛋白清除发挥神经保护作用。
Proc Natl Acad Sci U S A. 2023 Sep 12;120(37):e2221929120. doi: 10.1073/pnas.2221929120. Epub 2023 Sep 5.
3
Evaluation of the Effect of β-Wrapin AS69 in a Mouse Model Based on Alpha-Synuclein Overexpression.基于α-突触核蛋白过表达的小鼠模型中评估β-Wrapin AS69 的效果。
Biomolecules. 2024 Jun 25;14(7):756. doi: 10.3390/biom14070756.
4
14-3-3 mitigates alpha-synuclein aggregation and toxicity in the in vivo preformed fibril model.14-3-3 减轻体内预形成纤维模型中α-突触核蛋白的聚集和毒性。
Acta Neuropathol Commun. 2021 Jan 7;9(1):13. doi: 10.1186/s40478-020-01110-5.
5
The MHC class II transactivator modulates seeded alpha-synuclein pathology and dopaminergic neurodegeneration in an in vivo rat model of Parkinson's disease.MHC 类 II 转录激活因子调节帕金森病体内大鼠模型中种子化的α-突触核蛋白病理和多巴胺能神经退行性变。
Brain Behav Immun. 2021 Jan;91:369-382. doi: 10.1016/j.bbi.2020.10.017. Epub 2020 Oct 22.
6
Human α-synuclein overexpression upregulates SKOR1 in a rat model of simulated nigrostriatal ageing.人源α-突触核蛋白过表达上调模拟黑质纹状体老化大鼠模型中的 SKOR1。
Aging Cell. 2024 Jun;23(6):e14155. doi: 10.1111/acel.14155. Epub 2024 Mar 26.
7
Rab1A over-expression prevents Golgi apparatus fragmentation and partially corrects motor deficits in an alpha-synuclein based rat model of Parkinson's disease.Rab1A 过表达可防止高尔基器碎裂,并在基于α-突触核蛋白的帕金森病大鼠模型中部分纠正运动缺陷。
J Parkinsons Dis. 2011;1(4):373-87. doi: 10.3233/JPD-2011-11058.
8
Administration of AAV-Alpha Synuclein NAC Antibody Improves Locomotor Behavior in Rats Overexpressing Alpha Synuclein.AAV-Alpha 突触核蛋白 NAC 抗体给药改善过表达 Alpha 突触核蛋白的大鼠的运动行为。
Genes (Basel). 2021 Jun 21;12(6):948. doi: 10.3390/genes12060948.
9
Secretome of bone marrow mesenchymal stromal cells cultured in a dynamic system induces neuroprotection and modulates microglial responsiveness in an α-synuclein overexpression rat model.在动态系统中培养的骨髓间充质基质细胞的分泌组在α-突触核蛋白过表达大鼠模型中诱导神经保护并调节小胶质细胞反应性。
Cytotherapy. 2024 Jul;26(7):700-713. doi: 10.1016/j.jcyt.2024.02.008. Epub 2024 Feb 18.
10
FAM134B-mediated ER-phagy alleviates alcohol-related liver fibrosis by reducing endoplasmic reticulum stress.FAM134B介导的内质网自噬通过减轻内质网应激来缓解酒精性肝纤维化。
Int J Biol Macromol. 2025 May;308(Pt 2):142395. doi: 10.1016/j.ijbiomac.2025.142395. Epub 2025 Mar 26.

本文引用的文献

1
Orphan nuclear receptor NR4A1 regulates both osteoblastogenesis and adipogenesis in human mesenchymal stem cells.孤儿核受体 NR4A1 调节人骨髓间充质干细胞中的成骨细胞分化和脂肪细胞分化。
Mol Med Rep. 2025 Jan;31(1). doi: 10.3892/mmr.2024.13368. Epub 2024 Oct 18.
2
Interplay of α-Synuclein Oligomers and Endoplasmic Reticulum Stress in Parkinson'S Disease: Insights into Cellular Dysfunctions.帕金森病中α-突触核蛋白寡聚体与内质网应激的相互作用:对细胞功能障碍的见解
Inflammation. 2024 Oct 9. doi: 10.1007/s10753-024-02156-6.
3
A selective ER-phagy exerts neuroprotective effects via modulation of α-synuclein clearance in parkinsonian models.
选择性内质网自噬通过调节帕金森病模型中α-突触核蛋白清除发挥神经保护作用。
Proc Natl Acad Sci U S A. 2023 Sep 12;120(37):e2221929120. doi: 10.1073/pnas.2221929120. Epub 2023 Sep 5.
4
Priming mesenchymal stem cells with α-synuclein enhances neuroprotective properties through induction of autophagy in Parkinsonian models.用 α-突触核蛋白对间充质干细胞进行预处理可通过诱导帕金森病模型中的自噬来增强神经保护作用。
Stem Cell Res Ther. 2022 Sep 24;13(1):483. doi: 10.1186/s13287-022-03139-w.
5
Mesenchymal stromal cell-derived extracellular vesicles afford neuroprotection by modulating PI3K/AKT pathway and calcium oscillations.间质基质细胞衍生的细胞外囊泡通过调节 PI3K/AKT 通路和钙振荡提供神经保护。
Int J Biol Sci. 2022 Aug 21;18(14):5345-5368. doi: 10.7150/ijbs.73747. eCollection 2022.
6
Alpha-Synuclein defects autophagy by impairing SNAP29-mediated autophagosome-lysosome fusion.α-突触核蛋白通过损害 SNAP29 介导的自噬体-溶酶体融合来抑制自噬。
Cell Death Dis. 2021 Sep 17;12(10):854. doi: 10.1038/s41419-021-04138-0.
7
MEF2D-NR4A1-FAM134B2-mediated reticulophagy contributes to amino acid homeostasis.MEF2D-NR4A1-FAM134B2介导的网织红细胞自噬有助于氨基酸稳态。
Autophagy. 2022 May;18(5):1049-1061. doi: 10.1080/15548627.2021.1968228. Epub 2021 Sep 14.
8
Role of FAM134 paralogues in endoplasmic reticulum remodeling, ER-phagy, and Collagen quality control.FAM134 基因家族在 ER 重塑、ER 自噬和胶原质量控制中的作用。
EMBO Rep. 2021 Sep 6;22(9):e52289. doi: 10.15252/embr.202052289. Epub 2021 Aug 2.
9
Priming mesenchymal stem cells with uric acid enhances neuroprotective properties in parkinsonian models.用尿酸预处理间充质干细胞可增强帕金森病模型中的神经保护特性。
J Tissue Eng. 2021 Mar 30;12:20417314211004816. doi: 10.1177/20417314211004816. eCollection 2021 Jan-Dec.
10
Neuroprotection offered by mesenchymal stem cells in perinatal brain injury: Role of mitochondria, inflammation, and reactive oxygen species.间质干细胞在围生期脑损伤中的神经保护作用:线粒体、炎症和活性氧的作用。
J Neurochem. 2021 Jul;158(1):59-73. doi: 10.1111/jnc.15267. Epub 2021 Jan 9.