Qiu Xinyi, Wang Wanping, Shen Chenying, Zhao Yue, Song Xiao, Yu Yijun, Liu Chao, Wu Wenlei, Miao Leiying, Ren Shuangshuang
Nanjing Stomatological Hospital, Affiliated Hospital of Medical School, Research Institute of Stomatology, Nanjing University, Nanjing, China.
Bioact Mater. 2025 May 22;51:512-530. doi: 10.1016/j.bioactmat.2025.05.009. eCollection 2025 Sep.
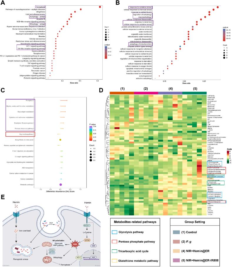
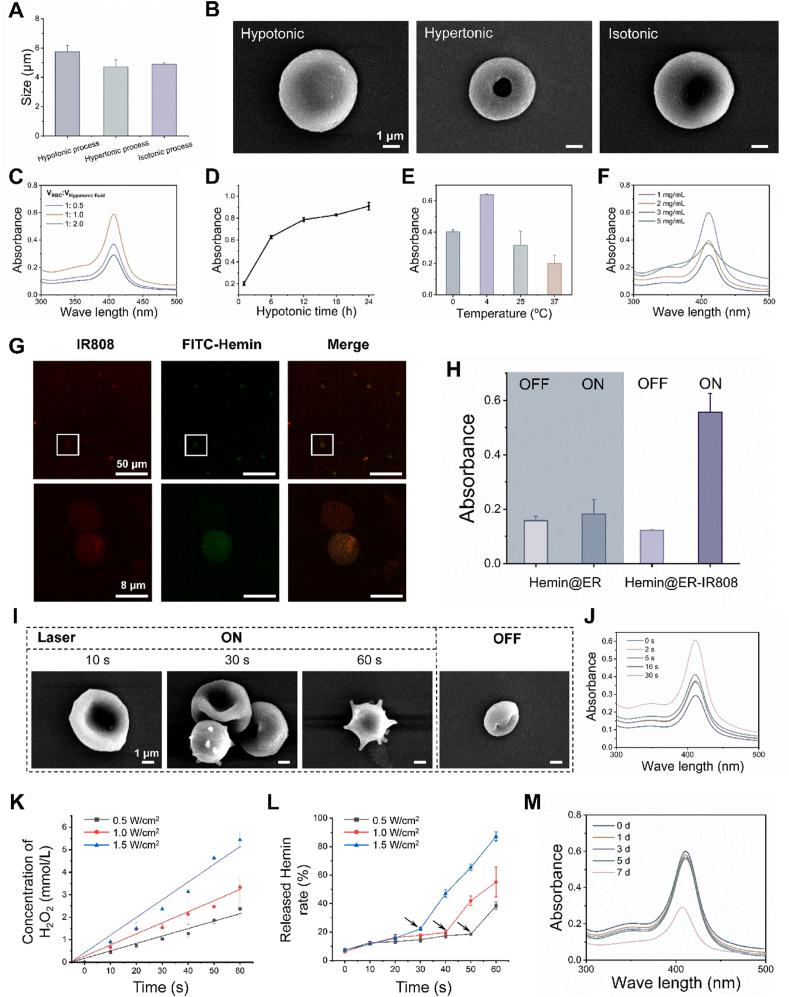
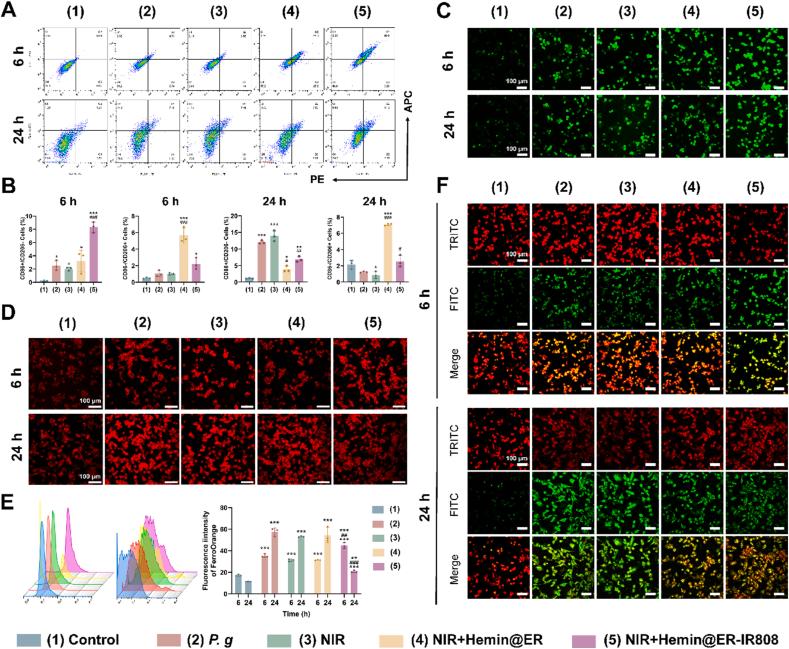
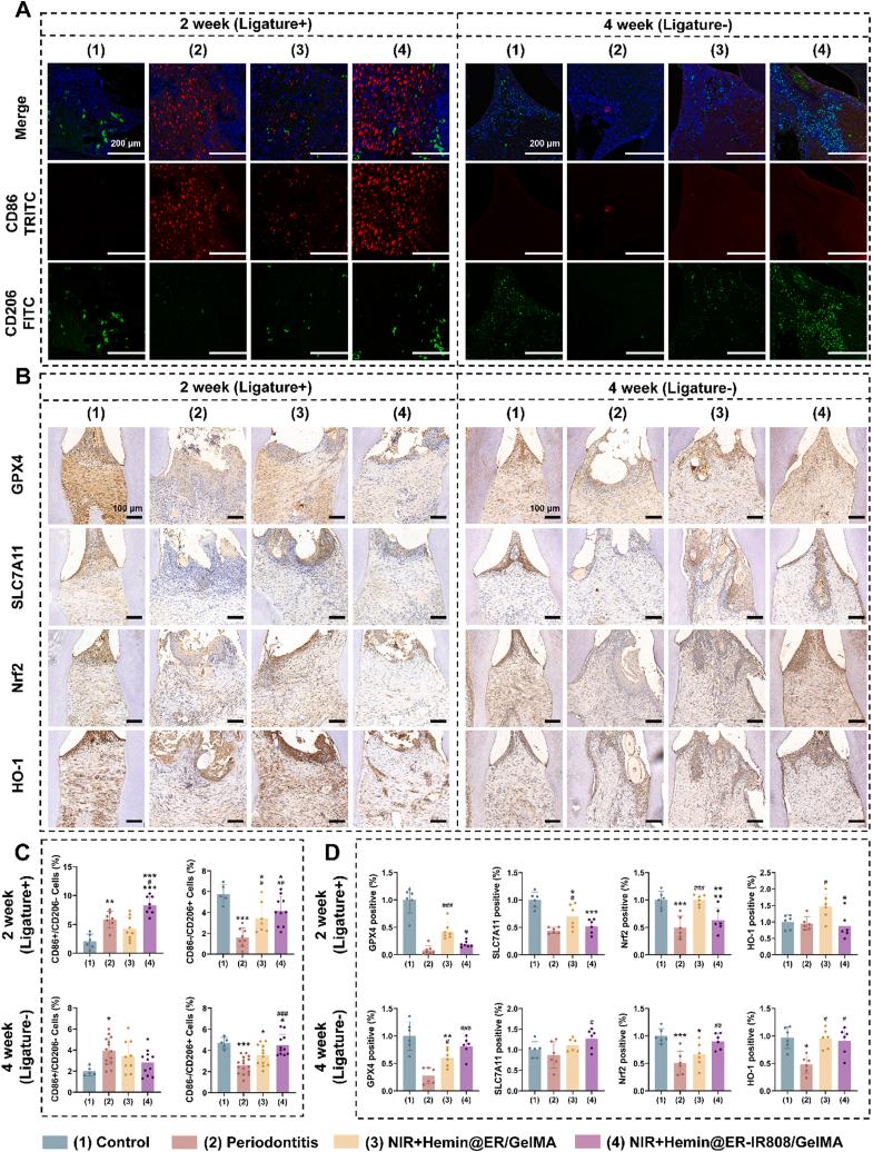
In periodontitis, the recurrent bacteria plaque adheres, and intracellular bacteria survival leads to inflammatory immune disorder in periodontal tissue and makes clinical therapeutic outcomes unpredictable. Thoroughly clearing of plaque biofilm and intracellular infectious agents and then regulating the immune environment is a sequential therapy that can match the characteristics of periodontitis. Herein, we construct a near-infrared (NIR)-responsive drug delivery system Hemin@ER-IR808, and investigated its sequential antibacterial and immunomodulatory effects as well as the mechanism and . According to the results, NIR laser activated IR808 to produce reactive oxygen species (ROS) to inhibit the proliferation of periodontal bacteria and disrupt the biofilm structure. Then ROS opened the erythrocyte (ER) membrane to release the encapsulated Hemin, which activated the ferroptosis-like stress of intracellular bacteria. Mechanistically, at the early stage of intracellular bacterial infection, Hemin@ER-IR808 ehanced the glycolysis, metabolic reprogramming macrophage to M1-type, which limited the number of intracellular bacteria more than the M2-type; later increased the mitophagy and the level of GPX4, SLC7A11 and HO-1, protecting the macrophage from ferroptosis. , Hemin@ER-IR808 reduced the number of periodontal flora in rats and alleviated periodontal inflammation. At the later stage, Hemin@ER-IR808 exerted antioxidant effect and promoted the repair of periodontal tissue. In the complex periodontal infectious and inflammatory organizational environment, Hemin@ER-IR808 can emerge as a viable strategy to protect periodontal tissue from reinfection and exert immunomodulatory function to achieve sequential periodontal tissue regeneration.
在牙周炎中,复发性菌斑生物膜黏附,细胞内细菌存活导致牙周组织炎症性免疫紊乱,使临床治疗效果难以预测。彻底清除菌斑生物膜和细胞内感染因子,然后调节免疫环境是一种符合牙周炎特点的序贯治疗方法。在此,我们构建了一种近红外(NIR)响应型药物递送系统血红素@内质网-红外808(Hemin@ER-IR808),并研究了其序贯抗菌和免疫调节作用以及机制。结果显示,近红外激光激活红外808产生活性氧(ROS)以抑制牙周细菌增殖并破坏生物膜结构。然后ROS打开红细胞(ER)膜释放包裹的血红素,激活细胞内细菌的铁死亡样应激。机制上,在细胞内细菌感染早期,Hemin@ER-IR808增强糖酵解,使巨噬细胞代谢重编程为M1型,比M2型更能限制细胞内细菌数量;后期增加线粒体自噬以及谷胱甘肽过氧化物酶4(GPX4)、溶质载体家族7成员11(SLC7A11)和血红素加氧酶-1(HO-1)水平,保护巨噬细胞免于铁死亡。此外,Hemin@ER-IR808减少了大鼠牙周菌群数量并减轻了牙周炎症。在后期,Hemin@ER-IR808发挥抗氧化作用并促进牙周组织修复。在复杂的牙周感染和炎症组织环境中,Hemin@ER-IR808可成为保护牙周组织免受再感染并发挥免疫调节功能以实现牙周组织序贯再生的可行策略。